Электрическое сопротивление обмоток различных катушек – каким должно быть, как измерить. « ЭлектроХобби
Электрическое сопротивление обмоток различных катушек – каким должно быть, как измерить. « ЭлектроХоббиБлог Электро — Измерения
Достаточно большое количество электрических устройств имеет в своем составе катушки в виде намотки медной изолированной проволоки. Главным свойством, которым обладает электрическая катушка является взаимодействие с электромагнитным полем. Для одних устройств катушка выступает в роли электромагнита, притягивающая либо отталкивающая металлические части или другие катушки. В иных же устройствах электрическая катушка может служить генератором электрической энергии, по средствам электромагнитной индукции (если на катушку воздействовать внешним электромагнитным полем).
Любая электрическая катушка имеет свое внутреннее сопротивление. Причем, это сопротивление можно разделить на два типа, это активное и реактивное. Активным сопротивлением обладают катушки, через которые протекает только постоянный ток.
Активное сопротивление катушки зависит от материала провода катушки, его сечения, длины. При протекании через катушку переменного тока мы уже будет иметь дело с реактивным сопротивлением, величина которого уже будет зависеть ещё и от частоты протекающего переменного тока (чем частота выше, тем больше реактивное сопротивление).
На практике, в большинстве случаев, приходится сталкиваться именно с активным электрическим сопротивлением катушек. Это сопротивление обусловлено внутренней структурой атомов, из которых состоит вещество проводника. У различных проводников внутреннее сопротивление имеет разные значения (при одной и той же длине и сечении). Это ещё называется удельным сопротивлением проводника (его обычно берут из справочников). Для нахождения сопротивления определенного проводника можно воспользоваться простой формулой: сопротивление равно удельное сопротивление материала проводника умноженное на его длину и это всё деленное на площадь поперечного сечения.
Более простым способом нахождения сопротивления обмоток, широко используемом на практике, является метод обычного измерения.
Зная сопротивление обмотки, как минимум можно судить о её работоспособности (если в ней нет короткозамкнутых витков), а как максимум её величину можно использовать в различных формулах. Наиболее известной и широко используемой является формула закона Ома, которая позволяет найти любую одну неизвестную величину (из трех – напряжение, ток, сопротивление) из двух известных. Учтите, в формулах нужно использовать основные единицы измерения физических величин. В законе Ома таковыми являются: для силы тока это ампер, для напряжения это вольт и для сопротивления это Ом.
Если при измерении сопротивления обмотки прибор ничего не показывает (пробник не реагирует), значит в этой катушке имеется обрыв. В этом случае катушку следует разобрать, хорошо визуально осмотреть (возможно обрыв произошел возле самих выводов катушки, что происходит достаточно часто), при необходимости её перемотать. Но бывают случаи, когда обрыва нет, тестер показывает какое-то сопротивление, сама же катушка не работает как надо. В этом случае, если вы уверены надёжности проводов и цепей, по которым подводится к обмотке напряжение, возможен вариант короткозамкнутых витков.
Короткозамкнутые витки – это витки обмоточного провода катушки, которые были накоротко замкнуты внутри самой обмотке между собой. Естественно, участок обмотки с короткозамкнутыми витками является нерабочим, более того, он является причиной возникновения дополнительного нагрева самой катушки (по причине самоиндукции, в цепях переменного тока). Причиной возникновения такого явления может послужить полое качество изоляции обмоточного провода, температурный удар (возникший сильный перегрев катушки), который был прежде, чрезмерное динамическое воздействие на катушку (удары, тряски и т.
Короткозамкнутые витки выявляются не просто. Для проверки обмотки якоря электродвигателя существует специальное устройство (можно сделать и самому, это трансформатор со специальным распилом на своем магнитопроводе, куда и ложится якорь для проверки). Если катушка до этого работала нормально, при этом особо не нагревалась, а потом вдруг начала, то скорее всего у неё появились эти самые бракованные витки. Хорошо если вы изначально знаете номинальное сопротивление своей катушки, будет с чем сравнить при измерении и выявлении неисправности обмотки. Либо же нужно сравнивать сопротивление с заведомо рабочей обмоткой другого устройства. Или же прибегнуть в вычислением сопротивления по формуле, если известны: мощность, сила тока, напряжение.
P.S. Далеко не во всех случаях при неисправности катушки виновата сама обмотка. Достаточно часто бывает так, что те провода, которые питают эту самую катушку находятся в плохом состоянии.
Окисленные контакты соединяющие концы обмотки и питающие клеммы, провода, место спая значительно увеличивают сопротивление электрической цепи. Достаточно хорошо почистить подобные места, как тут же работоспособность катушки того или иного устройства полностью восстановится.
Поиск по сайту
Меню разделов
Как проверить исправность катушки зажигания
Катушка зажигания создает высокое напряжение, которое требуется для работы самой системы и создания искры между контактами свечей зажигания. Большинство двигателей с распределительной системой зажигания оснащается одной катушкой зажигания, в некоторых случаях – двумя катушками зажигания. В системах без распределителя зажигания (DIS) применяется несколько катушек зажигания. В двухискровых системах на каждую пару цилиндров приходится одна катушка зажигания. В других системах DIS и системах с катушками карандашного типа на одну свечу (COP) на каждый цилиндр или свечу зажигания устанавливается собственная катушка зажигания.
Катушка зажигания играет роль трансформатора напряжения. Она превращает напряжение 12В в несколько тысяч вольт.
Вторичное напряжение создает искру в зазоре между электродами свечи, оно зависит от зазора, электрического сопротивления свечи зажигания и высоковольтных проводов, состава топливовоздушной смеси, нагрузки на двигатель и температуры свечи. Напряжение может меняться от 5000 вольт до 25000 вольт и более. В некоторых системах достигается максимальное напряжение, равное 40000 вольт.
Как работает катушка зажигания
В катушке зажигания имеются две обмотки, которые намотаны на пластинчатый металлический сердечник. Первичная обмотка, имеющая несколько сотен витков, соединена с двумя внешними контактами катушки. Положительный вывод (+) катушки подключен к выключателю зажигания и АКБ, а отрицательный вывод (-) – к модулю зажигания и затем на «массу» кузова. Вторичная обмотка имеет несколько тысяч витков и подсоединена одним концом к положительному контакту первичной обмотки, а другим – к высоковольтному выводу в центральной части катушки.
Соотношение витков вторичной и первичной обмоток составляет 80 к 1. Чем выше соотношение, тем выше выходное напряжение катушки. Мощные катушки зажигания обычно имеют более высокое соотношение числа обмоток по сравнению со стандартными катушками.
После замыкания первичной обмотки на «массу» по ней протекает электрический ток. Он создает сильное магнитное поле вокруг металлического сердечника и «заряжает» катушку энергией. Требуется примерно 10-15 мс для максимальной зарядки катушки зажигания.
Затем модуль зажигания размыкает первичную цепь катушки. Это приводит к внезапному исчезновению магнитного поля. Энергия, запасенная в катушке, создает ток во вторичной обмотке. В зависимости от соотношения числа витков обмоток напряжение увеличивается в 100 или более раз. Этого достаточно, чтобы между контактами свечи зажигания «пробежала» искра.
Неисправности катушек зажигания
Катушки зажигания очень надежные и прочные устройства.
Причинами неисправности данных трансформаторов могут быть нагрев и вибрация, при этом повреждаются обмотки и возникает пробой изоляции, что в свою очередь приводит к короткому замыканию или обрыву цепей обмоток. Наибольшую опасность для катушки зажигания представляет перегрузка, вызванная неисправностью свечи зажигания или высоковольтного провода.
Если свеча зажигания или высоковольтный провод повреждены и имеют чрезмерно высокое сопротивление, напряжение катушки зажигания может повышаться для пробоя ее изоляции.
Изоляция большинства катушек зажигания может получить повреждение в результате превышения напряжения в 35000 вольт. После этого вторичное напряжение катушки зажигания падает, появляются пропуски зажигания под нагрузкой, катушка не выдает напряжения, достаточного для работы и пуска двигателя.
Если на положительном контакте катушки имеется напряжение АКБ и при замыкании на «массу» модулем зажигания она не создает искру, значит, катушка неисправна и требует замены.
Подсказка: если модуль зажигания несколько раз не сработал, это, возможно, связано с неисправностью катушки зажигания. Внутренние пробои или замыкания в катушке зажигания могут стать причиной неисправности модуля зажигания.
Диагностика катушки зажигания
Если неисправность возникла в системе зажигания распределительного типа, она оказывает влияние на работу всех цилиндров двигателя. Двигатель трудно запустить или возникают пропуски зажигания под нагрузкой, которые происходят то в одном, то в другом цилиндре. В системах, не имеющих распределитель зажигания (DIS), или оснащенных катушками карандашного типа (COP) на каждую свечу неисправность в катушке зажигания влияет на работу только одного цилиндра (или двух цилиндров, если применяется двухискровая система зажигания DIS с так называемой «холостой» искрой). Здесь оба цилиндра работают от одной катушки, но в разных циклах.
Если двигатель работает неровно (с пропусками зажигания) и включается лампа «Проверить двигатель», необходимо использовать диагностический сканер для проверки кода, связанного с пропусками зажигания.
На двигателях 1996 г. выпуска и более современных моторах с системой OBD II неисправность катушки обычно отображается в форме кода P030X. Здесь «X» представляет собой номер цилиндра, в котором возникают пропуски зажигания. Код P0301, например, означает, что в цилиндре #1 зафиксированы пропуски зажигания. Но пропуски зажигания могут возникнуть не только в результате поломки в системе зажигания, но также из-за проблем в системе подачи топлива, цилиндро-поршневой группы, поэтому пропуски зажигания не всегда являются прямым следствием неисправной катушки, свечи зажигания или высоковольтного провода.
Если произошло замыкание или обрыв в цепях катушки зажигания, может быть выдан соответствующий код. При его отсутствии необходимо измерить сопротивление первичной и вторичной обмоток зажигания цифровым мультиметром. Необходимо также снять и проверить состояние свечи зажигания, в том числе зазор между контактами и цвет нагара на контактах свечи.
Возможно, пропуски возникают в результате масляных отложений или сильного нагара. Также следует проверить высоковольтный провод, чтобы убедиться в том, что его сопротивление соответствует требуемому значению.
Если катушка, свеча зажигания и высоковольтный провод в порядке, пропуски зажигания являются следствием загрязнения или повреждения топливной форсунки (следует проверить сопротивление форсунки и напряжение питания, использовать индикатор «NOID» для проверки наличия импульсов управления блока PCM). Если форсунка исправна, следует проверить компрессию, исправность клапанов или наличие утечки через прокладку головки блока цилиндров.
Замечание: ваш двигатель с системой зажигания COP прокручивается как положено, но при этом отсутствует искра, в этом случае проблема отнюдь не в одной или нескольких катушках зажигания. Вероятно, неисправен датчик положения коленчатого или распределительного вала, отсутствует напряжение питания в системе зажигания или вышел из строя модуль зажигания (при его наличии), неисправна цепь управления катушками зажигания блока PCM.
Проверка катушки зажигания
Предупреждение: запрещено отсоединять высоковольтный провод от свечи зажигания или с катушки зажигания для проверки искры. Помимо поражения электрическим током снятие провода сулит резкий рост вторичного напряжения и опасность повреждения катушки. Единственный правильный способ проверить искрообразование состоит в том, чтобы использовать тестер для свечей зажигания KV/ARC или щуп для проверки системы зажигания COP.
При наличии неисправности в катушке следует измерить сопротивление первичной и вторичной обмоток с помощью омметра. Если есть отклонение от нормы, катушку меняют.
Катушку зажигания также можно проверить с помощью омметра с 10МОм входным сопротивлением. См. руководство по ремонту для получения сведений о характеристиках катушки зажигания.
Для тестирования катушки зажигания целесообразно подключить измерительные провода к контактам первичной обмотки (+ и -).
В большинстве случае сопротивление обмотки составляет 0,4 – 2Ом. Нулевое сопротивление свидетельствует о коротком замыкании в катушке, а высокое сопротивление указывает на обрыв в цепи.
Вторичное сопротивление измеряется между положительным контактом (+) и выводом высокого напряжения. Современные катушки зажигания с пластинчатым сердечником обычно имеют сопротивление 6000-8000Ом, в другие свыше 15000Ом.
В катушках других конструкций первичные контакты могут быть расположены в разъеме или спрятаны. См. данные руководства по ремонту для поиска контактов обмоток и тестирования катушки зажигания.
Неисправная катушка зажигания может вывести из строя блок PCM
Чем ниже сопротивление в первичной обмотке, тем выше ток через катушку, а, значит, и риск выхода из строя блока PCM. Это может также привести к снижению вторичного напряжения, слабому искрообразованию, затрудненному пуску двигателя, вибрациям, пропускам зажигания под нагрузкой или в момент ускорения.
Значительное сопротивление или обрыв первичной цепи катушки зажигания не всегда ведет к выходу из строя блока PCM, но оно сопровождается падением вторичного напряжения.
Короткое замыкание во вторичной обмотке катушки зажигания сокращает эффективность искрообразования, но модуль PCM не ломается.
Следствием повышенного сопротивления или обрыва во вторичной обмотке катушки может стать ослабление или отсутствие искры в цилиндрах или поломка блока PCM из-за сильной самоиндукции в первичной обмотке.
Замена катушки зажигания
Новая катушка должна быть аналогична заменяемой (если вы не планируете усовершенствовать систему зажигания).
При замене катушки зажигания все контакты и соединения необходимо очистить, проверить отсутствие коррозии и надежность подключений. Коррозия повышает сопротивление в электрических проводниках, неустойчивое соединение (дребезг), обрыв, что, в конечном счете, сокращает срок службы катушки.
Для снижения опасности пробоя из-за повышенной влажности рекомендуется использовать диэлектрическую свечную смазку на контактах катушки. Например, на двигателях Форд с катушками COP влажность является основным фактором выхода из строя катушек зажигания.
Если двигатель имеет неисправность, катушки будут работать в жестких условиях. Неисправности могут быть вызваны высоким вторичным сопротивлением (изношенные свечи зажигания или большой зазор между электродами свечи), обеденная топливовоздушная смесь (загрязнение форсунок, утечка разрежения или негерметичность клапана рециркуляции отработанных газов).
При большом пробеге (двигатель с системой зажигания COP) следует установить новые свечи зажигания в случае неисправной катушки, свечи эксплуатируются более 45000 миль, а платиновые или иридиевые свечи – свыше 100000 миль
чем это может быть полезно?
1) Сопротивление катушки постоянному току обозначается буквой R.
Re — фактическое сопротивление катушки постоянному току.
Именно это сопротивление увидит усилитель в двух случаях: когда катушка вне магнитного поля, когда катушка в состоянии покоя(не подведен ток, заклинила и т.п.). То есть, знать Re нужно только для этих вот случаев.
Измерить можно обычным мультиметром, но хороших их мало, а значит измерение в большинстве случаев будет совсем не точным. Правильно взять батарейку, на короткое время подключить к ней катушку и измерить силу тока+напряжение, а затем рассчитать Re как U/I.
Rnom — номинальное сопротивление катушки постоянному току.
Когда в любой заявке, будь то сопротивление, или мощность, или давление, или что-угодно еще, вы видите слово «номинальное» — знайте, это НЕ измеренный параметр, а приведенный, назначенный. Так, Rnom — часто это банально округленный в бОльшую сторону Re. То есть, заявка Rnom 2+2Ом на деле может означать и 1.1+1.1, и 1.9+1.9, и 1.1+1.9 Ом.
В хороших случаях, не лишенных смысла, и редких, Rnom = Zmin. Как вы понимаете, в остальных случаях знание Re или Rnom для не профессионала, в общем-то, бесполезно.
Заявляя Rnom, подавляющее большинство производителей, с одной стороны, бережет вас от поломок, а с другой — вынуждает приобретать более дорогие усилители.
2) Индуктивное сопротивление обозначается буквой Z. В народе такое сопротивление называют «импеданс» («импеданс» в переводе с англ и значит «сопротивление»).
Во всех прочих случаях, кроме описанных выше, усилитель видит Z, а не R. Z — гораздо более сложный, комплексный параметр, который изменяется в зависимости от многих факторов. Однако, Z не бывает ниже Re, а выше — бывает почти всегда.
Zmin и Zmax — минимальное и максимальное сопротивление, которое увидит усилитель. Оба прямо или косвенно зависят от частоты, от хода, от мощности, от характера акустической нагрузки(и корпуса, и салона), от температуры, от конструкции динамика…
Имеет смысл измерять Z как для динамика вне оформления, так и в полностью готовой, законченной системе. Измерения проще всего выполнить путем измерения силы тока и напряжения, а затем вычислить Z через U\I.
Оформление не может сделать Zmin ниже, чем то, что измерено на динамике вне оформления.
В ситуации, когда катушка стремится покинуть зазор, оба эти сопротивления устремляются к Re. Зная это, возможно определять и так контролировать величину хода, что полезно во множестве случаев.
Нет никаких вариантов «предположить» Z без фактических измерений — импеданс от системы к системе сильно отличается. Вопрос «а можно ли подключать пару DD812 в 0.25» звучит глупо и без измерений не имеет ответа.
Znom или номинальный импеданс — это очередная «заявка», сделанная с теми или иными целями. Иногда Znom=Zmin*1,15, в других случаях Znom=Zmin*1,3, ну а во многих случаях — от балды.
Z-характеристика.
Если измерить импеданс на каждой частоте, то на выходе получим «Z-характеристику динамика» или «Z-кривую» или «импедансную кривую». Зная Z-кривую, можно выяснить множество моментов, полезных для проектирования системы, от подбора усилителей и до проектирования корпуса.
Дайте знать если вам интересно — сделаем отдельный пост.
Обратите внимание на комментарии к иллюстрациям.
3) Z и усилитель.
Взяли вы в руки динамик, измерили Zmin, и теперь подбираете к нему усилитель.
Мощность, как известно, является произведением силы тока на напряжение. Напряжение ведет к клипу, а ток ведет к перегреву — и то, и другое в перспективе плохо.
Т.к. напряжение и сила тока — оба описывают один и тот же процесс и не существуют друг без друга, то выбор усилителя достаточно прост. За одни и те же деньги вы выберете или надежность+меньшую мощность, или риск+большую мощность. Тут нет никаких иных вариантов, никаких чудодейственных иноземных рецептов.
Имея некий Z на частоте настройки ФИ, мы видим огромный рост ниже и выше, за которыми следуют глубокие спады. Кроссоверы сверх-высоких порядков что-то обрежут, а 1-4 порядки — нет. Поэтому, бюджетные усилители следует подбирать, ориентируясь на Zmin динамика вне оформления, а топовые модели с большим запасом в БП — ориентируясь на Z, найденный на частоте настройки.
Как мы можем менять Z? С одной стороны, можем выбирать сопротивление катушек, для того они и сделаны разными, с другой стороны — использовать один мощный или мост более слабых усилителей (в т.ч. «бразилию»).
Измерение Re — только 2 из 5 моих мультиметров показывают более-менее верное значение. Оба они стоят не 100р, да и то измеряют не сразу — приходится некоторое время ждать.
0.387/0.78 = 0.496 Ом. Вот так гораздо лучше. Для замера сгодится и пара мультиков за 100р каждый — дешево и сердито. Ну и попутно выяснили, что заявка катушек(Rnom) 1+1Ом — это именно Re. Честный Re, и, тем не менее, не Zmin.
Re этого динамика равен 0.5Ом. Посмотрите, как растет и как меняется импеданс на разной подведенной мощности на одной и той же частоте — от 2.8 и до 1.8Ом. И это не предел, тк динамик вытерпит гораздо больше.
Этот же разброс увидит и ваш усилитель. То есть, ориентироваться на маломощные измерения (а именно такие регламентированы большинством стандартов), определенно, не следует.
Современные теории, учитывающие реальную картину, сложны и не популярны, понятны лишь узкому кругу специалистов, как правило, занятых профессиональной разработкой АС. Если вы не один из них — проще измерьте Z-кривую своей системы сразу на максимальном используемом ходе\мощности и по полученным цифрам делайте выводы.
А это замер Z-кривой динамика в реальном оформлении. Тут, как видим, Z на частоте настройки(33Гц) равен 2.7Ом, а Zmin приходится на 63Гц и равен 2.1Ом.
Если выбирать усилитель в эту систему, то в случае с DD DM серией ориентироваться следует на Z@63Гц, а в случае с DD M — на Z@33Гц. То есть, с выбором в пользу DD M, получим либо серьезный запас в надежности, либо существенно больше мощности при равной надежности — и то, и другое очень неплохо! Ну а с выбором DD DM — неплохо сэкономим!
Если рассматриваете другие усилители, не DD, то картина в целом будет такой же — усилитель, который не боится больших токов, всегда надежнее. Усилитель с минимальной заявкой 2 Ом сработает тут на пределе своих возможностей, тогда как усилитель с заявкой 1Ом покажет очень большой запас.
К тому же, если фильтрами высоких порядков обрезать диапазон, к примеру, 30-50Гц, то и динамику, и усилителю будет работать гораздо проще, а значит и нагрузить оба можно больше при необходимости. От ящика к ящику такой диапазон будет меняться.
Пример Z-кривой для динамика вне оформления. Zmin — сопротивление, ниже которого усилитель видеть не будет.
То есть, пара таких динамиков и один усилитель, либо мост усилителей на один динамик — прям то, что доктор прописал))
И соответствующим образом планируем настройку оформления + фильтров. Zmax — на этой частоте ход максимален и получится ранний клип, Zmin — там катушка получит максимум тепла. Хорошо бы если оформление превратит слабые стороны в сильные 😉
Катушка — сопротивление — Большая Энциклопедия Нефти и Газа, статья, страница 1
Cтраница 1
Внешний вид катушки сопротивления типа Р321.| Внешний вид катушки сопротивления типаРЗЗ.
[1] |
Катушки сопротивления изготовляются по ТУ-П № ОПП. Катушки применяются по назначению в лабораторной и цеховой практике. [2]
Катушка сопротивления, состоящая из тонкой проволоки, концы которой выведены на большие медные массы, приблизительно удовлетворяет этим условиям, потому что потенциал внутри массивного электрода является почти постоянным, и любые разности потенциалов в разных точках одного и того же электрода могут считаться пренебрежимо малыми в сравнении с разностью потенциалов двух электродов. [3]
Катушка сопротивления — это проводник, который легко можно включить в вольтову цепь, с тем чтобы ввести в эту цепь известное сопротивление. [4]
Катушки сопротивления изготовляются, как правило, из металлов, имеющих наибольшее сопротивление и мало меняющихся с температурой. Этому требованию очень хорошо удовлетворяет нейзильбер ( мельхиор), но оказалось, что некоторые образцы с годами меняют свои свойства.
Поэтому для стандартных сопротивлений применяются некоторые ч истые металлы, а также сплав платины и серебра; относительное сопротивление таких катушек на протяжении нескольких лет найдено постоянным в пределах современной точности.
[5]
| Схема поверки электронного уравновешенного моста. [6] |
Катушки сопротивления по 2 5 ом включают в провода, соединяющие поверяемый мост с магазином, для создания требуемой величины внешнего сопротивления. [7]
Катушки сопротивлений от 1 до 10000 ом и спирали в 0 1 ом наматываются бифилярно. [8]
Катушки сопротивления с номинальным значением 100 ом и выше выполняются двухзажимными, а катушки ниже 100 ом имеют четыре зажима: два зажима токовые и два — потенциальные. С помощью токовых зажимов катушка включается в цепь тока, а сопротивление катушки определяется по падению напряжения между потенциальными зажимами.
[9]
Катушки сопротивлений, размещенные на панели, позволяют обес лечить постоянную нагрузку на телескоп при отключении одного из приборов и привести сопротивление проводов к определенной величине. Три подгоночные ( уравнительные) катушки служат: Ry — для подгонки сопротивления соединительных проводов от телескопа до панели; Ry — для подгонки сопротивления линии от панели к самопишущему милливольтметру; Зу — для подгонки сопротивления линии от панели к показывающему милливольтметру. Две эквивалентные катушки R3, сопротивления которых соответственно равны сопротивлениям самопишущего и показывающего милливольтметров, служат для замещения этих приборов. Сопротивление линии соединительных проводов от панели к каждому из милливольтметров и от панели к радиационному пирометру должно составлять 5 0 1 ома. Сопротивление каждой уравнительной катушки составляет 5 ом, эквивалентной катушки 175 ом. [10]
Катушки сопротивлений, размещенные на панели, позволяют обес лечить постоянную нагрузку на телескоп при отключении одного из приборов и привести сопротивление проводов к определенной величине.
Три подгоночные ( уравнительные) катушки служат: Ку — для подгонки сопротивления соединительных проводов от телескопа до панели; Ry — для подгонки сопротивления линии от панели к самопишущему милливольтметру; 1у — для подгонки сопротивления линии от панели к показывающему милливольтметру. Две эквивалентные катушки Ra, сопротивления которых соответственно равны сопротивлениям самопишущего и показывающего милливольтметров, служат для замещения этих приборов. Сопротивление линии соединительных проводов от панели к каждому из милливольтметров и от панели к радиационному пирометру должно составлять 5 0 1 ома. Сопротивление каждой уравнительной катушки составляет 5 ом, эквивалентной катушки 175 ом.
[11]
| Движковый реостат ( общий вид. [12] |
Катушки сопротивлений рассчитаны иа ток порядка сотых долей ампера, поэтому сильные токи через магазин сопротивлений проходить не должны.
На рис. 10 представлен общий вид магазина сопротивлений на 1110 ом. Такие штепсельные реостаты изготовляют на НПО ом и на другие сопротивления.
[13]
Катушки сопротивления выполняют на номинальное значение сопротивления 10 л Ом, где п — целое число. Они имеют четыре зажима, два из которых называют токовыми, а два — потенциальными. Между потенциальными зажимами сопротивление катушки соответствует номинальному значению при включении катушки в цепь с помощью токовых зажимов. Обмотку катушки сопротивления выполняют из манганина, имеющего большое удельное электрическое сопротивление при малом температурном коэффициенте сопротивления, малой термо — ЭДС в паре с медью и при высокой стабильности своих свойств. [14]
| Электрическая схема по 1 — 3.| Схема устройства катушки сопротивления.| Эквивалентная схема катушки сопротивления. [15] |
Страницы: 1 2 3 4 5
При увеличении частоты колебания переменного тока индуктивное сопротивление катушки
Мощность в цепи с реактивными радиоэлементами
При подключении таких элементов в цепь в четных четвертях периода мощность будет иметь отрицательное значение (в это время компонент направляет накопленную энергию в источник напряжения).
В итоге использование энергии элементом за весь цикл оказывается равным нулю. Это означает, что на нем не происходит выделения энергии, так что на электросхемах такие детали изображаются холодными. На деле положение вещей может быть немного иным (это зависит от параметров конкретного элемента), бывает, что небольшие тепловые потери на конденсаторе или соленоиде все-таки имеют место. Но они не будут значительными, измеряющимися в кв.
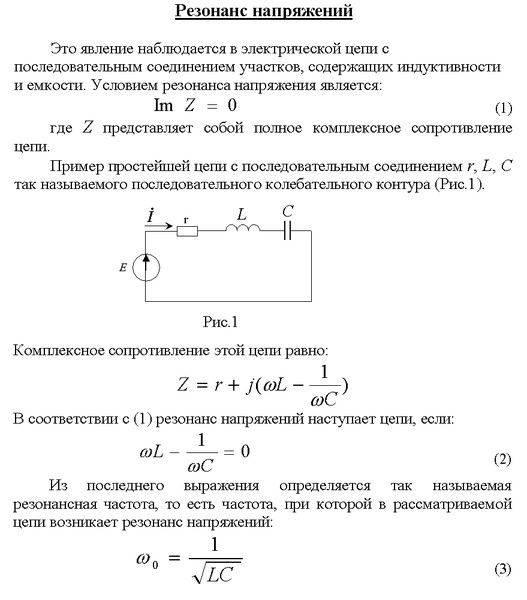
Резонанс напряжений
Давайте возьмем другие параметры катушки и конденсатора и посмотрим, что у нас происходит на самих радиоэлементах. Нам ведь надо досконально все выяснить ;-). Беру катушку индуктивности с индуктивностью в 22 микрогенри:
и конденсатор в 1000 пФ
Из них собираю последовательный колебательный контур. Итак, чтобы поймать резонанс, я не буду в схему добавлять резистор. Поступлю более хитрее.
Так как мой генератор частоты китайский и маломощный, то при резонансе у нас в цепи остается только активное сопротивление потерь R.
В сумме получается все равно маленькое значение сопротивления, поэтому ток при резонансе достигает максимальных значений. В результате этого, на внутреннем сопротивлении генератора частоты падает приличное напряжение и выдаваемая амплитуда частоты генератора падает. Я буду ловить минимальное значение этой амплитуды. Следовательно это и будет резонанс колебательного контура. Перегружать генератор — это не есть хорошо, но что не сделаешь ради науки!
Ну что же, приступим ;-). Давайте сначала посчитаем резонансную частоту по формуле Томсона. Для этого я открываю онлайн калькулятор на просторах интернета и быстренько высчитываю эту частоту. У меня получилось 1,073 Мегагерц.
Ловлю резонанс на генераторе частоты по его минимальным значениям амплитуды. Получилось как-то вот так:
Размах амплитуды 4 Вольта
Хотя на генераторе частоты размах более 17 Вольт! Вот так вот сильно просело напряжение. И как видите, резонансная частота получилась чуток другая, чем расчетная: 1,109 Мегагерц.
Теперь небольшой прикол 😉
Вот этот сигнал мы подаем на наш последовательный колебательный контур:
Как видите, мой генератор не в силах выдать большую силу тока в колебательный контур на резонансной частоте, поэтому сигнал получился даже чуть искаженным на пиках.
Ну а теперь самое интересное. Давайте замеряем падение напряжения на конденсаторе и катушке на резонансной частоте. То есть это будет выглядеть вот так:
Смотрим напряжение на конденсаторе:
Размах амплитуды 20 Вольт (5х4)! Откуда? Ведь подавали мы на колебательный контур синус с частотой в 2 Вольта!
Ладно, может с осциллографом что-то произошло?. Давайте замеряем напряжение на катушке:
Народ! Халява!!! Подали 2 Вольта с генератора, а получили 20 Вольт и на катушке и на конденсаторе! Выигрыш энергии в 10 раз! Успевай только снимать энергию с конденсатора или с катушки!
Ну ладно раз такое дело… беру лампочку от мопеда на 12 Вольт и цепляю ее к конденсатору или катушке. Лампочке ведь вроде как по-барабану на какой частоте работать и какой ток кушать.
Выставляю амплитуду, чтобы на катушке или конденсаторе было где то Вольт 20 так как среднеквадратичное напряжение будет где-то Вольт 14, и цепляю поочередно к ним лампочку:
Как видите — полный ноль. Лампочка гореть не собирается, так что побрейтесь фанаты халявной энергии). Вы ведь не забыли, что мощность определяется произведением силы тока на напряжение? Напряжения вроде как-бы хватает, а вот силы тока — увы! Поэтому, последовательный колебательный контур носит также название узкополосного (резонансного) усилителя напряжения, а не мощности!
Объяснение резонанса напряжения
При резонансе напряжение на катушке и на конденсаторе оказались намного больше, чем то, которое мы подавали на колебательный контур. В данном случае у нас получилось в 10 раз больше. Почему же напряжение на катушке при резонансе равняется напряжению на конденсаторе. Это легко объясняется. Так как в последовательном колебательном контуре катушка и кондер идут друг за другом, следовательно, в цепи протекает одна и та же сила тока.
При резонансе реактивное сопротивление катушки равняется реактивному сопротивлению конденсатора. Получаем по правилу шунта, что на катушке у нас падает напряжение UL = IXL , а на конденсаторе UC = IXC . А так как при резонансе у нас XL = XC , то получаем что UL = UC , ток ведь в цепи один и тот же ;-). Поэтому резонанс в последовательном колебательном контуре называют также резонансом напряжений, так как напряжение на катушке на резонансной частоте равняется напряжению на конденсаторе.
Векторная диаграмма индуктора переменного тока
Эти формы напряжения и тока показывают, что для чисто индуктивной цепи ток отстает от напряжения на 90 o . Также можно сказать, что напряжение опережает ток на 90 o . В любом случае общее выражение заключается в том, что ток отстает, как показано на векторной диаграмме. Здесь вектор тока и вектор напряжения показаны смещенными на 90 o . Ток отстает от напряжения .
Мы можем также написать это заявление как, V L= 0 ö и I L= -90 о по отношению к напряжению, V L . Если форма волны напряжения классифицируется как синусоида, то ток I L можно классифицировать как отрицательный косинус, и мы можем определить значение тока в любой момент времени как:
Поскольку ток всегда отстает от напряжения на 90 o в чисто индуктивной цепи, мы можем найти фазу тока, зная фазу напряжения или наоборот. Так что если мы знаем значение V L , то I L должно отставать на 90 o . Аналогичным образом, если мы знаем значение I L, то V L, следовательно, должно опережать на 90 o . Затем это отношение напряжения к току в индуктивном контуре будет производить уравнение, определяющее индуктивное сопротивление Х L катушки.
Мы можем переписать уравнение для индуктивного сопротивления в более привычную форму, которая использует обычную частоту питания вместо угловой частоты в радианах ω и это будет выглядеть так:
Из приведенного выше уравнения для индуктивного реактивного сопротивления можно видеть, что, если увеличить частоту, либо индуктивность, общее значение индуктивного реактивного сопротивления также увеличится.
Когда частота приближается к бесконечности, реактивное сопротивление индукторов также увеличивается до бесконечности, действуя как разомкнутая цепь.
Однако, когда частота приближается к нулю или постоянному току, реактивное сопротивление индукторов будет уменьшаться до нуля, действуя как короткое замыкание. Это означает, что индуктивное сопротивление «пропорционально» частоте.
Другими словами, индуктивное реактивное сопротивление увеличивается с частотой, в результате чего X L будет небольшим на низких частотах, а X L будет высоким на высоких частотах, что продемонстрировано на графике ниже.
Питание от сети переменного тока серии LR
До сих пор мы рассматривали чисто индуктивную катушку, но невозможно иметь чистую индуктивность, поскольку все катушки, реле или соленоиды будут иметь определенное сопротивление, независимо от того, насколько мало связано с витками используемого провода. Тогда мы можем рассматривать нашу простую катушку как последовательное сопротивление с индуктивностью (LR).
В цепи переменного тока, которая содержит как индуктивность L и сопротивление R, напряжение V будет векторная сумма двух компонентов напряжения, V Rи V L . Это означает, что ток, протекающий через катушку еще будет отставать от напряжения, но на величину меньше чем 90 ö в зависимости от значений V Rи V L .
Новый фазовый угол между напряжением и током известен как фазовый угол цепи и обозначается греческим символом фи, Φ .
Чтобы получить векторную диаграмму зависимости между напряжением и током, необходимо найти эталонный или общий компонент. В последовательно соединенной цепи RL ток является общим, так как один и тот же ток течет через каждый компонент. Вектор этой эталонной величины обычно рисуется горизонтально слева направо.
Из наших руководств о резисторах и конденсаторах, мы знаем, что ток и напряжение в цепи переменного резистивного тока, оба «в фазе» и, следовательно, вектор V R рисуется с наложением на текущую или контрольную линию.
Из вышесказанного также известно, что ток «отстает» от напряжения в чисто индуктивной цепи и, следовательно, вектор V L отображается на 90 o перед опорным током и в том же масштабе, что и V R, это показано ниже.
Катушка индуктивности в цепи постоянного тока
Итак, для этого опыта нам понадобится блок питания, который выдает постоянное напряжение, лампочка накаливания и собственно сама катушка индуктивности.
Чтобы сделать катушку индуктивности с хорошей индуктивностью, нам надо взять ферритовый сердечник:
Намотать на него лакированного медного провода и зачистить выводы:
Замеряем индуктивность нашей катушки с помощью LC метра:
132 микрогенри.
Теперь собираем все это вот по такой схеме:
где
L — катушка индуктивности
La — лампочка накаливания на напряжение 12 Вольт
Bat — блок питания, с выставленным напряжением 12 Вольт
Лампочка засветилась!
Как вы помните из , конденсатор у нас не пропускал постоянный электрический ток:
Делаем вывод: постоянный электрический ток почти беспрепятственно течет через катушку индуктивности.
Сопротивлением обладает только сам провод, из которого намотана катушка.
Катушка индуктивности в цепи постоянного тока.
И, в первую очередь, разберемся, что происходит в самой катушке при протекании тока. Если ток не изменяет своей величины, то катушка не оказывает на него никакого влияния. Значит ли это, что в случае постоянного тока использование катушек индуктивности и рассматривать не стоит? Однозначно нет. Ведь постоянный ток можно «включать/выключать», и как раз в моменты переключения и происходят все ключевые процессы. Давайте рассмотрим цепь:
Резистор выполняет в данном случае роль нагрузки, на его месте могла бы быть, к примеру, лампа. Помимо резистора и индуктивности в цепь включены источник постоянного тока и переключатель, с помощью которого мы будем замыкать и размыкать цепь. Что же произойдет в тот момент когда мы замкнем выключатель?
Ток через катушку начнет изменяться, поскольку в предыдущий момент времени он был равен 0. Изменение тока приведет к изменению магнитного потока внутри катушки, что, в свою очередь, вызовет возникновение ЭДС (электродвижущей силы) самоиндукции, которую можно выразить следующим образом:
\varepsilon_s = -\frac{d\Phi}{dt}Возникновение ЭДС приведет к появлению индукционного тока в катушке, который будет протекать в направлении, противоположном направлению тока источника питания.
Таким образом, ЭДС самоиндукции будет препятствовать протеканию тока через катушку (индукционный ток будет компенсировать ток цепи из-за того, что их направления противоположны). А это значит, что в начальный момент времени (непосредственно после замыкания выключателя) ток через катушку I_L будет равен 0. В этот момент времени ЭДС самоиндукции максимальна.
А далее произойдет следующее — поскольку величина ЭДС прямо пропорциональна скорости изменения тока, то она будет постепенно ослабевать, а ток, соответственно, наоборот, будет возрастать. Давайте посмотрим на графики, иллюстрирующие то, что мы обсудили:
На первом графике мы видим входное напряжение цепи — изначально цепь разомкнута, но при замыкании переключателя появляется постоянное значение. На втором графике мы видим изменение величины тока через катушку индуктивности. Непосредственно после замыкания ключа ток отсутствует из-за возникновения ЭДС самоиндукции, а затем начинает плавно возрастать.
Напряжение на катушке наоборот в начальный момент времени максимально, а затем уменьшается.
График напряжения на нагрузке будет по форме (но не по величине) совпадать с графиком тока через катушку (поскольку при последовательном соединении ток, протекающий через разные элементы цепи одинаковый).
Аналогичный переходный процесс в цепи будет наблюдаться и при размыкании ключа. В катушке индуктивности возникнет ЭДС самоиндукции, но индукционный ток в случае размыкания будет направлен в том же самом направлении, что и ток в цепи, а не в противоположном, поэтому запасенная энергия катушки индуктивности пойдет на поддержание тока в цепи:
После размыкания ключа возникает ЭДС самоиндукции, которая препятствует уменьшению тока через катушку, поэтому ток достигает нулевого значения не сразу, а по истечении некоторого времени. Напряжение же в катушке по форме идентично случаю замыкания переключателя, но противоположно по знаку. Это связано с тем, что изменение тока, а соответственно и ЭДС самоиндукции, в первом и втором случаях противоположны по знаку (в первом случае ток возрастает, а во втором убывает).
Кстати, я упомянул, что величина ЭДС самоиндукции прямо пропорциональна скорости изменения силы тока, так вот, коэффициентом пропорциональности является как раз индуктивность катушки:
\varepsilon_s = -L\medspace\frac{dI}{dt}На этом мы заканчиваем с катушками индуктивности в цепях постоянного тока и переходим к цепям переменного тока.
Важный (!) нюанс заключается в том, что напряжение на катушке при описанных переходных процессах может достигнуть весьма значительных величин. Это, в свою очередь, легко может привести к выходу из строя тех или иных компонентов, входящих в состав цепи. Например, при управлении индуктивной нагрузкой при помощи ключа на транзисторе явление возникновения ЭДС самоиндукции с впечатляющей вероятностью приведет к выходу транзистора из строя. Для защиты от этого параллельно индуктивной нагрузке ставят защитный диод, но сегодня речь не об этом, поэтому для данного аспекта я опубликую отдельный материал с рассмотрением основных нюансов.
Какие отличия
Отличия этих типов электросопротивления в том, что «внутри» активностного типа энергия не накапливается, так как она попадает в активностый элемент и отдается окружающей среде в виде другого ее типа.
Это может быть тепло или механическое поднятие груза, свечение, химическая реакция, задание чему-либо скорости.
Индуктивная величина и ее формулы
Важно! Преданная электроэлементу с активностным электросопротивлением энергия преображается и конвертируется, но не возвращается в сеть. Сопротивляемость же реактивная, наоборот, копит энергию внутри себя за ¼ всего периода синусоидального электротока, а за следующую четверть возвращает ее обратно в сеть
То есть, в окружающую среду полученная энергия не передается
Сопротивляемость же реактивная, наоборот, копит энергию внутри себя за ¼ всего периода синусоидального электротока, а за следующую четверть возвращает ее обратно в сеть. То есть, в окружающую среду полученная энергия не передается.
Вам это будет интересно Что такое фаза и нуль в электричестве
Комплексная сопротивляемость отдельного элетроэлемента сети R
В активностном типе фазы электрических токов и напряжения совпадают, следовательно, выделяется некоторое количество электроэнергии.
В реактивном виде фазы электротока и напряжения расходятся, поэтому энергия передается обратно. Это во многом объясняет то, что активностные электроэлементы нагреваются, а реактивные — нет.
Активная сопротивляемость в цепи переменного синусоидального тока
Формула расчета реактивного сопротивления
В общем случае для деталей катушечного типа применяются выражения:
X = L*w = 2* π*f*L.
Для конденсаторов применяют формулы:
X = 1/(w*C)= 1/(2* π*f*C).
Для конкретного элемента, нужные параметры которого известны, величина может быть вычислена с использованием онлайн калькулятора. В форму потребуется ввести нужные данные и нажать на кнопку, инициирующую расчеты.
Умение рассчитывать данную составляющую сопротивляемости поможет узнать величину тепловых потерь на используемых нагрузках. При параллельном подсоединении конденсатора с подходящей емкостью можно решить проблему энергетических потерь на индуктивных нагрузках.
Катушка индуктивности в цепи переменного тока
В цепи переменного тока в катушке индуктивности происходит следующий процесс:
- ток возбуждает в катушке электромагнитное поле.
Поскольку он переменный, то и параметры электромагнитного поля во времени меняются, то есть оно тоже переменное; - переменное магнитное поле в соответствии с законом электромагнитной индукции возбуждает в самой катушке ЭДС. Ее так и называют — ЭДС самоиндукции. Она всегда идет против направления изменения силы тока. Следовательно, в первой половине полупериода, когда сила тока возрастает, катушка это нарастание сдерживает. При этом часть энергии электричества накапливается в формируемом катушкой магнитном поле;
- во второй половине полупериода, катушка, наоборот, противостоит снижению силы тока, возвращая в цепь накопленную в виде магнитного поля энергию.
Таким образом, катушка индукции оказывает сопротивление источнику переменного тока. Это сопротивление имеет иную природу, нежели активное, преобразующее электрическую энергию в тепло.
Сопротивление катушки энергию не потребляет, а лишь аккумулирует ее и затем снова возвращает в цепь, меняя характер протекания в ней тока.
Его называют индуктивным. В противоположность активному, оно, как и емкостное сопротивление конденсатора, является реактивным.
Эффект проявляется тем сильнее, чем выше частота переменного тока, то подтверждается формулой расчета индуктивного сопротивления: XL = w*L = 2 π * f * L, где:
- XL — индуктивное сопротивление, Ом;
- W — круговая частота переменного тока, рад/с;
- F — частота переменного тока, Гц;
- L — индуктивность катушки, Гн.
Индуктивное сопротивление, несмотря на иной принцип действия, измеряется в тех же единицах, что и активное — Омах. Таким образом, в цепях переменного тока катушка индуктивности выступает ограничителем силы тока и нагрузку, в отличие от цепи постоянного, вводить не требуется.
Зависимость индуктивного сопротивления катушки от частоты тока позволяет использовать данный элемент помимо прочего, для фильтрации высокочастотных помех или сигналов. Например, при установке его в схеме динамика, последний воспроизводит только низкие частоты, то есть играет роль сабвуфера.
На преодоление индуктивного сопротивления источник расходует часть мощности — это реактивная мощность (Wр). Остальное называют активной или полезной мощностью (Wа) — она производит полезную работу. Вместе реактивная и активная мощности образуют полную: Wр + Wа = Wпол.
График происходящих процессов в катушке индуктивности
Доля активной мощности характеризуется параметром cosϕ: cosϕ = Wа / W пол. Полную мощность принято измерять в вольт-амперах (ВА). Именно эти единицы указываются в характеристике источников бесперебойного питания (ИБП) и дизельных электрогенераторов. Активная мощность измеряется в привычных ваттах (Вт).
Все сказанное имеет отношение к потребителям с электродвигателями и трансформаторами, поскольку обмотки этих элементов по сути, являются катушками индуктивности. То есть если на шильдике импульсного блока питания компьютера указано, что его мощность составляет 400 Вт и cosϕ = 0,7, то от «бесперебойника» данное устройство потянет мощность Wпол = Wа / cosϕ = 400 0,7 = 571,4 ВА.
При большом количестве подобных потребителей, затраты на реактивную мощность существенно перегружают генераторы электростанций, ввиду чего в энергосетях применяют установки компенсации реактивной мощности (УКРМ).
При включении катушки индуктивности в цепь постоянного тока процесс, описанный в пунктах 1-3, также имеет место, только не все время, а в момент включения/отключения.
Если собрать простейшую цепь из последовательно установленных выключателя, катушки и лампы, можно видеть, что лампочка загорается при замыкании цепи с запаздыванием и также с запаздыванием гаснет после размыкания.
Объясняется это тем, что ток в момент включения меняется от нулевого значения до максимума, также в момент отключения его значение меняется, хоть и очень быстро, от максимума до нуля. В первом случае катушка накапливает в себе часть энергии в виде магнитного поля, во втором — отдает ее лампе, отчего та и горит после размыкания цепи.
Катушка индуктивности
Он представляет собой изолированный провод, многократно намотанный вокруг сердечника.
Обычно каркас имеет цилиндрическую или тороидальную форму.
Индуктивность рассматривается в качестве основной характеристики катушки. Это качество выражает способность элемента осуществлять преобразование переменного тока в магнитное поле.
Важно! Магнитные свойства существуют даже у одиночного провода, при условии, что изменяется проходящий через него ток. Воздействие поля направлено так, чтобы противодействовать его изменению
Если он будет увеличиться, поле будет его тормозить, а если ослабевать — усиливать.
Катушки индуктивности
Определение направления силовых линий подчиняется «правилу большого пальца»: если у сжатой в кулак руки большой палец указывает в направлении изменения силы тока, то сомкнутые пальцы подсказывают направление силовых линий поля.
Таким образом в том случае, если провод многократно намотан на цилиндрическое основание, то силовые линии от разных витков складываются и проходят через ось.
Для того, чтобы многократно увеличить индуктивность, в центр цилиндра помещают сердечник из ферромагнитного материала.
Мощность в цепи с реактивными радиоэлементами
При подключении таких элементов в цепь в четных четвертях периода мощность будет иметь отрицательное значение (в это время компонент направляет накопленную энергию в источник напряжения). В итоге использование энергии элементом за весь цикл оказывается равным нулю. Это означает, что на нем не происходит выделения энергии, так что на электросхемах такие детали изображаются холодными. На деле положение вещей может быть немного иным (это зависит от параметров конкретного элемента), бывает, что небольшие тепловые потери на конденсаторе или соленоиде все-таки имеют место. Но они не будут значительными, измеряющимися в кв.
Резонанс в электрической цепи
Резонанс напряжений
Если в цепи (см. рис. 1) подобрать так емкость С конденсатора и индуктивность катушки, чтобы \(~wL = \frac 1{wC}, \) то разность фаз между колебаниями силы тока и напряжения φ = 0, т.е. изменения тока и напряжения происходят синфазно.
Из этого равенства \(~w_{rez} = \frac 1{\sqrt {LC}}.\) Эту частоту называют резонансной. При этом условии Z = R, т.е. полное сопротивление цепи становится наименьшим, амплитуда силы тока при данном напряжении принимает наибольшее значение (рис. 3).
В этом случае амплитуда напряжения на активном сопротивлении равна амплитуде внешнего напряжения, приложенного к участку цепи \(~(U_{0R} = U_0),\) а напряжения на катушке индуктивности и конденсаторе одинаковы по модулю и противоположны по фазе:
При этом \(~(U_{OL})_{rez} = (U_{OC})_{rez},\) и они могут значительно превышать \(~U_0.\) Это явление называется резонансом напряжений.
Резонанс используется в радио- и электротехнике для усиления колебаний напряжения какой-либо определенной частоты. Его надо учитывать при расчете изоляции электрических линий, содержащих катушки индуктивности и конденсатора, иначе может наблюдаться их пробой.
Резонанс токов
Рассмотрим участок цепи переменного тока, содержащий параллельно включенные конденсатор емкостью С и катушку индуктивностью L (рис. 4).
Пусть активное сопротивление мало, им можно пренебречь. Если приложенное напряжение изменяется по закону \(~U=U_0 \sin wt,\), то в ветви 1С2 проходит ток
В ветви 1L2 проходит ток
Таким образом, разность фаз токов в ветвях 1С2 и 1L2 равна π, т.е. колебания токов в ветвях противоположны по фазе.
Амплитуда тока во внешней (неразветвленной) цепи \(~I_{0C} = \left| I_{01} — I_{02} \right| = U_0 (wC — \frac 1 {wL}).\) Если \(~w = w_{rez} = \frac 1{\sqrt {LC}},\) то \(~I_{01} = I_{02}\) и \(~I_0 = 0.\) Амплитуда силы тока \(~I_0\) оказалась равной нулю потому, что активным сопротивлением участка пренебрегали. Если учесть сопротивление R, то разность фаз не будет равна π и \(~I_0 \not = 0,\) но \(~I_0\) примет наименьшее возможное значение, а амплитуды сил токов \(~I_{01} \) и \(~I_{02}\) могут значительно превышать амплитуду силы тока \(~I_0.\)
Явление резкого уменьшения амплитуды силы тока во внешней цепи, питающей параллельно включенные конденсатор и катушку индуктивности, при приближении частоты w приложенного напряжения к резонансной частоте wrez называется резонансом токов (параллельным резонансом).
Это явление используется в резонансных усилителях, позволяющих выделять одно определенное колебание из сигнала сложной формы, а также в индукционных печах, где параллельно нагревательной катушке включается конденсатор, емкость которого подбирается так, чтобы при частоте генератора получился резонанс токов, в результате сила тока через катушку будет гораздо больше, чем сила тока в подводящих проводах.
Различия между активным и реактивным сопротивлением
Разница между активным и реактивным сопротивлением состоит в том, что при прохождении электротока по компонентам цепи, несущим активную нагрузку, имеют место мощностные потери в виде выделения тепла, которое не может быть снова превращено в электрическую энергию. В качестве наглядного примера можно привести конфорку электроплиты, выделяющую тепловую энергию. Такими свойствами обладают и осветительные устройства, электрические двигатели, различные кабели. Фазы проходящих через такие компоненты напряжения и электротока будут совпадать.
Внутреннее сопротивление – формула
Реактивные нагрузки отличаются наличием емкостных свойств либо способностью к индукции. В первом случае величина рассматриваемого сопротивления зависит от емкости, во втором – от электродвижущей силы самоиндукции.
Важно! Величина, в противоположность активной, может иметь плюсовой и минусовой знаки. Это зависит от того, в какую сторону идет фазовый сдвиг
При опережении электрическим током напряжения будет иметь место отрицательный показатель, в обратном случае – положительный.
Свойства электромагнитных волн
Электромагнитная волна – это изменяющееся во времени и распространяющееся в пространстве электромагнитное поле.
Существование электромагнитных волн было теоретически предсказано английским физиком Дж. Максвеллом в 1864 году. Электромагнитные волны были открыты Г. Герцем.
Источник электромагнитной волны – ускоренно движущаяся заряженная частица – колеблющийся заряд.
Важно!
Наличие ускорения – главное условие излучения электромагнитной волны. Интенсивность излученной волны тем больше, чем больше ускорение, с которым движется заряд
Источниками электромагнитных волн служат антенны различных конструкций, в которых возбуждаются высокочастотные колебания.
Электромагнитная волна называется монохроматической, если векторы \( \vec{E} \) и \( \vec{B} \) совершают гармонические колебания с одинаковой частотой (частотой волны).
Длина электромагнитной волны: \( \lambda=cT=\frac{c}{\nu}, \)
где \( c \) – скорость электромагнитной волны, \( T \) – период, \( \nu \) – частота электромагнитной волны.
Свойства электромагнитных волн
- В вакууме электромагнитная волна распространяется с конечной скоростью, равной скорости света 3·108 м/с.
- Электромагнитная волна поперечная. Колебания векторов напряженности переменного электрического поля и магнитной индукции переменного магнитного поля взаимно перпендикулярны и лежат в плоскости, перпендикулярной к вектору скорости волны.
- Электромагнитная волна переносит энергию в направлении распространения волны.
Важно!
Электромагнитная волна в отличие от механической волны может распространяться в вакууме. Плотность потока или интенсивность – это электромагнитная энергия, переносимая через поверхность единичной площади за единицу времени
Плотность потока или интенсивность – это электромагнитная энергия, переносимая через поверхность единичной площади за единицу времени.
Обозначение – \( I \), единица измерения в СИ – ватт на квадратный метр (Вт/м2).
Важно!
Плотность потока излучения электромагнитной волны от точечного источника убывает обратно пропорционально квадрату расстояния от источника и пропорциональна четвертой степени частоты.
Электромагнитная волна обладает общими для любых волн свойствами, это:
Электромагнитная волна обладает общими для любых волн свойствами, это:
- отражение,
- преломление,
- интерференция,
- дифракция,
- поляризация.
Электромагнитная волна производит давление на вещество. Это означает, что у электромагнитной волны есть импульс.
Реактивное сопротивление катушки индуктивности
Поскольку в первую половину периода энергия электрического тока запасается в магнитном поле катушки, а во вторую — возвращается в цепь, то в среднем работа электрического тока равна по модулю работе ЭДС самоиндукции, но имеет противоположный знак:
$$e_i =-u$$
Однако амплитудные значения напряжения и тока на катушке индуктивности достигаются неодновременно.
Мгновенное значение тока:
$$i =I_msin \omega t$$
Мгновенное значение напряжения:
$$u =L\omega I_m cos \omega t$$
Учитывая, что максимальная амплитуда напряжения $U_m$ равна $ L\omega I_m $, и приводя к синусу, получаем:
$$u =U_m sin(\omega t+{\pi \over 2})$$
Таким образом, колебания силы тока в катушке индуктивности отстают от колебаний напряжения на четверть периода
В этом важное отличие реактивного сопротивления от активного, где отставания между током и напряжения нет
Рис.
2. Графики тока и напряжения для индуктивности.
Амплитуда силы тока в катушке равна:
$$I_m={U_m\over \omega L}$$
Сравним эту формулу с законом Ома, который используется для определения силы тока в цепи:
$$I={U\over R}$$
Можно видеть, что эти формулы аналогичны, и величина $ \omega L$ играет роль сопротивления. То есть реактивное сопротивление катушки индуктивности (индуктивное сопротивление) равно:
$$X_L= \omega L$$
Отметим, что реактивное сопротивление катушки прямо пропорционально циклической частоте переменного тока. Чем она больше, тем больше сопротивление.
Поскольку любой проводник обладает некоторой индуктивностью, то на очень высоких частотах даже эта малая индуктивность обычных проводников достаточно сильно влияет на сигнал. Поэтому приходится применять специальные меры для ее компенсации. Например, применять вместо проводов волноводы — пустотелые металлические конструкции:
Рис. 3. Волноводы.
Что мы узнали?
Катушка индуктивности в цепи переменного тока обладает реактивным сопротивлением, пропорциональным частоте.
Первую половину периода она запасает энергию электрического тока в виде магнитного поля, а вторую половину периода возвращает эту энергию электрическому току. При этом колебания силы тока в катушке индуктивности отстают от колебаний напряжения на четверть периода.
/10
Вопрос 1 из 10
Как проверить катушку зажигания мультиметром?
Катушка зажигания – важная деталь машины, без которой она просто не сдвинется с места. И иногда с ней возникают проблемы. Необходима диагностика, чтобы понять, что же с «ласточкой» пошло не так. Помочь в этом может мультиметр. Но как проверить катушку зажигания мультиметром правильно и не совершить при этом ошибок? Что для этого понадобится? Расскажем в статье.
Contents
- 1 Проверка катушки зажигания мультиметром: что нужно сделать до того как приступить к тестированию
- 1.1 Готовим инструменты и документы
- 1.2 Техника безопасности
- 1.3 Осматриваем катушку безопасности
- 2 Проверка катушка зажигания мультиметром
- 2.
1 Проверяем первичную обмотку мультиметром - 2.2 Проверяем вторичную обмотку мультиметром
- 2.
- 3 А что делать потом?
Проверка катушки зажигания мультиметром: что нужно сделать до того как приступить к тестированию
Первый этап диагностики – подготовительный. Причем готовить нужно как саму машину, так и специальные инструменты. А еще очень важно не забывать о технике безопасности.
Готовим инструменты и документы
Главное, что понадобится – мультиметр. Перед стартом работ нужно убедиться в его работоспособности. Для этого необходимо его включить, и провести небольшие манипуляции с щупами.
Если он исправен, то при разомкнутых щупах на экране высветится единица.
При замкнутых друг на друге щупах, индикатор в диапазоне измерения высокого сопротивления покажет на своем экране 00,0. В случае перехода на диапазон 200 Ом – не больше 0,5 Ом.
А еще необходимо раздобыть документацию от машины. Она нужна для того, чтобы понять, как правильно извлечь катушку зажигания.
Тут сразу оговоримся – будет разница у моделей разных марок и разных годов выпуска.
Техника безопасности
Здесь какой-то специфики нет. Проверка катушки безопасности мультиметром – процесс достаточно простой и безболезненный.
Достаточно выключить машину и подождав остывания двигателя не меньше 15 минут, можно приступать к проверке.
Осматриваем катушку безопасности
Одна из самых распространенных причин поломок – трещина в корпусе. Визуально осмотрите деталь:
- Трещина на корпусе – без вариантов нужно менять деталь;
- Окислились контакты – нужно будет провести зачистку.
А вот если визуально все в порядке – нужно диагностировать внутреннюю и внешнюю обмотку.
Проверка катушка зажигания мультиметром
Тут сразу оговоримся: катушки зажигания бывают разные. Классические, с двумя выводами и индивидуальные – у всех есть кое-что общее: два вида обмотки.
Проверяем первичную обмотку мультиметром
Потребуется:
- Извлечь катушку зажигания.
Здесь инструкцию дать не сможем, все индивидуально и зависит от машины. Информацию, как извлечь катушку зажигания для проверки мультиметром ищите в документации. - На корпусе катушки есть две клеммы (на фото ниже). Это – выходы первичной обмотки. Найдите их.
- Прислоняем щупы к клеммам катушки.
- Результаты измерения не должны превышать 5 Ом.
Если с первичной обмоткой все в порядке – переходим к вторичной.
Полезное видео с детальной инструкцией ищем ниже.
Проверяем вторичную обмотку мультиметром
Вам понадобится:
- Сначала приведите ваш мультиметр в режим измерения (Ом).
- Затем подключите один из проводов устройства к положительной/ отрицательной клемме катушки, а другой — к центральной.
- Черный щуп обязательно соединяется с массой (детали на фото).
- Как правило, значение в 6-8 кОм будет нормальным значением. Но иногда для некоторых отдельных моделей норма «увеличивается» до 15 кОм.
Подробности стоит уточнить в технической документации вашего «железного коня».
В случае выхода результатов измерения за пределы нормы – диагностируется обрыв обмотки.
А что делать потом?
Если сопротивление показывает иные значения, то констатируется обрыв обмотки. Если диагностика показала обрыв обмотки, то экономически выгоднее заменить нерабочую катушку новой. Восстановить обмотку вполне реально, но трудоемко и дорого.
Итак, мы подробно рассмотрели процесс проверки исправности катушки зажигания мультиметром, и пришли к выводу, что это очень несложный процесс, с которым справится и начинающий водитель. Самое главное не забывать о своей безопасности и приступать к проверке не ранее чем через 15 мин после отключения двигателя.
Теперь вы знаете, как проверить катушку зажигания мультиметром.
Желаем безопасных и точных измерений!
Навигация по записям
Руководство для начинающих по катушкам | Вейп Супермаркет
Когда вы начинаете курить вейпы, вам нужно выучить множество терминов, что может сбивать с толку, когда одно и то же понятие часто обозначается несколькими словами. Вдобавок к этому часто бывает несколько разновидностей каждого продукта, от жидкостей для электронных сигарет до баков и аккумуляторов — здесь мы рассмотрим сердце вашего вейпа — катушку.
Что такое вейп-койл?
Катушка является одной из наиболее важных частей электронной сигареты, ее функция заключается в нагревании жидкости для электронных сигарет в вашем резервуаре и превращении ее в пар, который вы вдыхаете. Как оно это делает?
- Влагоотводящий материал (кусочек хлопка, который вы можете видеть внутри металлического корпуса) поглощает жидкость в баке, когда вы наполняете клиромайзер.
- Проволока в вашей катушке (маленькая металлическая спираль, которую вы видите внутри материала фитиля) нагревается от энергии батареи, которая затем начинает испарять жидкость в вашем фитиле.

- Когда вы затягиваете капельницу, пар поднимается по дымоходу вашего вейпа и попадает в рот или легкие.
Довольно просто, правда?
Металлическая часть вашей катушки может быть изготовлена из нескольких типов металлической проволоки, в зависимости от функции вейпа. Однако обычно это просто проволока из нержавеющей стали, сталь — хороший проводник, но она также термостойкая, поэтому не выгорает так быстро, как некоторые другие металлы.
Что такое головка атомайзера?
Это вопрос с подвохом — как мы упоминали ранее, есть несколько терминов для вейпинга, которые на самом деле относятся к одному и тому же. Головки атомайзера — это то же самое, что и змеевик — это сменная часть бака, которая служит для превращения жидкости в пар.
Существуют ли различные виды катушек?
Короткий ответ: да, есть.
Длинный ответ немного сложнее. Мало того, что катушки различаются между брендами и моделями (мы немного расскажем об этом), вы также можете иметь наборы для вейпинга с несколькими катушками. Большинство ваших стандартных вейпов имеют только одну катушку, но вы также можете получить двойную катушку, четыре катушки и т. Д. Однако — чем больше у вас катушек, тем больше заряда батареи вам нужно для их работы. Это скорее «вещь» для вейперов Sub-Ohm, которые занимаются изготовлением катушек, поэтому, вообще говоря, процесс замены катушки довольно прост, и вам понадобится только одна.
Существуют также различные виды используемых материалов — не все бренды имеют оба типа, но есть два типа — катушки из обычной проволоки и керамические катушки. Основное различие между ними заключается в долговечности: керамический материал защищает провод, а также действует как дополнительный впитывающий материал, а это означает, что керамическая катушка иногда может иметь больший срок службы, чем катушка со стандартной проволокой.
В чем разница между стандартными катушками и субомными катушками?
Как уже упоминалось, есть разница в типах катушек, которые вы можете получить в зависимости от функции вашей электронной сигареты — стандартные катушки и катушки с субомом. Разница между ними заключается в сопротивлении и методе парения, который вы используете — стандартные катушки имеют более высокое сопротивление, что означает, что через них проходит меньше заряда и сока, катушки с субомом имеют более низкое сопротивление, менее 1,0 Ом, что означает, что через них может проходить больший ток. .
Что такое Омы?
Нам понадобится немного физики, чтобы объяснить это — простыми словами, это единица измерения сопротивления. Чем больше сопротивление (или число на вашей катушке), тем меньше заряда может пройти. Уравнение, используемое для объяснения, выглядит следующим образом: I = V / R
Где «I» представляет ток, «V» — напряжение, а «R» — сопротивление, вы можете видеть, когда напряжение выше, а сопротивление (Ом) меньше.
ниже, поэтому ток будет сильнее. Точно так же, когда напряжение делится на большее число (т. Е. Стандартная, а не субомная катушка), ток будет ниже.
В качестве примера из реального мира, подумайте об этом, как о машинах на дороге. Если у вас есть пятьдесят автомобилей, едущих по одной полосе, им придется ехать одна за другой. Это похоже на то, как работает катушка сопротивлением 1 Ом или больше. Если у вас есть те же самые пятьдесят автомобилей, едущих по шоссе с четырьмя полосами движения, они смогут двигаться гораздо быстрее — что и происходит, когда у вас есть катушка Sub Ohm (сопротивление менее одного Ома).
Что это значит для вашего опыта вейпинга?
Вейпинг Sub Ohm лучше всего подходит для вейпинга DTL (прямо в легкие), когда вы пропускаете пар во рту на вдохе и вместо этого получаете аромат на выдохе.
Хотя это означает, что вашей батарее требуется больше энергии, она также имеет много преимуществ:
Большое производство пара — это означает, что облака достаточно большие, чтобы заполнить вашу кухню, пока вы готовите ужин.

Регулируемый поток воздуха — вы можете найти вентиляционные отверстия на устройствах, несущих субомные катушки. Более широкая вентиляция означает больше пара и (иногда) немного меньше аромата, закрытие вентиляционных отверстий имеет противоположный эффект.
Более сильное воздействие — под этим мы подразумеваем, что вы почувствуете, что никотин ударит сильнее, поэтому, если вы используете субомный вейп, вам нужно выбрать более низкую концентрацию никотина.
Устройства большего размера — вы можете приобрести наборы электронных сигарет Sub Ohm, но лучшими моделями являются бокс-моды. Они немного более весомые, но также дают вам гораздо больше возможностей.
Устройства Sub-Ohm часто поставляются с контролем мощности и температуры, когда дело доходит до выбора наилучшего номера для вашего собственного устройства и катушки, обычно ваша электронная сигарета поставляется с руководством, и оно часто написано на самой катушке.
слишком.
Стандартные катушки лучше подходят для парения MTL (изо рта в легкие) — они имеют меньшую мощность и лучше подходят для людей, которые все еще хотят чувствовать курение. Этот метод заключается в том, что вы вытягиваете пар из электронной сигареты, а затем оставляете его на мгновение во рту, прежде чем вдохнуть в легкие. У вас будет меньше пара (из-за катушки с более высоким сопротивлением), но вы также получите большие преимущества от этого метода:
Охладитель пара — это потому, что меньше энергии и, следовательно, меньше тепла проходит через ваше устройство.
Больше аромата — да, когда у вас есть стандартный вейп (особенно в сочетании с жидкостью с более высоким PG), вы сможете лучше ощущать вкус сока.
Они незаметны — (для тех вейперов, которые хотят попробовать затянуться в пабе, смельчаки) вы сможете легче поместить их в карман, они хорошо ложатся в руку и когда вы производите меньше пара, вы не будете так заметны на выдохе.

Более эффективный — из-за их более высокого сопротивления они также потребляют меньше жидкости для электронных сигарет и заряда батареи, что означает, что ваш бак дольше остается полным, и вам не нужно так часто подзаряжать.
Знание марки/модели вашей катушки
Эта часть очень важна – выбрать неправильную катушку для своего аквариума – все равно, что пытаться вставить квадратный колышек в круглое отверстие. Даже в пределах одного бренда катушка, которая вам нужна, будет сильно различаться в зависимости от вашего устройства. Наборы Vape поставляются с вашей первой катушкой (иногда двумя), чтобы вы могли начать работу — поэтому отметьте коробку той, которая вам нужна, и убедитесь, что вы заказываете то же самое снова, чтобы получить лучший опыт вейпинга.
Как узнать, когда менять катушку?
Когда вы знаете, вы знаете — и довольно очевидно, когда пора менять катушку.
Вы получите меньше пара, и это в конечном итоге будет сопровождаться вкусом «подгоревших тостов» (который примерно так же приятен, как и звучит). Как долго прослужит ваша катушка, это все равно, что спросить, какова длина куска веревки — это зависит от того, сколько вы используете свой вейп, мощность, сок, который вы используете, однако общий диапазон составляет от 1 до 2 недель. Вы можете помочь им продержаться дольше с помощью нескольких простых приемов, которые прекрасно подводят нас к следующему пункту…
Могу ли я что-нибудь сделать, чтобы катушка прослужила дольше?
Конечно, есть — с самого начала, когда вы вставляете новую катушку, лучший способ получить максимальную отдачу от нее — это заправить ее. Это очень просто, все, что вам нужно сделать, это добавить несколько капель сока на впитывающий материал, чтобы он сначала немного погрузился. Затем, как только катушка будет надежно помещена в резервуар, заполните резервуар жидкостью для электронных сигарет и дайте ей отстояться в течение нескольких минут.
Несколько затяжек через дриптип без активации батареи также помогут втянуть больше в катушку. После этого мы рекомендуем начинать с более низкой мощности, и по мере того, как хлопок становится более насыщенным, вы можете постепенно увеличивать мощность. Это помогает предотвратить сухие удары (когда вы получаете горячую металлическую тягу от вашего вейпа — нехорошо) и означает, что вы будете хорошо нагревать сок, а не сжигать вату.
Также важно убедиться, что вы используете правильную настройку мощности для вашей катушки — это часто указывается на самой катушке, обеспечивая полный диапазон (минимальная и максимальная мощность), а также оптимальный диапазон.
Также помогает перерыв между затяжками, особенно с катушками Sub Ohm, так как им требуется немного больше времени для повторного впитывания некоторого количества жидкости. Легко парить по цепочке, не осознавая этого, особенно если вы хотите сделать небольшой перерыв во время обеда, но если вы дадите своей катушке немного отдохнуть, это продлит ее срок службы и поможет избежать сухих ударов.
Выбор жидкости также имеет значение — те, у которых более высокий уровень PG (ищите смесь 50VG:50PG), будут прожигать спирали медленнее, поскольку имеют более жидкую консистенцию. Если у вас есть вейп Sub Ohm, вы сможете перейти на более высокий уровень VG, если хотите, и катушка лучше подходит для работы с более густым соком. Для более полного объяснения того, что это значит, ознакомьтесь с нашим Руководством для начинающих по электронным жидкостям.
Теперь, когда вы знакомы с основами, пора перейти к The Ultimate Vape Coil Guide.
Связанные руководства
Катушки для вейпинга — Полное руководство
Как и все остальное, вейпинг привлекает как тех, кто интересуется им случайно, часто как средство бросить курить, так и увлеченных любителей. Для первых существует множество стартовых наборов и простых в использовании гаджетов для вейпинга, но последним нужно гораздо больше, чем простой набор, чтобы удовлетворить их интерес.
Что такое вейп-катушка?
Катушка для вейпа очень похожа на сердце вашего мода или комплекта электронной сигареты, это устройство, отвечающее за нагрев жидкости для электронных сигарет и ее испарение. Сопротивление катушки можно регулировать в зависимости от количества витков провода, калибра и типа провода. Затем вы измерите это сопротивление с помощью омметра. Катушки с низким сопротивлением производят более теплый пар и большие облака, тогда как катушки с высоким сопротивлением производят более холодный пар с меньшим током. Сопротивление элемента катушки будет определять, какой тип жидкости для электронных сигарет следует использовать.
Несмотря на то, что катушка является цельной, она представляет собой довольно простой механизм. Он сделан из скрученной проволоки или куска сетки и какого-нибудь влагоотводящего материала (обычно хлопка). Существует множество различных проводов и впитывающих материалов на выбор, и лучший для вас действительно зависит от того, что вы хотите получить от своего опыта вейпинга.
Различные типы испарителей для вейпов
Независимо от того, используете ли вы готовые испарители или создаете свои собственные, необходимо учитывать несколько моментов. Некоторые бренды будут иметь как керамический, так и хлопковый вариант, а иногда используют другие материалы, включая лен и древесную массу, в качестве влагоотводящего материала. Каждый из них по-разному влияет на вкус и образование облаков. То же правило применяется, когда вы создаете свои собственные катушки, поскольку разные металлы имеют разные свойства с точки зрения времени разгона, вкуса и режима, в котором они могут использоваться.
Керамический змеевик
Керамический змеевик является пористым материалом, поэтому воздух проходит через него особенно хорошо и обеспечивает очень плавную тягу. Многие рецензенты считают, что керамический материал подчеркивает вкус больше, чем другие материалы. Они также хорошо переносят высокие мощности, поэтому являются отличным дополнением к более мощным модам на рынке.
Также рекламируется, что керамические катушки служат дольше, чем хлопковые катушки, и помогают предотвратить сухие удары.
Катушка из нержавеющей стали
Было много споров о том, какая нержавеющая сталь на самом деле является нержавеющей сталью, в основном из-за того, что вы можете купить несколько разных «классов». Проволока из нержавеющей стали марки 430 известна своими магнитными свойствами, прочностью и долговечностью, но большинство марок нержавеющей стали будут такими же прочными. Когда дело доходит до строительства, нержавеющая сталь является одним из самых универсальных металлов, поскольку вы можете использовать ее в режиме контроля температуры или в режиме мощности. Судя по всему, если за ним очень бережно ухаживать, змеевик из нержавейки может прослужить 25 лет.
Титановая катушка
Титановые проволоки особенно мягкие и податливые, что делает их легкими в обращении, скручивании и разрезании. Это делает его немного дороже, чем аналог из нержавеющей стали, но это не мешает ему становиться все более популярным материалом.
Титан обеспечивает особенно чистый и свежий вкус, но было много дискуссий о том, насколько он безопасен. Титан используется в фейерверках для создания белых искр и более легко воспламеняется, чем другие материалы катушки, поэтому вейперы должны обращаться с ним с осторожностью. Он совместим только с режимом контроля температуры, поэтому вам нужно тщательно учитывать температуру, но многие моды предлагают режим «TC Ti» специально для этих катушек.
Канталовая катушка
Кантал представляет собой комбинацию железа, хрома и алюминия и является популярной проволокой, используемой как в готовых, так и в самодельных катушках. Он имеет очень быстрое время разгона и, таким образом, создает впечатляющее количество пара. Катушки Kanthal подходят только для использования в режиме мощности. Тем не менее, он мягкий и простой в работе с проволокой, а также хорошо держит форму, что делает его популярным вариантом для многих вейперов.
Никелевая катушка
Количество предлагаемых никелевых проводов может сбить с толку, поэтому обратите внимание на провод Ni200, который на 99,6% состоит из никелевого сплава.
Многие модификаторы контроля температуры отдают предпочтение никелевым катушкам по сравнению с другими материалами, потому что они отлично подходят для низкого сопротивления. Однако есть некоторые вещи, о которых следует знать: никелевые катушки никогда не должны работать всухую слишком долго, и они также не подходят для комплектов с переменным напряжением или переменной мощностью. У некоторых людей может быть аллергия на никель (так же, как у них может быть аллергия на никелевые украшения).
Нихромовая катушка
Нихром именно то, что написано на банке – 80% хрома и 20% никеля. Этот сплав нагревается намного быстрее, чем Kanthal, предлагая надежное количество облаков и приятный теплый пар. Он также защищает нагревательный элемент от окисления, которое может изменить цвет и даже вкус жидкости для электронных сигарет. Nichome можно использовать только в режиме мощности. Это в сочетании с быстрым временем разгона делает его еще одним популярным выбором среди вейперов Sub Ohm.
Катушки Vape — Ом
Как мы все знаем, уровень Ом измеряет электрическое сопротивление, которое влияет на вкус и образование облачности. Когда вы строите свои катушки, очень важно измерить сопротивление с помощью омметра для собственного спокойствия, безопасности и убедиться, что вы создаете желаемый опыт парения.
Субомная катушка A
Меньшее сопротивление обеспечит более теплый пар, немного более сухой удар и большие облака. Недостатком является то, что вы собираетесь использовать свою жидкость для электронных сигарет быстрее, и, как правило, вам нужно использовать более высокую мощность, что означает, что ваша литий-ионная батарея 18650 будет разряжаться быстрее.
Катушка A Plus
Преимущества катушки с более высоким сопротивлением заключаются в гораздо более стабильном использовании батареи, более прохладном паре и меньшем количестве пара. Это, конечно, все вопрос предпочтений. Если вам нравятся большие облака, вы можете простить расход батареи (или просто держите при себе несколько запасных частей).
Если вы предпочитаете вейп, который длится весь день, вам, вероятно, будет лучше использовать катушку с более высоким сопротивлением.
Когда менять спираль для вейпа
В зависимости от уровня нагрева и частоты использования ваши катушки не будут служить вечно. PG/VG вашей жидкости для электронных сигарет могут сгореть быстрее, как и мощность и напряжение, которые вы используете. Если вы очень часто вейперите и проводите свое оборудование через звонок, вам, очевидно, придется чаще менять спираль. Высокая мощность, сладкие вкусы и высокое значение VG (обычно факторы погони за облаками) быстрее прожигают катушки и впитывающий материал.
Лучший способ узнать, как менять катушки для электронных сигарет, — это использовать различные учебные пособия на YouTube по этой теме, потому что они также предлагают визуальное руководство.
Как долго служит катушка Vape?
Тяжелые вейперы: Очень тяжелые вейперы должны менять свои катушки каждую неделю.
Это может показаться много, но оно того стоит. Вкус вашей электронной жидкости, производство облаков и функциональность вашего вейпа пострадают, если вы пренебрежете этим. Это правило особенно актуально для вейперов Sub Ohm, поскольку они обычно используют жидкости с более высоким VG, которые являются более густыми и быстрее склеивают спирали.
Умеренные вейперы: Вейперы, которые постоянно курят в течение дня, но делают только пару затяжек за раз, могут получить больше пользы от спирали, поскольку она не так сильно нагревается, как часто. Опять же, тип сока, который вы используете, и мощность вашего устройства будут иметь значение, но общее правило здесь — примерно раз в две недели.
Легкие вейперы: Нечастое использование или несколько затяжек здесь и там предполагает, что ваши катушки нужно будет менять только каждые 3-4 недели. Если вы используете устройства рот-в-легкие с более высоким значением PG, это также помогает продлить срок службы вашей катушки.
Как узнать, когда менять катушку на вейпе?
Одним из первых признаков будет горелый или ослабленный вкус в ваших парах. Причина этого в том, что бак слишком горячий, чтобы змеевик мог с ним справиться. Иногда цепное парение также может повлиять на срок службы вашей катушки, поскольку она может стать слишком горячей и начать сжигать спираль. Если вы внимательно осмотрите катушку и влагоотводящий материал, вы увидите, что хлопок часто обесцвечивается и сгорает.
Сгоревший впитывающий материал не будет должным образом впитывать жидкость для электронных сигарет и отрицательно повлияет на качество вкуса и количество выделяемого пара. Другим виновником этого является ваша электронная жидкость. Даже если вы не парите в сети, жидкости с высоким VG густые и, естественно, довольно сладкие, и они как бы «карамелизуются» на впитывающем материале. Это мешает им работать эффективно и означает, что вам понадобятся изменения.
Также стоит обратить внимание на протекающее устройство.
Причин тому много и на все нужно обращать внимание. Если это результат повреждения катушки, вы обнаружите, что нарастание на них не работает должным образом, и при вдохе может быть булькающий звук. Это также происходит, когда хлопок больше не может эффективно впитывать жидкость для электронных сигарет, поэтому, когда вы включаете устройство или оставляете его без дела, оно может протечь.
Если вы проигнорируете знаки или не заметите их, вы можете обнаружить, что ваш мод или комплект полностью перестает производить пар. Вы можете даже выплюнуть немного жидкости для электронных сигарет во рту, когда вдыхаете, что на вкус далеко не так приятно, как ароматизированный пар. Как только вы заметите признаки старой катушки, проверьте ее и замените.
Как заменить спираль для вейпа
Каждое оборудование отличается. Некоторые катушки можно просто вытащить, а другие нужно отвинтить. Тем не менее, есть несколько общих шагов, которым вы можете следовать независимо от того, какой у вас вариант, когда вы заменяете старую катушку.
Открутить аккумулятор от бака.
Переверните бак вверх дном и отвинтите металлическую нижнюю крышку.
Открутите головку катушки от нижней крышки и вкрутите в нее новую катушку.
Нанесите по капле жидкости для электронных сигарет на каждое впитывающее отверстие на новой катушке (вы можете видеть выступающие части хлопка). Это помогает заправить катушку и сократить время, необходимое для того, чтобы вы могли парить, не получая сухой удар.
Соберите бак и заполните жидкостью для электронных сигарет. (Старайтесь избегать попадания жидкости для электронных сигарет в центральную металлическую трубку воздушного потока, это повлияет на функциональность и приведет к неэффективному использованию жидкости для электронных сигарет!)
Проверьте наличие утечек или разливов и, убедившись, что он герметичен и чист, снова установите бак на аккумулятор.

Подождите пару минут, пока жидкость для электронных сигарет насытит впитывающий материал внутри катушки, прежде чем парить.
Как сделать собственную катушку?
Изготовление собственной катушки может быть сложным и может включать определенные пробы и ошибки. Тем не менее, есть некоторые вещи, в которых вы должны быть уверены, прежде чем использовать спираль, которую вы сделали сами. Одна из самых важных вещей, которые вам нужны, — это омметр, без него нецелесообразно или невозможно безопасно создавать собственные катушки.
Что мне нужно для создания катушки Vape?
Омметр
RDA или RTA
- Провод сопротивления
: кантал, нержавеющая сталь или нихром являются популярными вариантами, но убедитесь, что вы выбрали правильный для режима, в котором вы парите. если вы хотите использовать контроль температуры, убедитесь, что вы выбрали провод, совместимый с режимом TC.

Отвертка на 2 мм (прилагается к большинству RDA) или сверло на 2 мм
Пинцет (предпочтительно с керамическим наконечником), острогубцы или щипцы
Отвертка или шестигранный ключ, подходящий для винтов RDA
Небольшие кусачки для проволоки или кусачки для ногтей
Бутановая или пропановая горелка
Ножницы
Влагоотводящие материалы: органический хлопок (есть множество различных марок на выбор)
Электронная жидкость
Начало работы:
Окисление провода: Отрежьте 4-5-дюймовый кусок проволоки, возьмитесь за один конец пинцетом или плоскогубцами и нагрейте проволоку на другом конце, пока она не станет оранжевой.
Медленно перемещайте пламя по всей длине провода, пока оно не станет оранжевым. Затем поменяйте стороны и повторите те же действия. Это облегчит работу с проволокой.
Наматывание катушки вручную:
Для этого вам понадобится пинцет, поскольку проволока еще будет горячей. Возьмите маленькую отвертку и начните наматывать на нее провод, начиная с середины, а не с конца. Вам нужно плотно обернуть его вокруг отвертки от 4 до 8 раз. Количество витков повлияет на сопротивление, большее количество витков приведет к более высокому сопротивлению. Когда вы закончите обматывать, оба конца проволоки должны быть направлены в одном направлении. Подсчитайте количество витков только для перепроверки и пока не снимайте катушку с отвертки. Если вы делаете конструкцию с двумя катушками, важно, чтобы обе катушки имели одинаковое количество витков и одинаковое сопротивление.
Если вы не хотите обертывать вручную, вы можете использовать Kuro Coiler, чтобы легко создавать свои собственные обертки.
Установка змеевика:
Ослабьте винты стойки на сборочной платформе, но не выкручивайте их полностью. Возьмите свою катушку, которая все еще находится на отвертке, и поместите один конец в положительное отверстие, а другой — в отрицательное. Вы можете использовать свою отвертку, чтобы расположить катушку в центре RDA, и это поможет вам быть более точным и деликатным. Затяните винты, как только он будет на месте, но не затягивайте их слишком сильно, так как это может перерезать провода. Вы хотите, чтобы он был прочным и надежным, но не слишком тугим, чтобы его было трудно снять.
Как количество витков влияет на мою катушку?
Чем больше оберток, тем выше сопротивление, которое влияет на вкус и образование помутнения. 8 витков — это хорошая отправная точка, но вы можете обернуть провод больше раз, если вам нужно другое сопротивление. На это влияет множество факторов, включая провод, который вы используете, и калибр. Поэкспериментируйте с омметром, чтобы найти подходящее для вас сопротивление.
Как проверить сопротивление?
Когда катушка RDA установлена и выглядит хорошо, прикрутите ее к омметру. Это покажет сопротивление и сообщит вам, есть ли у вас шорты. Для катушек нормально немного отличаться при измерении, но если вы получаете правильное показание в пределах 0,2 Ом, все в порядке. Чтобы убедиться, что ваши показания максимально точны, убедитесь, что ваш RDA или распылитель плотно завинчены, когда вы измеряете сопротивление.
Если ваш считыватель Омов дает вам показания, отличные от желаемых, и разница составляет более 0,2 Ом, вам необходимо устранить проблему, в чем бы она ни заключалась. К сожалению, омметр не является диагностическим инструментом. Это очень похоже на гитарный тюнер — он говорит вам, каковы показания, но вам решать, как его настроить. Большинство проблем с катушкой легко исправить, но вам, возможно, придется немного потренироваться методом проб и ошибок или даже заново собрать катушку с нуля.
Очень важно, чтобы вы обращали внимание на ваши показания сопротивления и обращались к ним, если есть какие-либо расхождения.
Если это неправильно, это может привести к повреждению вашего оборудования, а в крайних случаях даже к возгоранию!
Как очистить спираль для вейпа
В зависимости от уровня VG и PG вашей жидкости для электронных сигарет ваши катушки могут стать немного грязными и создать слой того, что можно описать только как грязь. Один из самых простых способов очистки называется «сухое сжигание», и это намного проще, чем кажется.
Сначала удалите влагоотводящий материал с перестраиваемой катушки. Затем нагрейте катушку 2-секундными импульсами, «пульсируя» кнопку запуска на вашем моде, пока вы не увидите, как они светятся оранжевым. Начнет образовываться пар (это грязь, сгоревшая на поверхности змеевика), которую затем можно будет сдуть.
Когда вся грязь исчезнет, дайте катушке снова остыть, сделайте последний удар, и вы готовы к работе. Перекрутите и капните на спираль, и вы можете снова начать парить. Первые несколько ударов могут быть не совсем нормальными на вкус, но это просто катушка, возвращающаяся в колею.
Какой тип резервуара следует использовать с катушкой?
Невероятно, было время, когда вы не могли сами поменять катушки. Более современные распылители сделали это возможным, и это открыло мир восстановления и настройки.
Верхний и нижний змеевики: Резервуары имеют конструкцию с нижним или верхним змеевиком. Если катушка находится вверху, для нее требуется меньше впитывающего материала, и это конструкция, которую обычно можно найти в перестраиваемых распылителях. Жидкость всасывается из лунок или капает прямо на вату для испарения. Нижний змеевик чаще ассоциируется со сменными змеевиками и поглощает жидкость для электронных сигарет из капиллярных отверстий в змеевике.
Двойная катушка: Атомайзеры с двойной катушкой — еще одна новинка, использующая одинаковое количество электроэнергии для обеих катушек, что снижает общее сопротивление. Они потребляют много энергии, поэтому вопрос скорее в том, «какая батарея мне нужна?», чем в том, «какой бак мне нужен?».
RDA имеют разные типы дек, некоторые из них оснащены двойными или даже тройными змеевиками, что позволяет еще больше производить пар.
Вертикальный змеевик: Вертикальные змеевики начинают вытеснять двойные змеевики, потому что змеевик вытянут вверх, что значительно улучшает вкус и количество пара. Одним из новейших примеров является вейп-бак Aspire Cleito Exo.
МАГАЗИН ВСЕ КАТУШКИ
www.vapesuperstore.co.uk содержит общую информацию о вейпинге и продуктах для парения. Предоставленная информация не является медицинской консультацией, и на нее нельзя полагаться, если она не указана в явном виде. Мы не даем никаких гарантий в отношении пользы для здоровья, надежности и точности письменных копий на всех страницах нашего веб-сайта, включая контент блога и контент, размещенный в социальных сетях.
Отказ от ответственности за медицинскую информацию
Вернуться к блогуДолжен ли я использовать катушки с высоким или низким сопротивлением? — myCigara
Должен ли я использовать катушки с высоким или низким сопротивлением?
Два разных типа спирали.
Окончательный вопрос. «Должен ли я использовать катушки с высоким или низким сопротивлением?» Что бы вы ни выбрали, myCigara здесь, чтобы поддержать вас.
Что такое катушки Vape?
Катушки для вейпинга являются одним из наиболее важных компонентов любого набора для вейпинга. Каждое устройство для вейпинга построено вокруг катушки, которая надежно спрятана внутри. Катушка может быть изготовлена из самых разных материалов, но ее назначение остается прежним; он работает вместе с фитилем, горючим материалом, который обернут вокруг катушки, чтобы нагреть вашу жидкость для электронных сигарет и произвести пар. Независимо от того, покупаете ли вы предварительно заполненное устройство или вставляете свой собственный сок для вейпа, фитиль, обычно сделанный из хлопка, впитывает выбранную вами жидкость, в то время как катушка использует энергию батареи вашего устройства для нагрева. Поскольку катушка касается хлопкового фитиля, смоченного e Liquid, фитиль тоже нагревается.
Этот процесс превращает жидкость для электронных сигарет в пар, и если вы подождете пять минут после загрузки жидкости и включения устройства, оно должно быть готово к парению. Катушки не вечны, и их нужно менять, иначе ваш набор для вейпинга придет в негодность, а жидкость начнет иметь привкус гари, но если вы задаетесь вопросом, когда менять вейп-спираль или «как долго служат катушки для вейпа?», проверьте. из «Ваш путеводитель по материалам катушки для вейпа от А до Я» и «Как сделать катушку для вейпа?»
Сопротивление 101
Как было кратко упомянуто, тип используемой вами катушки для вейпа может различаться в зависимости от материала, а также сопротивления. В последний раз вы слышали это слово, вероятно, на уроке GCSE Science, но уровни сопротивления являются невероятно важной частью вейпинга. Каждое электрическое устройство имеет сопротивление и существует для нашей безопасности. Теоретически мы можем нагрузить устройство слишком большим электрическим зарядом, что может быть очень опасно, но введение сопротивления в устройство через катушку снижает электрический ток до безопасного для нас уровня.
Сопротивление конкретной катушки зависит от двух вещей: из какого материала она сделана и сколько раз проволока была намотана на себя. Общее правило заключается в том, что чем больше намотана проволока, тем выше будет сопротивление. Сопротивление измеряется в омах с помощью устройства, называемого омметром, и это дало название двум типам вейпинга: плюсом и субомом. Это показывает, как сопротивление является ключевой частью каждого вейпа и, следовательно, влияет на него, будь то количество облаков, теплота сока вейпа или острота аромата. Именно поэтому более опытные вейперы хотят создать свою собственную спираль, поскольку это позволяет им контролировать сопротивление проволоки и, в свою очередь, качество их вейпа.
Катушки с низким сопротивлением
Катушки с низким сопротивлением (часто называемые субомными катушками) имеют сопротивление ниже 1,0 Ом, поэтому их называют «субомными». Эти катушки стереотипно ассоциируются с более опытными вейперами, и их часто можно найти в более продвинутых наборах для вейпинга.
Это связано с тем, что фитиль, окружающий катушку, имеет большие отверстия, независимо от того, из какого материала он сделан, и это создает много пара.
Вдыхание паров немного отличается от вдыхания сигаретного дыма, и клиентам часто бывает сложно приспособить вдыхание для вейпинга, когда они только начинают. В то время как пар, производимый катушками Sub Ohm, теплый, что может звучать похоже на курение сигареты, он обеспечивает сухой удар, который может оказаться сложным для этих новых вейперов. Вот почему мы не рекомендуем катушки Sub Ohm новым вейперам, но нет никаких причин, по которым покупатель не мог бы перейти к парению с этими катушками, как только они почувствовали себя комфортно.
Чтобы катушки Sub Ohm производили много пара, устройство должно работать на более высокой мощности. Это означает, что батарея не будет работать так долго, как если бы вы использовали катушки Plus Ohm, что может быть недостатком для некоторых клиентов. Кроме того, большая часть вашей электронной жидкости будет превращаться в пар, чтобы создать эти удивительные облака, поэтому вы можете обнаружить, что у вас довольно быстро заканчивается жидкость для вейпа.
Излишне говорить, что катушки Sub Ohm хорошо работают с соками с высоким VG, создавая действительно сильный след пара. Чтобы сделать это, катушка и фитиль работают усердно, и это может привести к тому, что оба выйдут из строя раньше, чем при более низком соке VG. Кроме того, если вы используете жидкости для электронных сигарет с более высоким VG, они, как правило, более густые, чем другие соки, а это означает, что ваша жидкость может прилипнуть к катушке и фитилю, что может вызвать проблемы.
Вейпер Sub Ohm должен не только более регулярно покупать новые спирали, чем вейперы Plus Ohm, но и понимать процесс замены спирали раньше. С учетом всего сказанного, вы можете подумать, что лучше всего придерживаться катушек Plus Ohm, но не откладывайте обслуживание вейпов. Каждый вейпер должен заботиться о своем комплекте, будь то вейпер Plus Ohm или Sub Ohm, поэтому, если вы любите облака, катушки Sub Ohm определенно для вас.
Должен ли я использовать катушки с высоким или низким сопротивлением?
Ответ… полностью зависит от вас! Здесь, в myCigara, мы понимаем, что вейпинг — это захватывающее путешествие, в котором вы узнаете свое устройство, вкусы и то, что вам подходит.
Тем не менее, у нас есть несколько честных советов, которые держат вас в уме.
Если вы новичок в вейпинге, мы советуем вам начать с катушки Plus Ohm, так как это даст вам более плавное знакомство с вейпингом и даст вам время попробовать новые захватывающие ароматы. Для более опытных вейперов, которым нравится гоняться за облаками, катушки Sub Ohm — отличное вложение, потому что они позволяют получить много пара и много облаков. Хотя они требуют немного больше обслуживания, чем Plus Ohm, это не должно вас останавливать. Каждый вейпер должен внимательно следить за своими катушками, поэтому использование Sub Ohm дает вам дополнительную практику знакомства с вашим устройством.
Тем вейперам, которые не являются ни новичками, ни опытными, мы рекомендуем приобрести смесь испарителей Plus и Sub Ohm, чтобы у вас была свобода парить по-своему в любое время.
Мы хотим, чтобы вы максимально эффективно использовали свое оборудование для вейпинга, поэтому важно отметить, что некоторые комплекты лучше всего работают с определенными типами испарителей.
Если у вас есть какие-либо вопросы по этому поводу (хотя наш блог «Какая катушка Ом для моего вейп-устройства?» должен ответить на этот вопрос), пожалуйста, приходите и поговорите с нами в магазине; мы более чем рады помочь вам.
Должен ли я использовать катушки с высоким или низким сопротивлением?
Два разных типа спирали. Окончательный вопрос. «Должен ли я использовать катушки с высоким или низким сопротивлением?» Что бы вы ни выбрали, myCigara здесь, чтобы поддержать вас. Нажмите, чтобы найти все ответы, которые вам нужны.
Что такое катушки Vape?
Катушки для вейпинга являются одним из наиболее важных компонентов любого набора для вейпинга. Каждое устройство для вейпинга построено вокруг катушки, которая надежно спрятана внутри. Катушка может быть изготовлена из самых разных материалов, но ее назначение остается прежним; он работает вместе с фитилем, горючим материалом, который обернут вокруг катушки, чтобы нагреть вашу жидкость для электронных сигарет и произвести пар.
Независимо от того, покупаете ли вы предварительно заполненное устройство или вставляете свой собственный сок для вейпа, фитиль, обычно сделанный из хлопка, впитывает выбранную вами жидкость, в то время как катушка использует энергию батареи вашего устройства для нагрева. Поскольку катушка касается хлопкового фитиля, смоченного e Liquid, фитиль тоже нагревается.
Этот процесс превращает жидкость для электронных сигарет в пар, и если вы подождете пять минут после загрузки жидкости и включения устройства, оно должно быть готово к парению. Катушки не вечны, и их нужно менять, иначе ваш набор для вейпинга придет в негодность, а жидкость начнет иметь привкус гари, но если вы задаетесь вопросом, когда менять вейп-спираль или «как долго служат катушки для вейпа?», проверьте. из «Ваш путеводитель по материалам катушки для вейпа от А до Я» и «Как сделать катушку для вейпа?»
Сопротивление 101
Как было кратко упомянуто, тип используемой вами катушки для вейпа может различаться в зависимости от материала, а также сопротивления.
В последний раз вы слышали это слово, вероятно, на уроке GCSE Science, но уровни сопротивления являются невероятно важной частью вейпинга. Каждое электрическое устройство имеет сопротивление и существует для нашей безопасности. Теоретически мы можем нагрузить устройство слишком большим электрическим зарядом, что может быть очень опасно, но введение сопротивления в устройство через катушку снижает электрический ток до безопасного для нас уровня.
Сопротивление конкретной катушки зависит от двух вещей: из какого материала она сделана и сколько раз проволока была намотана на себя. Общее правило заключается в том, что чем больше намотана проволока, тем выше будет сопротивление. Сопротивление измеряется в омах с помощью устройства, называемого омметром, и это дало название двум типам вейпинга: плюсом и субомом. Это показывает, как сопротивление является ключевой частью каждого вейпа и, следовательно, влияет на него, будь то количество облаков, теплота сока вейпа или острота аромата.
Именно поэтому более опытные вейперы хотят создать свою собственную спираль, поскольку это позволяет им контролировать сопротивление проволоки и, в свою очередь, качество их вейпа.
Катушки с низким сопротивлением
Катушки с низким сопротивлением (часто называемые субомными катушками) имеют сопротивление ниже 1,0 Ом, поэтому их называют субомными. Эти катушки стереотипно ассоциируются с более опытными вейперами, и их часто можно найти в более продвинутых наборах для вейпинга. Это связано с тем, что фитиль, окружающий катушку, имеет большие отверстия, независимо от того, из какого материала он сделан, и это создает много пара.
Вдыхание паров немного отличается от вдыхания сигаретного дыма, и клиентам часто бывает сложно приспособить вдыхание для вейпинга, когда они только начинают. В то время как пар, производимый катушками Sub Ohm, теплый, что может звучать похоже на курение сигареты, он обеспечивает сухой удар, который может оказаться сложным для этих новых вейперов.
Вот почему мы не рекомендуем катушки Sub Ohm новым вейперам, но нет никаких причин, по которым покупатель не мог бы перейти к парению с этими катушками, как только они почувствовали себя комфортно.
Чтобы катушки Sub Ohm производили много пара, устройство должно работать на более высокой мощности. Это означает, что батарея не будет работать так долго, как если бы вы использовали катушки Plus Ohm, что может быть недостатком для некоторых клиентов. Кроме того, большая часть вашей электронной жидкости будет превращаться в пар, чтобы создать эти удивительные облака, поэтому вы можете обнаружить, что у вас довольно быстро заканчивается жидкость для вейпа.
Излишне говорить, что катушки Sub Ohm хорошо работают с соками с высоким VG, создавая действительно сильный след пара. Чтобы сделать это, катушка и фитиль работают усердно, и это может привести к тому, что оба выйдут из строя раньше, чем при более низком соке VG. Кроме того, если вы используете жидкости для электронных сигарет с более высоким VG, они, как правило, более густые, чем другие соки, а это означает, что ваша жидкость может прилипнуть к катушке и фитилю, что может вызвать проблемы.
Вейпер Sub Ohm должен не только более регулярно покупать новые спирали, чем вейперы Plus Ohm, но и понимать процесс замены спирали раньше. С учетом всего сказанного, вы можете подумать, что лучше всего придерживаться катушек Plus Ohm, но не откладывайте обслуживание вейпов. Каждый вейпер должен заботиться о своем комплекте, будь то вейпер Plus Ohm или Sub Ohm, поэтому, если вы любите облака, катушки Sub Ohm определенно для вас.
Использовать катушки с высоким или низким сопротивлением?
Ответ… полностью зависит от вас! Здесь, в myCigara, мы понимаем, что вейпинг — это захватывающее путешествие, в котором вы узнаете свое устройство, вкусы и то, что вам подходит. Тем не менее, у нас есть несколько честных советов, которые держат вас в уме.
Если вы новичок в вейпинге, мы советуем вам начать с катушки Plus Ohm, так как это даст вам более плавное знакомство с вейпингом и даст вам время попробовать новые захватывающие ароматы.
Для более опытных вейперов, которым нравится гоняться за облаками, катушки Sub Ohm — отличное вложение, потому что они позволяют получить много пара и много облаков. Хотя они требуют немного больше обслуживания, чем Plus Ohm, это не должно вас останавливать. Каждый вейпер должен внимательно следить за своими катушками, поэтому использование Sub Ohm дает вам дополнительную практику знакомства с вашим устройством. Для тех вейперов, которые не являются ни новичками, ни опытными, мы рекомендуем приобрести смесь катушек Plus и Sub Ohm, чтобы у вас была свобода парить по-своему в любое время.
Мы хотим, чтобы вы максимально эффективно использовали свое оборудование для вейпинга, поэтому важно отметить, что некоторые комплекты лучше всего подходят для определенных типов испарителей. Если у вас есть какие-либо вопросы по этому поводу (хотя наш блог «Какая катушка Ом для моего вейп-устройства?» должен ответить на этот вопрос), пожалуйста, приходите и поговорите с нами в магазине; мы более чем рады помочь вам.
Катушка зажигания – проверка, измерение, неисправности
Здесь вы найдете полезную базовую информацию и важные советы, касающиеся катушек зажигания в автомобилях.
Катушка зажигания генерирует высокое напряжение, необходимое для воспламенения топливно-воздушной смеси в бензиновых двигателях. На этой странице вы можете узнать, как работают катушки зажигания и какие конструкции используются, например, в автомобилях последнего поколения. Вы также найдете множество практических советов по диагностике и проверке катушек зажигания.
Основные принципы
Катушка зажигания
Причина отказа
Катушка зажигания неисправна
Симптомы
Признаки неисправности катушки зажигания
Основные принципы
Измерение катушки зажигания
Поиск и устранение неисправностей
Проверка катушки зажигания
Инструкции
Дерево диагностики неисправностей катушки зажигания
КАТУШКА ЗАЖИГАНИЯ: ОСНОВНЫЕ ПРИНЦИПЫ
Конструкция обычной катушки зажигания в основном аналогична конструкции трансформатора.
Задача катушки зажигания состоит в том, чтобы индуцировать высокое напряжение из низкого напряжения. Помимо железного сердечника основными компонентами являются первичная обмотка, вторичная обмотка и электрические соединения.
Многослойный железный сердечник предназначен для усиления магнитного поля. Вокруг этого железного сердечника размещена тонкая вторичная обмотка. Изготавливается из изолированного медного провода толщиной около 0,05-0,1 мм, намотанного до 50 000 раз. Первичная обмотка выполнена медным проводом с покрытием толщиной около 0,6-0,9 мм и намотана поверх вторичной обмотки. Омическое сопротивление катушки составляет около 0,2–3,0 Ом на первичной стороне и около 5–20 кОм на вторичной стороне. Соотношение первичной и вторичной обмотки составляет 1:100. Техническая структура может варьироваться в зависимости от области применения катушки зажигания. В случае обычной цилиндрической катушки зажигания электрические соединения обозначены как клемма 15 (питание), клемма 1 (размыкатель контактов) и клемма 4 (высоковольтное соединение).
Первичная обмотка соединяется со вторичной обмоткой через соединение общей обмотки с клеммой 1. Это общее соединение известно как «экономичная схема» и используется для упрощения производства катушек. Первичный ток, протекающий через первичную обмотку, включается и выключается через прерыватель контактов. Величина протекающего тока определяется сопротивлением катушки и напряжением, подаваемым на клемму 15. Очень быстрое направление тока, вызванное контактным выключателем, изменяет магнитное поле в катушке и индуцирует импульс напряжения, который преобразуется в высоковольтный импульс вторичной обмоткой. Он проходит через кабель зажигания в искровой промежуток свечи зажигания и воспламеняет топливно-воздушную смесь в бензиновом двигателе.
Величина индуцируемого высокого напряжения зависит от скорости изменения магнитного поля, количества витков вторичной катушки и силы магнитного поля. Напряжение размыкания первичной обмотки составляет от 300 до 400 В.
Высокое напряжение на вторичной обмотке может достигать 40 кВ в зависимости от катушки зажигания.
1 Железный сердечник, 2 Изоляционный компаунд, 3 Герметик, 4 Вторичная обмотка, 5 Первичная обмотка, 6 Пластина, 7 Крепежный зажим, 8 Корпус, 9Высоковольтный пружинный контакт, 10 Изолирующая крышка, 11 Изоляционный материал, 12 Высоковольтный выход, A Клемма 15, B Клемма 4, C Клемма 1
Катушки зажигания для систем зажигания с вращающимся высоковольтным распределителем Катушки зажигания применяются в автомобилях с распределителями зажигания в контактно-управляемых или транзисторно-управляемых системах зажигания. Трехконтактное электрическое соединение соответствует обычной катушке зажигания.
Первичная цепь получает питание через клемму 15. Размыкатель контактов подключается к клемме 1 катушки зажигания и обеспечивает заземление первичной обмотки. Высоковольтный провод распределителя зажигания подключается к контакту 4. В то время как обычные катушки зажигания все еще используются на старых автомобилях, катушки зажигания со встроенными электронными блоками управления теперь используются в автомобилях, оснащенных транзисторным зажиганием.
Двухискровые катушки зажигания
Двухискровые катушки зажигания устанавливаются в системах зажигания со статическим распределением высокого напряжения. Эти катушки зажигания используются с двигателями с четным числом цилиндров.
Первичная и вторичная обмотки двухискровой катушки зажигания имеют по два контакта.
Первичная обмотка подключается к источнику питания на клемме 15 (плюс), а к выходному каскаду блока зажигания или электронного управления на клемме 1 (масса). Вторичная обмотка подключается к свечам зажигания выводами (4 и 4а).
В этих системах на две свечи зажигания подается высокое напряжение от каждой отдельной катушки зажигания. Поскольку катушка зажигания генерирует две искры одновременно, одна свеча зажигания должна находиться в рабочем цикле цилиндра, а другая смещена на 360° в цикле выброса.
В четырехцилиндровом двигателе, например, цилиндры 1 и 4 подключены к одной катушке зажигания, а цилиндры 2 и 3 к другой.
Катушки зажигания запускаются выходными каскадами зажигания в электронном блоке управления. Он получает сигнал ВМТ от датчика коленчатого вала, чтобы начать срабатывание правильной катушки зажигания.
1 Высоковольтное соединение, 2 Низковольтное соединение, 3 Вторичная обмотка, 4 Первичная обмотка, 5 Железный сердечник
1 Блок управления зажиганием, 2 Катушка зажигания, 3 Свечи зажигания Четырехискровые катушки зажигания заменяют две двухискровые катушки зажигания в четырехцилиндровых двигателях. Каждая из этих катушек имеет две первичные обмотки, каждая из которых запускается выходным каскадом электронного блока управления. Вторичная обмотка всего одна. На каждом из его выходов имеется два разъема для свечей зажигания; они переключаются наоборот с помощью диодных каскадов.
1 Блок управления зажиганием
2 Катушка зажигания
Одноискровые катушки зажигания
В системах с одноискровыми катушками зажигания каждому цилиндру назначается одна катушка зажигания с первичной и вторичной обмоткой.
Эти катушки зажигания обычно устанавливаются непосредственно на головке блока цилиндров над свечой зажигания.
Эти катушки также подключены к первичной обмотке на клемме 15 (плюс питания) и к электронному блоку управления на клемме 1 (масса). Вторичная обмотка подключается к свече зажигания на выходе клеммы 4. При наличии еще клеммы 4b это соединение используется для контроля пропусков зажигания. Срабатывание происходит в последовательности, заданной электронным блоком управления.
Схема одноискровой катушки соответствует схеме обычной катушки зажигания. Кроме того, во вторичной цепи используется высоковольтный диод для подавления «искры включения». Этот диод подавляет нежелательную искру, возникающую при включении первичной обмотки в результате самоиндукции во вторичной обмотке. Это возможно, потому что вторичное напряжение замыкающей искры имеет противоположную полярность искре зажигания. Диод блокируется в этом направлении.
Для одноискровых катушек второй вывод вторичной обмотки заземляется через клемму 4b.
В провод заземления устанавливается измерительный резистор для контроля зажигания; это обеспечивает электронный блок управления измерением падения напряжения, вызванного током зажигания во время пробоя.
1 Низковольтное соединение, 2 Вторичная обмотка, 3 Высоковольтное соединение, 4 Свеча зажигания, 5 Первичная обмотка, 6 Железный сердечник
1 Блок управления зажиганием
2 Зажигательная заглушка
Катушка зажигания неисправна: причина сбоя
Симптомы неисправной катушки зажигания: Симптомы
Необходимость может проявляться следующим образом:
- Двигательный
- Плохой разгон или потеря мощности
- Блок управления двигателем переходит в аварийный режим
- Загорается контрольная лампа двигателя
- Код неисправности сохранен
ИЗМЕРЕНИЕ КАТУШКИ ЗАЖИГАНИЯ: ОСНОВНЫЕ ПРИНЦИПЫ
Разобранное состояние
Существуют различные способы проверки катушки зажигания:
Проверка сопротивления катушки.
В зависимости от системы зажигания и конструкции катушки зажигания действуют следующие ориентировочные значения: (соблюдайте указания производителя)
Цилиндровая катушка зажигания (транзисторная система зажигания) 9
Цилиндровая катушка зажигания (электронная система зажигания с зажиганием по карте) 19,0 кОм
Одноискровая или двухискровая катушка зажигания (полностью электронная система зажигания)
Первичная: 0,3–1,0 Ом/Вторичная: 8,0–15,0 кОм можно использовать:
Визуальный осмотр
- Проверить катушку зажигания на отсутствие механических повреждений
- Проверить корпус на микротрещины и утечки герметика.
- Проверить электропроводку и штекерные соединения на наличие повреждений и окисления.
Проверка электрики с помощью мультиметра или осциллографа
- Проверка подачи напряжения на катушку зажигания
- Проверка запускающего сигнала от распределителя зажигания, блока управления зажиганием или блока управления двигателем
- Изображение высоковольтной кривой с помощью осциллографа или осциллографа зажигания
Проверка с помощью диагностического прибора
- Считывание памяти неисправностей системы зажигания или управления двигателем
- Считывание параметров
При всех работах по проверке системы зажигания следует учитывать, что неисправности, выявленные при проверке с помощью осциллографа, не обязательно являются неисправностями, вызванными электронной системой; они также могут быть вызваны механическими проблемами в двигателе.
Это может иметь место, например, если в одном цилиндре слишком низкая компрессия, а значит, осциллограф показывает, что напряжение зажигания для этого цилиндра ниже, чем в других цилиндрах.Хотя в современных автомобилях устанавливаются «диагностируемые системы управления двигателем», при проверке систем зажигания необходимо использовать мультиметр или осциллограф. Чтобы правильно интерпретировать отображаемые результаты измерений и цифры, обычно требуется дополнительное обучение сотрудников. Одной из важных предпосылок для успешной диагностики является тщательный визуальный осмотр в начале процесса устранения неполадок.
ПРОВЕРКА КАТУШКИ ЗАЖИГАНИЯ: ПОИСК НЕИСПРАВНОСТЕЙ
Мы хотели бы продемонстрировать процедуру диагностики двухискровой катушки зажигания на следующем примере «пропуски зажигания».
Автомобиль: Alfa Romeo 147 1.6 TS с двухискровым зажиганием
Каждый цилиндр имеет основную и вторичную свечи зажигания.
Катушки зажигания приводятся в действие выходными каскадами зажигания, встроенными в блок управления двигателем. В данном примере показана процедура ремонта с использованием диагностического прибора Mega Macs. Схематические изображения, рисунки и описания предназначены исключительно для пояснения текста документа и не могут быть использованы в качестве основы для проведения монтажных и ремонтных работ.Условия проведения диагностических работ: Механика двигателя, аккумулятор, система запуска и топливная система в норме.
Жалоба клиента
- Клиент сообщил о функциональной проблеме с системой управления двигателем
- Предупреждающая информация на комбинации приборов:
Неисправность: Система контроля двигателя.
Поиск и устранение неисправностей
Использование диагностического прибора
Подключите диагностический блок к 16-контактному разъему OBD.
В зависимости от производителя автомобиля и даты регистрации может потребоваться другой диагностический разъем и дополнительный адаптер.Выполните следующие действия на диагностическом приборе:
- Выберите программу
- Выберите автомобиль
- Выберите тип топлива
- Выберите модель
- Выберите тип автомобиля 7 Выберите требуемую функцию 1 2
0017 Выберите систему: В зависимости от того, какой диагностический прибор используется, здесь могут отображаться дополнительные инструкции по технике безопасности. - Запуск диагностики неисправностей
Для установления связи с электронным блоком управления требуется достаточное напряжение аккумуляторной батареи и правильный разъем. Недостаточное напряжение питания электронного блока управления может указывать на неисправность проводки или неисправность аккумуляторной батареи автомобиля.
Считать память неисправностей
В этом случае запомнена ошибка PO303.
- Сжигание цилиндра 3
- Обнаружение, обнаруженное в цилиндре 3
Оценить подробную информацию
Дополнительная информация о возможных неисправных причинах
Здесь сохранены For -Flie
- . неисправность
Примечание:
Если отображается несколько кодов неисправности, сначала устраните неисправность. После этого выполните тест-драйв с подключенным диагностическим блоком. Контролируйте параметры и считывайте память неисправностей.
Определите причину неисправности
Подготовка к диагностике двигателя
- Подготовьте любые дополнительные диагностические приборы, которые могут понадобиться, такие как мультиметр или осциллограф
- Найдите техническую документацию
- Снимите кожух двигателя (при наличии)
Проведение визуального осмотра
Перед тем, как приступить к фактической диагностике, жгут проводов двигателя и штекерные разъемы должны быть проверены на наличие повреждений, насколько это возможно.
Перегибы, отсутствие компенсатора натяжения и «укусы куницы» в жгуте проводов — все это возможные причины этого.
Проверить подачу напряжения на цилиндр 3 катушки зажигания
- Снять разъем с катушки зажигания.
- Измерьте напряжение на двухконтактном разъеме со стороны жгута проводов.
- Подсоедините красный кабель мультиметра к контакту 2 (+), а черный кабель к массе двигателя (-).
Включите зажигание. Следует измерять напряжение более 10,5 В. Измеренное значение: 11,93 В. Измерение в норме.
Проверка первичного срабатывания 3 цилиндра катушки зажигания
- Снимите разъем с катушки зажигания
- Подсоедините осциллограф или диагностический тестер к измерительному модулю
- Подсоедините наконечники щупов к контактам 1 и 2 с помощью двухконтактного разъема.
- Отсоедините разъемы от клапанов впрыска.
- Запустить двигатель
На осциллографе должен быть отчетливо виден сигнал.
В этом примере измерение выполнено успешно.
Снять катушку зажигания для дальнейших проверок
- Снять разъем с катушки зажигания
- Снять высоковольтный кабель второй свечи зажигания
- Снять крепежные винты
- Вытянуть катушку зажигания вертикально, удерживая ее параллельно гнезду свечи зажигания
Во избежание повреждения разъема свечи зажигания важно избегать вращения катушки зажигания.
Измерить сопротивление
С помощью мультиметра проверьте снятую катушку зажигания. Подсоедините омметр непосредственно к контакту 1 и контакту 2 разъема компонента, чтобы измерить первичную обмотку.
- Опорное значение: 0,3–1,0 Ом
- Фактическое значение: 0,5 Ом (в норме)
катушка.
- Исходное значение: 8,0–15,0 кОм
- Фактическое значение: ∞ (обрыв вторичной катушки)
В этом контексте всегда соблюдайте спецификации
производителя автомобиля.
Замена катушки зажигания
При этом необходимо следить за тем, чтобы штекер свечи зажигания и высоковольтный кабель для второй свечи подходили правильно. Закрепите катушку зажигания с помощью крепежных винтов. Как только это будет сделано, вставьте все штекерные соединения катушки зажигания и разъемы клапана впрыска.
Очистить память неисправностей
В ходе диагностических работ электронным блоком управления были обнаружены дополнительные неисправности. Их необходимо очистить перед тест-драйвом.
Проверить работу
Выполнить пробную поездку с подключенным диагностическим блоком. После этого еще раз прочтите память неисправностей.
Всегда учитывайте спецификации производителя автомобиля во время всех тестов и диагностических работ. В зависимости от производителя могут потребоваться дополнительные методы испытаний для конкретных транспортных средств.
При работе с электронными системами зажигания контакт с токоведущими компонентами может привести к травмам со смертельным исходом.
Это относится не только к вторичной цепи высокого напряжения, но и к первичной цепи. По этой причине испытания и ремонтные работы должны выполняться только обученным персоналом.
Соблюдайте следующие меры безопасности:
- Не прикасайтесь и не снимайте кабели зажигания, крышку распределителя или разъемы свечей зажигания при работающем двигателе
- Подключайте и отсоединяйте электронные блоки управления, штекерные соединения и соединительные кабели только при выключенном зажигании.
- Мойте двигатель только при остановленном двигателе и выключенном зажигании.
- Во время всех проверок системы зажигания, требующих, чтобы двигатель проворачивался со скоростью стартера, подача напряжения на клапаны впрыска должна быть отключена для защиты каталитического нейтрализатора.
СХЕМА ПОИСКА НЕИСПРАВНОСТЕЙ КАТУШКИ ЗАЖИГАНИЯ: ИНСТРУКЦИИ
Схема поиска и устранения неисправностей катушки зажигания со встроенным блоком управления зажиганием (модуль зажигания)
Пример: VW/код двигателя APQ, Motronic MP 9.
0. Предварительное условие для диагностических работ: Механика двигателя, аккумулятор, система запуска и топливная система в порядке.
Путеводитель вейпера по напряжению, ваттам и омам
Обновление: февраль 2021 г.
Не так давно одна читательница сказала мне, что она все еще не совсем понимает напряжение, ватты и омы, и мне кажется, что она не единственная. На самом деле, пока мы писали этот пост, мы получили как минимум пять электронных писем от читателей с просьбами объяснить!
Итак, мы составили этот туториал для нашей Vape Academy. Прежде чем мы начнем, стоит отметить, что если вы начинаете с переменного напряжения / мощности и даже с катушками с различным сопротивлением, вы можете получить очень хороший опыт парения без глубокого понимания науки, стоящей за этим.
На самом простом уровне это просто вопрос регулировки напряжения или мощности батареи, пока вы не получите желаемый пар, вкус и удар по горлу. Вы также можете поэкспериментировать с использованием различных катушек сопротивления и комбинировать их с разным напряжением/мощностью.
В конце концов, с большинством вейп-комплектов начального уровня все, что вам нужно сделать, это:
- Проверить, какую мощность вы можете использовать со спиралью в вашем устройстве
- Регулируйте мощность и поток воздуха, пока не получите нужный пар, аромат и удар в горло.
Некоторые люди хотят знать больше, чтобы получить идеальный опыт парения. Если вы из их числа, то этот пост для вас.
Меню
Знакомство с напряжением, мощностью и омами
- Сопротивление (Ом)
- Какое сопротивление следует использовать?
- Переменное напряжение
- Переменное напряжение и переменная мощность
- мАч объяснил
- Подвод
Расширенное объяснение
- Ампер-час (миллиампер-час (мАч)) – емкость аккумулятора
- Ампер – электрический объем
- Вольт – электрическое напряжение
- Ватт – измерение общего количества потребляемой электроэнергии
- Закон Ома
Что такое омы? Простое объяснение для вейперов
Ом (Ом) — единица сопротивления.
По сути, чем ниже сопротивление вашей катушки, тем больше электричества будет проходить через нее. Увеличьте сопротивление, и через него будет проходить меньше электричества. Таким образом, когда вы используете распылитель с более низким сопротивлением и через него проходит больше электричества, вы обнаружите следующее:
- на катушке выделяется больше тепла
- образуется больше пара
- вы можете ощутить более интенсивный вкус (однако ароматы действуют по-разному с разной катушкой сопротивления)
- пар будет теплее
В зависимости от ваших вкусов, все вышеперечисленное может быть положительным! С отрицательной стороны:
- ваша батарея будет разряжаться быстрее
- срок службы батареи может сократиться
- паровой сок будет использоваться быстрее Срок службы катушки
- будет уменьшен (распылители с очень низким сопротивлением могут работать только 2-3 дня)
- у вас больше шансов получить сухой удар.

С тех пор, как мы впервые написали это, были представлены новые технологии, такие как сетчатые катушки, катушки сплетения, интеллектуальный режим и режим автозаполнения. Это помогает уменьшить (но не устранить) количество сгоревших катушек.
Очевидно, что при использовании катушки с высоким сопротивлением произойдет обратное:
- меньший расход электроэнергии
- уменьшенный нагрев теплообменника
- уменьшенное количество пара
- охладитель пара
- , и вы можете почувствовать менее интенсивный вкус.
Но есть и плюс:
- срок службы батареи будет больше
- будет использоваться меньше жидкости для электронных сигарет
- у вас будет меньше шансов получить сухой удар.
Какое сопротивление в Ом следует использовать в моем аквариуме?
Когда мы впервые писали этот пост, мы обычно отсылали людей к таблице выше.
Пока мы оставили схему, наш ответ изменился!
Это потому что:
- на рынок вышла новая технология
- больше вейперов «изо рта в легкие» с устройствами низкого сопротивления
- незначительные различия в используемых материалах могут повлиять на необходимую мощность Производители
- обеспечивают лучшее направление катушки.
Поэтому, если вы не изготавливаете катушки самостоятельно, ознакомьтесь с рекомендациями производителя. Вы можете найти это в руководствах по продуктам и на страницах продуктов на нашем веб-сайте.
Объяснение вейпов с переменным напряжением и мощностью
Дэн из ecigardirect с регулируемым напряжением Vision Spinner 2.Сопротивление вашей катушки — не единственное, что влияет на пар, вкус и удар по горлу. Это также зависит от количества энергии, протекающей через катушку.
Существует два распространенных типа аккумуляторов для электронных сигарет, которые позволяют разной мощности проходить через катушку.
Это переменное напряжение и переменная мощность.
Как мы видели, вы можете получить более интенсивный опыт, снизив сопротивление вашей катушки.
Вы также можете сделать то же самое, увеличив количество энергии, проходящей через ваше вейп-устройство. Это может показаться сложным, но обычно это не более чем нажатие кнопки вверх/вниз.
Но что, если вам снова понадобится больше пара?
Затем вы можете комбинировать змеевик с низким сопротивлением и более высокой мощностью, чтобы получить еще больше пара. Но это сопряжено со своими проблемами. У вас гораздо больше шансов сжечь катушки или получить сухой удар, и срок службы катушек сократится.
Вейпы с переменным напряжением и переменной мощностью
Разница между переменным напряжением и переменной мощностью немного похожа на разницу между автомобилем с автоматической и механической коробкой передач.
С устройством переменного напряжения вы вручную контролируете количество энергии (напряжение), проходящее через ваше устройство.
Количество энергии, которая фактически вырабатывается, будет зависеть от того, как сопротивление вашего атомайзера взаимодействует с этой мощностью, протекающей через него.
Устройство переменной мощности отличается. Вместо того, чтобы сообщать устройству, какую мощность вы хотите пропустить через распылитель, вы сообщаете ему, какую мощность (мощность) вы хотите, чтобы он выдавал.
Затем устройство с регулируемой мощностью автоматически регулирует мощность, проходящую через распылитель (напряжение), для получения необходимой выходной мощности (мощности).
Иными словами, ватты — это, по сути, мощность, которую производит ваш вейп, а напряжение — это мощность, проходящая через устройство.
Таким образом, при увеличении мощности увеличивается и напряжение, и наоборот.
Напряжение — не единственный фактор, влияющий на мощность, необходимо также учитывать сопротивление катушек.
Катушки с более низким сопротивлением производят больше вкуса, пара и тепла при более низком напряжении, чем катушки с более высоким сопротивлением, потому что они потребляют больше ватт.
Например, если у вас есть катушка 1,8 Ом, работающая от 3,7 В, вы получите выходную мощность около 7,3 Вт.
Если вы замените змеевик на более высокое сопротивление 2,8 Ом, вы заметите значительное снижение вкуса, парообразования и тепла. Это потому, что мощность ниже (около 4,4 Вт). Вам нужно будет увеличить напряжение, чтобы увеличить мощность и получить более качественный пар.
Поскольку катушки с меньшим сопротивлением потребляют больше энергии, они выделяют больше тепла. Это означает, что они часто перегорают быстрее, чем катушки с более высоким сопротивлением.
Устройства с переменным напряжением в настоящее время довольно редки, хотя многие устройства отображают как напряжение, так и мощность. Innokin Coolfire Z80 является примером устройства с переменной мощностью и обеспечивает мощность от 6 до 50 Вт, управляемую кнопками вверх и вниз.
Что означает мАч в батареях Vape?
Вы, наверное, видели, что мАч используется для описания вейпа.
мАч важен, потому что он измеряет, как долго работает батарея.
Возвращаясь к аналогии с нашим автомобилем, если напряжение — это топливо, то мАч — это размер топливного бака. Чем больше бак, тем дольше машина проедет до дозаправки. мАч означает миллиампер в час, но об этом мы поговорим ниже.
Что такое субомный вейпинг?
Джеймс и Уилл из ECigaretteDirect Раздувая облака с помощью аккумуляторной батареи Aspire CF Sub Ohm и бака AtlantisМы видели, что, снижая сопротивление и повышая напряжение, мы получаем больше пара, больше удара по горлу, а иногда и больше вкуса.
Субоминг идет еще дальше, позволяя парить при сопротивлении менее 1 Ом.
В какой-то момент это считалось расширением границ вейпинга. Но все изменилось.
Термин субом, хотя и используется до сих пор, уже не так актуален, как раньше. Катушки менее 1 Ом являются обычным явлением, а катушки с сопротивлением 0,8 Ом часто используются для парения изо рта в легкие. Катушки даже с более низким сопротивлением, такие как катушки 0,15, часто используются для облачного парения.
Первоначально вейпинг с субомом был зарезервирован для опытных вейперов, которые хотели раздвинуть границы возможного с помощью перестраиваемых испарителей. Появление массовых вейп-модов изменило все это.
Например, VooPoo Drag 3 может работать до 177 Вт и использует катушки TPP с низким сопротивлением для больших облаков пара.
Вейперы, которым нужны самые большие облака, могут использовать механический мод. Они не имеют электрического защитного выключателя и могут увеличить риск выхода из строя батареи при неправильном использовании.
Хотите знать, как субом субом? См. Руководство для вейперов по субомному вейпингу.
Расширенное объяснение напряжения, мощности и сопротивления для вейперов
В вейп-устройствах используются простые схемы, состоящие из батареи, переключателя и нагревательной катушки. Цепь фактически представляет собой контролируемое короткое замыкание, при этом выходная мощность батареи используется для создания тепла.
мАч
Миллиампер-час (мАч) составляет тысячную долю ампер-часа (Ач).
Оба используются в качестве меры емкости аккумулятора, более высокий показатель мАч означает большую емкость. мАч измеряет только емкость и не следует путать с мощностью.
Ампер
Ампер (сокращение от ампер) является мерой силы тока. Ампер определяется как 6,241*10 18 электронов (1 кулон) в секунду, проходящих через точку цепи.
Напряжение
Напряжение — это количество потенциальной энергии между двумя точками цепи. Одна точка будет иметь больший заряд, чем другая. Эта разница в электрическом заряде между двумя точками называется напряжением.
Ватт
Ватт — это мера количества энергии, потребляемой электрическим устройством.
Закон Ома для вейперов
Изображение выше с сайта sengpielaudio.com
Закон Ома относится к расчетам, используемым для демонстрации взаимосвязи между напряжением, током и сопротивлением. Их три, которые мы перечислили ниже.
- В = Напряжение измеряется в вольтах
- I = Измерение силы тока в амперах (Amps)
- R = сопротивление, измеренное в омах
Зная любые два из трех значений, можно вычислить третье по закону Ома;
- В = I x R (напряжение = ток, умноженный на сопротивление)
- R = V/I (сопротивление = напряжение, деленное на ток)
- I – V/R (ток = напряжение, деленное на сопротивление)
Итак, если вы используете катушку 0,5 Ом на батарее, которая дает 4,2 вольта, вы используете следующую сумму, чтобы определить, сколько ампер цепь потребляет от батареи.
I = 4,2/0,5 = 8,4 А
Это полезно знать вейперам, особенно если они делают свои собственные катушки. Приведенная выше сумма является наиболее полезной, так как вам не следует парить на катушке, когда вы не знаете ее сопротивление, или на батарее с неизвестным выходным напряжением.
Для тех, кто предпочитает видео, вот звездное объяснение от New Amsterdam Vape.
Здесь вы найдете отличный калькулятор, который можно использовать для расчета закона Ома. Обновление : Шон Хофер предложил также использовать приложения Ohmaster и CigToy. Учитывая важность безопасности батареи, он рекомендует использовать оба, а не один или другой.
Аппаратное обеспечение субома
Мы уже упоминали iStick Power и комплект VooPoo Drag 3, оба из которых можно использовать для парения с субомом. Но если вы ищете универсальный комплект, вы можете рассмотреть Innokin MVP5.
Одно из моих любимых вейп-устройств Innokin MPV5 может выдавать до 120 Вт.
Конечно, есть устройства с большей мощностью, но реальность такова, что если вы не строите свои собственные катушки, вам не нужно больше 120 Вт мощности.
Для устройства с фиксированным аккумулятором этот MPV5 обладает непревзойденной емкостью. При емкости 5200 мАч это устройство может работать несколько дней без подзарядки на одном заряде. Он также обеспечивает отличное парение и содержит целый ряд необычных функций, таких как функциональность фонарика и возможность выступать в качестве повербанка.
Хотя это и не самый новый из доступных танков, одним из наших любимых танков для облаков остается Falcon II. Устройство поставляется с катушками 0,14 Ом и конической сетчатой конструкцией, которая направляет воздушный поток вверх через катушку для серьезных облаков.
Вкратце
Здесь есть что почерпнуть, но эта информация действительно для энтузиастов. Если вы не занимаетесь изготовлением катушек, вам не нужны глубокие знания науки для вейпинга.
Самое главное — узнать о вейпинге ровно столько, чтобы вам это нравилось, и вы больше не возвращались к курению.
Метод количественной оценки изменения сопротивления катушек электронных сигарет
Int J Environ Res Public Health. 2020 ноябрь; 17 (21): 7779.
Опубликовано онлайн 2020 октября 24. DOI: 10.3390/ijerph27217779
, 1 , 2, * и 2
* и 2 . В электронных системах доставки никотина (ЭСДН) сопротивление катушки является важным фактором в выработке тепловой энергии, используемой для превращения жидкости для электронных сигарет в пар. Точный и непредвзятый метод проверки сопротивления катушки жизненно важен для понимания его влияния на выбросы и представления результатов, которые сопоставимы для разных типов и марок ЭСДН и измерены в разных лабораториях. В этом исследовании предлагается надежный, точный и беспристрастный метод измерения сопротивления катушки. Используется устройство, которое имитирует геометрическую конфигурацию и сборку резервуаров ЭСДН, катушек и блоков управления мощностью.
Метод продемонстрирован на двух часто используемых устройствах ЭСДН — ALTO от Vuse и JUUL. Анализ показывает, что предложенный способ стабилен и надежен. Двухпроводная конфигурация привела к положительному смещению измерения 0,086 (Ом), что является значительной ошибкой для катушек с субомным сопротивлением. Четырехпроводная конфигурация гораздо менее подвержена ошибкам смещения и рекомендуется для повсеместного внедрения. Мы наблюдали значительную разницу в сопротивлении катушки 0,593 (Ом) ( p < 0,001) между двумя протестированными продуктами. Было показано, что среднее сопротивление и стандартное отклонение сборок резервуар/змеевик составляют 1,031 (0,067) (Ом) для ALTO и 1,624 (0,033) (Ом) для JUUL. Различия в сопротивлении змеевика между продуктами и внутри продуктов могут иметь значительное влияние на выбросы аэрозолей.
Ключевые слова: сопротивление катушки , электронная сигарета, электронная система доставки никотина, стручок, распылитель
1.
1. Теоретическая основа Типичные электронные системы доставки никотина (ENDS) в виде капсул состоят из трех подсистем: резервуара, блока управления питанием (PCU) и литиевой батареи. Резервуар включает в себя мундштук, отделение для хранения жидкости для электронных сигарет, нагревательный элемент, называемый здесь змеевиком, иногда фитиль, и камеру для генерации аэрозоля, иногда называемую распылителем. Резервуары, предназначенные для повторного использования, позволяющие пользователям пополнять резервуар электронными жидкостями, иногда называют «открытыми системами». Резервуары, предназначенные для одноразового использования, не предназначенные для дозаправки пользователем жидкости для электронных сигарет, иногда называют «закрытыми системами». Большинство резервуаров ENDS в виде стручков имеют нагревательный элемент или «змеевик», полностью интегрированный с фитилем для доставки жидкости для электронных сигарет из резервуара к нагревательному элементу, так что термически созданный аэрозоль смешивается с вдыхаемым воздухом для доставки через мундштук к Пользователь.
Другие конструкции резервуара ЭСДН могут позволить пользователю заменить змеевик, фитиль или отрегулировать путь потока через резервуар. PCU содержит электронику, которая управляет пользовательским интерфейсом, контролирует энергию, подаваемую в блок, и отбирает или заменяет (подзаряжает) энергию в аккумуляторе. Литиевая батарея является накопителем энергии и обеспечивает питанием PCU и модуль. Три подсистемы взаимодействуют друг с другом интегрированным образом. Изменения в одном компоненте, таком как змеевик в резервуаре, могут по-разному влиять на образование аэрозоля в зависимости от его взаимодействия с PCU и аккумулятором.
Характеристики образования аэрозоля ЭСДН совместно зависят от физических характеристик блока ЭСДН, PCU и аккумулятора [1,2,3,4,5,6], характеристик жидкости для электронных сигарет в резервуаре [2,3 ,5,7], а также поведение пользователя в отношении скорости потока затяжки и продолжительности затяжки [1,8,9,10,11,12]. Понимание теории работы ЭСДН проясняет потенциальные эффекты изменения сопротивления, возникающие в результате взаимодействия с PCU и аккумулятором.
Все ЭСДН в основном представляют собой тепло- и массообменные устройства, которые обычно изучаются в инженерных дисциплинах [13] для медицинских, промышленных, бытовых и коммерческих продуктов. Назначение нагревательного змеевика состоит в том, чтобы преобразовывать электрическую мощность, выбрасываемую аккумулятором, в тепловую энергию, рассеиваемую внутри змеевика. Результирующая тепловая мощность (Вт) распределяется посредством теплопроводности на площадь поверхности змеевика в виде теплового потока (Вт/м 2 ), который затем переносится в окружающий воздух/жидкость для электронных сигарет за счет тепловой конвекции. Когда температура растворителя жидкости для электронных сигарет достигает температуры насыщения (эффективной точки кипения смеси жидкости для электронных сигарет), масса переносится из резервуара с жидкостью для электронных сигарет в воздушный поток с образованием аэрозоля. Сочетание поверхностного теплового потока, температуры поверхности змеевика, коэффициентов тепло- и массопереноса и состава жидкости для электронных сигарет вместе влияет на скорость образования аэрозоля.
Аэрозоль, образующийся на границе раздела между змеевиком и жидкостью для электронных сигарет, претерпевает дальнейшие изменения по мере продвижения по каналу потока ЭСДН к пользователю. Хотя на эффективность образования аэрозоля влияют многие факторы, преобладает электрическая энергия батареи, рассеиваемая в виде тепловой энергии в катушке. Количество тепловой энергии E в джоулях (Дж), рассеиваемой в змеевике, определяется как произведение мгновенной мощности постоянного тока P, подводимой к змеевику, в ваттах (1 Вт ≡ 1 Дж/с), и время, в течение которого подается питание (сек). Мощность является функцией электрического тока, I , катушка (A), протекающая через катушку, напряжение, В , катушка (В), приложенное к клеммам катушки, и сопротивление, R , катушка (Ом) самой катушки, как показано в уравнении ( 1).
P=Vcoil Icoil=V2coilRcoil = I2coil Rcoil
(1)
Сопротивление катушки — это неотъемлемая физическая характеристика катушки, которая в первую очередь зависит от состава и чистоты катушки и ее геометрии.
В этом исследовании мы включили внутренние электрические соединения между катушкой и корпусом модуля для количественной оценки эффективного сопротивления сборки катушки. Напряжение, В виток , и ток I виток , проходящий через виток, связаны друг с другом классическим определением закона Ома, V виток = I виток × R виток , из физики [14]. PCU контролирует продолжительность подачи питания на катушку. PCU, используемые в ранних конструкциях ENDS, просто закорачивали напряжение, доступное от батареи, через катушку на определенный интервал времени. По мере того, как батарея разряжалась с течением времени, ее доступное напряжение уменьшалось, и, следовательно, мощность, подаваемая на катушку, уменьшалась. Все современные конструкции ENDS PCU управляют длительностью подачи питания, в то время как некоторые конструкции PCU активно контролируют ток, I 9Катушка 1309 , протекающая через катушку и другие конструкции активно контролируют напряжение, В катушки , приложенное к выводам катушки.
Полное понимание влияния изменения сопротивления катушки R катушки на выбросы аэрозолей невозможно без понимания логики, реализованной в PCU ENDS.
Уравнение (1) показывает, что требуемая мощность ЭСДН может быть достигнута за счет определенного соотношения сопротивления катушки и приложенного напряжения. В самых дешевых конструкциях ЭСДН применяемое напряжение ограничено физическими ограничениями наиболее распространенных литиевых батарей, пиковое значение которого составляет примерно 3,7 (В) и снижается по мере разрядки батареи. В более дорогих конструкциях ЭСДН можно активно управлять выходным напряжением с помощью повышающего преобразователя [15] за счет снижения времени работы между подзарядками. Производители ЭСДН со временем стремились увеличить рассеиваемую мощность в змеевике, чтобы увеличить скорость аэрозолизации жидкости для электронных сигарет. Учитывая физические ограничения недорогих перезаряжаемых литиевых батарей, разработчики ЭСДН решили уменьшить сопротивление катушки как наиболее привлекательный параметр для увеличения мощности.
Это иллюстрируется примером. Рассмотрим разработчика ЭСДН, который указал уровень мощности 12 (Вт) и литиевую батарею, работающую при номинальном напряжении 3,7 (В). Уравнение (1) требует использования сопротивления катушки 1,14 (Ом). Если требуется мощность более 12 (Вт), требуется еще меньшее сопротивление. В противном случае для повышения приложенного напряжения можно использовать стек из двух или более батарей, соединенных последовательно, или повышающий преобразователь постоянного тока [15]. Использование двух аккумуляторов нежелательно, так как это увеличивает стоимость, вес и объем ЭСДН. Повышающие преобразователи все чаще используются в современных ЭСДН, но, по-видимому, в основном они используются как средство продления срока службы и поддержания стабильной мощности при разрядке батареи.
Стремление к ЭСДН высокой мощности подталкивает разработчиков к более широкому использованию катушек с низкими значениями сопротивления, что привело к внедрению субомных устройств, в которых используются катушки с сопротивлением < 1 (Ом) [16,17].
Уменьшение сопротивления катушки до 0,068 (Ом) обеспечивает мгновенную мощность до 200 Вт. Сообщается, что субомные устройства удовлетворяют нескольким характеристикам, желаемым пользователями, таким как интенсивный вкус, теплый пар и большие облака, что связано с сильным воздушным потоком, который подходит для прямого вдоха в легкие [18,19]. Катушки субома в основном доступны в стиле ENDS бокс-мода; однако в некоторых ENDS в виде капсул начали использовать катушки с сопротивлением менее 1 (Ом), такие как SMOK2 pod (0,8 (Ом) и NORD2 (0,3, 0,4, 0,6 (Ом)) [20], TARGET PM80 (0,2, 0,3, 0,6, 0,8 (Ом) [21] и Z-BIIP (0,48 (Ом)) [22]. Как показано с помощью уравнения (1), уровни мощности можно контролировать в режиме реального времени, манипулируя приложенными напряжением и током или устанавливая катушки с другим сопротивлением. имеет эффект увеличения тока) или за счет уменьшения значений сопротивления катушки при сохранении постоянного приложенного напряжения. Тот же подход можно использовать для уменьшения уровней мощности.
По этой причине большинство результатов, полученных в исследованиях, сосредоточено на значениях мощности и напряжения. можно обобщить на значения сопротивления катушки с соответствующими корректировками наоборот. Тем не менее, важно, чтобы исследования, изучающие влияние мощности на выбросы, документировали как рассеиваемую мощность, так и сопротивление катушки, чтобы результаты можно было обобщить на другие продукты.
1.2. Контекст предыдущей работы
Предыдущие исследования показали, что сопротивление змеевика влияет как на количество генерируемого пара, так и на его составляющие. Чирилло и др. 2019 [23] показали, что снижение сопротивления катушки приводит к более высоким концентрациям некоторых карбонилов и активных форм кислорода (АФК). Их исследование также показало, что пар, создаваемый катушками с более низким сопротивлением, оказывает более сильное негативное влияние на жизнеспособность клеток. Та же исследовательская группа [24] также показала в отдельной работе в 2019 г.
что производство отдельных альдегидов увеличивалось по мере снижения сопротивления катушки с 1,5 (Ом) до 0,25 (Ом). Было изучено влияние аэрозолей, генерируемых двумя катушками, на крыс Sprague-Dawley. Группа крыс, подвергшихся воздействию пара 0,25 (Ом), показала дезорганизацию альвеолярного и бронхиального эпителия. В той же группе также наблюдалось более высокое возмущение антиоксидантных ферментов и ферментов фазы II по сравнению с группами 1,5 (Ом). Гиллман и др. 2016 г. [25] изучали влияние изменения мощности на общий выход массы и образование альдегида. Их результаты показали, что мощность оказывает существенное влияние на концентрацию альдегида в паре. Хотя их основное внимание уделялось мощности, они использовали несколько катушек с различными значениями сопротивления для управления мощностью. Это указывает на то, что в данном исследовании физически важным фактором являются значения сопротивления, как уже показано в уравнении (1). Chausse et al., в 2015 году [26], предположили, что сопротивление катушки может быть ключом к токсичности легких.
Их анализ показал, что сочетание определенных значений напряжения и сопротивления катушки может привести к сильному воздействию на здоровье человека. Хилер и др. 2019[27] исследовали влияние изменения сопротивления нагревательной катушки на доставку никотина, топографию затяжки, субъективные эффекты и потребление жидкости. Они использовали готовые катушки с двумя значениями сопротивления 0,5 (Ом) и 1,5 (Ом), которые должны потреблять мощность 40,5 (Вт) и 13,5 (Вт) соответственно. Хайлер сообщил, что катушки с более низким сопротивлением обеспечивают более высокое содержание никотина и более высокое потребление жидкости. Несколько предыдущих исследований не документировали метод, используемый для измерения сопротивления катушки или оценки изменения этого ключевого параметра. Чирилло и др. 2019[23,24], Слейман и соавт. 2016 [28], Ogunwale et al. 2017 [29] и Soulet et al. 2018 [30] сообщил о сопротивлении катушки в качестве параметра исследования без документирования метода, используемого для измерения сопротивления.
У исследователей может возникнуть соблазн выбрать готовые катушки со значениями сопротивления, которые подходят для их исследования. Этот подход предполагает, что сопротивления катушек, заявленные производителем, являются точными, игнорирует производственные различия между катушками и может ограничивать планы исследования брендами ЭСДН, которые предлагают катушки с разными значениями сопротивления.
И наоборот, в других исследованиях сообщается об используемых методах измерения. Гиллман и др. 2016 [25] использовали измерительный прибор, который специализируется на измерении сопротивления в миллиомах (миллиомметр Extech, 380560), который претендует на высокую точность и низкий уровень ошибок. Хилер и др. [27] использовали готовый омметр «Coil Master 521 TAB v2», рекламируемый для проверки сопротивления самодельной катушки и обеспечения правильной работы перед yse. Сообщается, что Coil Master [31] имеет резьбовой разъем 510, совместимый со многими оконечными модами, и оснащен кнопкой запуска, которая подает напряжение на катушку во время теста.
Производитель сообщает, что показания имеют погрешность примерно +/- 0,05 (Ом), что соответствует погрешности показаний +/- 10%, когда измеряемая катушка имеет сопротивление 0,5 (Ом). Высокая погрешность этого измерителя предполагает, что он обычно не подходит для использования в научных исследованиях.
Таким образом, было проведено множество исследований для оценки влияния мощности и сопротивления катушки на выбросы и токсичность, но не было проведено исследований для оценки точности методов, используемых для измерения сопротивления катушки. Многие современные коммерчески доступные оконечные модули END оснащены измерителем сопротивления, чтобы сообщать пользователю о сопротивлении катушки, но не удалось найти исследований, подтверждающих надежность этих значений.
В связи с существующей тенденцией к уменьшению значений сопротивления катушек до субомного уровня [16,17], производственные вариации могут иметь большее влияние на фактическое сопротивление катушек, что, в свою очередь, может привести к изменению состава выбросов от концы.
На сегодняшний день мы не нашли отчетов, в которых количественно оценивались бы такие отклонения и то, как они могли бы повлиять на ожидаемую эффективность ЭСДН. Предыдущие несоответствия в отчетах о сопротивлении катушки могут быть вызваны отсутствием надежного стандартного метода.
1.3. Цели исследования
Это исследование направлено на демонстрацию точных и надежных методов количественной оценки: (1) эффективного сопротивления нагревательного змеевика в полностью собранном контейнере, (2) изменения эффективного сопротивления змеевика в контейнерах одного производителя, (3) воспроизводимость метода испытаний и аппаратуры, а также (4) различия в эффективном сопротивлении катушек в различных производственных конструкциях. Предлагаемые методы продемонстрированы на двух популярных [32,33,34] коммерчески доступных ENDS в виде капсул: ALTO от Vuse [35] и JUUL [36]. Описанные здесь испытательные приспособления поддерживаются подробными опубликованными протоколами [37], что позволяет исследователям использовать коммерчески доступное испытательное оборудование и инструкции для изготовления пользовательских испытательных приспособлений для измерения эффективного сопротивления катушек интегрированных модулей различных производителей.
2.1. Метод измерения постоянного тока
Метод постоянного тока обычно используется для измерения сопротивления в сочетании с цифровым мультиметром (DMM). Современные цифровые мультиметры для лабораторного использования включают в себя встроенный вольтметр и источник постоянного тока. Источник постоянного тока цифрового мультиметра I Source используется для подачи тока на тестируемое устройство (ИУ) при измерении напряжения V Вольтметр на ИУ. Сопротивление ИУ, Ом Измерено , определяется как отношение измеренного напряжения к приложенному току в соответствии с законом Ома:
RMMeasured = VVoltmeter ISource
(2)
С методом постоянного тока обычно используются две конфигурации. Наиболее распространенная двухпроводная конфигурация подходит для общих целей с большими сопротивлениями ИУ порядка килоом и мегаом. Четырехпроводная конфигурация больше подходит для точного измерения субомного сопротивления катушки. Влияние конфигурации измерения оценивается здесь с использованием обеих конфигураций на образце капсул от двух производителей и путем проведения повторных измерений разницы между конфигурациями.
2.1.1. Двухпроводная конфигурация
Схема, показанная на рисунке, известна как двухпроводная конфигурация [38]. На две клеммы (обозначенные как клеммы + и -) подается постоянный ток I Источник от цифрового мультиметра. двухпроводные выводы подключаются от выводов цифрового мультиметра к противоположным концам тестируемой катушки ИУ. Закон напряжения Кирхгофа гласит, что падение напряжения на трех компонентах, соединенных последовательно, представляет собой сумму падений напряжения на каждом компоненте в серии. Таким образом, напряжение, В Вольтметр , измеренный цифровым мультиметром, является суммированием падений напряжения на ИУ и двухпроводных проводах. Текущий закон Кирхгофа утверждает, что установившиеся токи, протекающие через три последовательно соединенных резистивных компонента, равны. Следовательно, измеренный ток через ИУ будет идентичен току через провода. Уравнение (3) подробно показывает расчеты, которые можно упростить до второго вида, если предположить, что двухпроводные выводы имеют одинаковый состав, диаметр и длину.
RMeasured=VVoltmeterISource=VLead+VDut+VLeadISource=RDUT+2×RLead
(3)
Открыть в отдельном окне
Схема двухпроводного измерения сопротивления. Цифровой мультиметр (DMM), обозначенный пунктирной рамкой, представляет собой упрощенную версию внутренней схемы цифрового мультиметра.
Сопротивление проволочных выводов может широко варьироваться в зависимости от исследовательской лаборатории и испытательного стенда, обычно от 0,010 (Ом) до 1,000 (Ом), в основном в зависимости от их материала и длины. Сопротивление проволочных выводов, R Вывод вносит значительную ошибку смещения между наблюдаемым цифровым мультиметром, R Измерено , и фактической катушкой, R ИУ , когда ИУ имеет низкое сопротивление. Например, при измерении сопротивления катушки ENDS с истинным сопротивлением 1 (Ом) в этой конфигурации с двухпроводными выводами с сопротивлением 0,050 (Ом) каждый измеренное значение будет примерно 1,1 (Ом), 10% ошибка смещения в измерении.
Если мы используем тот же прибор и провода для измерения субомных катушек, процент ошибки смещения будет соответственно выше. Проводные выводы являются основным источником ошибок в этой конфигурации. Погрешность смещения можно уменьшить, используя очень короткие провода с высокой электропроводностью (например, золото вместо меди). Однако с короткими выводами часто трудно манипулировать в лаборатории, и этот подход не полностью устраняет смещение, вносимое проволочными выводами. Четырехпроводная конфигурация предлагает практичный и надежный подход к устранению ошибки смещения, связанной с двухпроводной конфигурацией.
2.1.2. Четырехпроводная конфигурация
В четырехпроводной конфигурации используются два токовых провода (принудительный + и принудительный -) для подачи тока через ИУ и два отдельных провода датчика (чувствительный + и измерительный -) для измерения напряжения на ИУ. Четырехпроводная конфигурация устраняет эффект смещения сопротивлений выводов, описанный в двухпроводной конфигурации измерения сопротивления [38].
показывает схему этой конфигурации. Вольтметр имеет очень высокое сопротивление (порядка мегаомов), и, таким образом, очень малый ток (порядка пикоомов) протекает через провода датчика +/-. Таким образом, падением напряжения на выводах сенсорного провода +/- можно пренебречь, а напряжение, измеренное вольтметром, совпадает с напряжением на ИУ. Сопротивление проволочного вывода совершенно незначительно, и измеренное сопротивление является несмещенным по сравнению с двухпроводной конфигурацией. Случайные ошибки, например связанные с аналого-цифровым преобразованием в цифровом мультиметре, остаются в обеих конфигурациях, но ими можно пренебречь по сравнению с величинами, обычно требуемыми для определения характеристик катушек ЭСДН.
Открыть в отдельном окне
Схема четырехпроводного измерения сопротивления. Пунктирная рамка с надписью DMM представляет собой упрощенную версию внутренней схемы цифрового мультиметра.
2.2. ENDS Специальное испытательное приспособление
Устройство было собрано для проведения измерений сопротивления методом постоянного тока как в двухпроводной, так и в четырехпроводной конфигурации.
Для всех измерений сопротивления в этом исследовании использовался цифровой мультиметр модели 34465A от KEYSIGHT™ [39], который поддерживает как двухпроводную, так и четырехпроводную конфигурации сопротивления с несколькими выбираемыми пользователем диапазонами (от 100 (Ом) до 1000 (МОм)) . Цифровой мультиметр был настроен на опцию «автоматического масштабирования» для всех наблюдений, проведенных в этом исследовании, в результате чего каждое наблюдение измерялось в диапазоне 100 (Ом). Цифровой мультиметр был подключен к настольному компьютеру с операционной системой Microsoft Windows™ 10 (Microsoft, Redmond, WA, USA) с помощью кабеля USB-2. Пользовательский сценарий MATLAB™ (MathWorks, Inc., Наатик, Массачусетс, США) использовался для запуска измерений и сбора показаний с цифрового мультиметра и сохранения данных в тестовых файлах со значениями, разделенными запятыми (CSV) для последующего анализа.
Несмотря на то, что для подключения тестируемого устройства к цифровому мультиметру можно использовать готовые коммерческие (COTS) четырехпроводные выводы, обычно называемые «выводами Кельвина», мы решили изготовить специальные четырехпроводные выводы, которые были постоянно припаяны к каждому из них.
приспособление ДУТ. Мы определили, что выводы COTS Kelvin могут быть не лучшим вариантом для измерения сопротивления катушки ENDS. В некоторых типах КОНЦЕВЫХ змеевиков катушки отделяются от резервуара и фитиля. Однако во время и после использования катушка находится в контакте с жидкостью для электронных сигарет или погружена в нее. В других типах ЭСДН, таких как изучаемое здесь устройство в виде капсулы, катушка постоянно прикреплена к капсуле и погружена в резервуар для жидкости для электронных сигарет. В устройствах ENDS со съемными блоками блоки чаще всего электрически контактируют с PCU ENDS с помощью двух разъемов разного типа. В некоторых модулях ENDS используются два подпружиненных разъема, также известных как разъемы с пружинными контактами, для клемм + и − на стороне PCU, которые соединяются с двумя соответствующими плоскими разъемами на стороне модуля. Разъемы бывают разных размеров и форм в разных конструкциях ENDS, и, что наиболее важно, они имеют разное расстояние между клеммами +/−.
Кроме того, механические средства удержания контейнера в ЭСДН отличаются от конструкции одного производителя к другому. Некоторые производители используют фрикционную посадку, некоторые используют магнитную застежку, а третьи могут использовать фиксаторы. Это различие между конструкциями ENDS означает, что клеммы катушки в виде капсулы не подвергаются прямому воздействию и не могут напрямую подключаться к зажимам для проводов COTS Kelvin. Кроме того, нам требовалось испытательное приспособление, которое позволило бы нам оценить влияние удерживающих капсул механизмов, используемых в различных конструкциях ЭСДН, на воспроизводимость измерения эффективного сопротивления катушки. Сопротивление электрического контакта, вызванное соединителями, является потенциальной помехой при работе продуктов ЭСДН в естественных условиях и заслуживает изучения.
Соответственно, это исследование включает в себя специальное фиксирующее приспособление, которое является уникальным для каждого продукта ЭСДН и удерживает модуль со встроенной катушкой в нужном положении во время выполнения измерений с помощью цифрового мультиметра.
В каждом удерживающем приспособлении используется очищенный корпус PCU ENDS и разъемы оригинального производителя, чтобы имитировать корпус, разъемы и фиксаторы, используемые в оригинальном ENDS, для создания более реалистичной установки и получения точных измерений сопротивления. В этом исследовании используются разъемы и корпус PCU той же конструкции, что и у тестируемого устройства ЭСДН. показано удерживающее приспособление, созданное для ENDS в стиле ALTO, с фиксатором защелки, являющимся частью его внутренней конструкции. Цифровой мультиметр KEYSIGHT™ модели 34465A [39] используется в сочетании с каждым уникальным держателем ENDS. Каждое испытательное приспособление закреплено вертикально с помощью настольных тисков, при этом корпус модуля находится на верхнем конце, а четыре провода — на нижнем. Эта установка упростила позиционирование тестового приспособления и переключение между модулями во время эксперимента.
Открыть в отдельном окне
Индивидуальное приспособление для тестирования электронных систем доставки никотина (ENDS) для измерения сопротивления катушки Vuse/ALTO в виде контейнера ENDS в сочетании с цифровым мультиметром Keysight модели 34465A.
В разобранном виде показан внутренний вид проводных соединений.
В настоящее время этот процесс продемонстрирован на двух проектах ЭСДН. Подробные руководства по строительным креплениям для измерения сопротивления доступны по ссылке [37]. Процесс сборки держателя контейнера состоит из нескольких шагов, которые кратко описаны здесь:
Разрядите аккумулятор ENDS перед открытием устройства.
Откройте PCU ENDS, чтобы получить доступ к его внутренней структуре. Соблюдайте стандартные меры предосторожности в отношении электробезопасности при работе в присутствии потенциально несущих заряд компонентов, таких как конденсаторы. Избегайте короткого замыкания любых электрических проводов во время разборки.
Снимите аккумулятор и легкодоступные электронные компоненты PCU.
Найдите внутреннюю сторону разъемов. Эти пружинные соединители используются для подключения PCU к отсеку или баку ENDS. Пружинные разъемы могут быть напрямую припаяны к печатной плате (PCB), как в JUUL, или косвенно подключены к печатной плате через тонкие провода, как в ALTO.

Припаяйте четыре провода, силовой +/- и сенсорный +/-, к разъемам +/- блока ENDS PCU соответственно. Необходимо соблюдать осторожность, чтобы не повредить разъемы или прокладки, расположенные между платой ENDS PCU и приемником блока END PCU. Детали этих соединений важны для разработки точного и надежного приспособления и подробно обсуждаются с фотографиями в [37]. В случае устройства, созданного для ALTO, четыре подводящих провода припаяны к обрезанным концам тонких проводов производителя, соединяющих разъемы с печатной платой, с заботой о защите разъема и окружающего пластикового корпуса от нагрева при пайке. Эти два тонких провода будут добавлены к измеренному сопротивлению катушки в дополнение к сопротивлению самих разъемов. Эти дополнительные сопротивления можно измерить и вычесть из сопротивления катушки, или ими можно просто пренебречь, если они оказались очень маленькими. Этот момент подробно обсуждается в разделе 3. Эти тонкие провода изначально присутствуют в схеме ENDS для подачи питания на катушку.
Их сопротивление добавляется к сопротивлению катушки и способствует общему сопротивлению, которое видит блок управления ENDS. Некоторые конструкции ENDS PCU могут полагаться на эти тонкие провода для динамического измерения сопротивления катушки. Таким образом, включение тонких проводов в схему испытательного устройства представляет собой точную меру эффективного сопротивления сборки стручка/катушки.Сделайте небольшой паз на конце корпуса PCU ENDS, чтобы было место для прохождения четырех проводов от приспособления к цифровому мультиметру.
Подсоедините штекеры типа «банан» с цветовой маркировкой к свободному концу четырех подводящих проводов для вставки в цифровой мультиметр.
2.3. Процедура выборки данных
Каждый тестируемый блок помечен уникальным идентификационным номером. Перед измерением сопротивления этот идентификационный номер вводится в сценарий регистрации данных. Оператор помещает испытуемый блок в удерживающее приспособление и нажимает кнопку на компьютере, чтобы инициировать выборку данных.
В скрипте есть возможность считывания сопротивления в двухпроводном и четырехпроводном режимах без дополнительного вмешательства оператора. Тестируемый модуль остается вставленным между двухпроводным и четырехпроводным измерениями. Сценарий может считывать и сообщать об одном измерении сопротивления катушки или может считывать и записывать 120 последовательных показаний одного и того же модуля, снятых с интервалом в одну секунду, для оценки производительности приспособления и проверки стабильности. Каждое считывание данных помечается идентификатором модуля, двухпроводной или четырехпроводной конфигурацией, номером испытания (для повторяемости испытаний/повторных испытаний), отметкой даты и времени (для идентификации 120 последовательных показаний) и числовым значением сопротивление, о котором сообщает цифровой мультиметр. Все измерения производятся в одной и той же лаборатории в одних и тех же условиях, включая одинаковые условия хранения и комнатную температуру.
2.4. Образцы для испытаний
Для этого исследования были выбраны два популярных устройства ЭСДН в виде контейнера.
Vuse ALTO [35] и JUUL [36] ENDS являются двумя наиболее популярными электронными сигаретами, особенно среди подростков [32,33,34]. Мы приобрели N = 22 капсулы Vuse ALTO и N = 16 капсул JUUL, наполненных жидкостью для электронных сигарет со вкусом никотина с заявленной производителем концентрацией никотина 5%. Производители сообщают, что капсулы ALTO заполнены ~1,8 мл жидкости для электронных сигарет [35], а капсулы JUUL заполнены ~0,7 мл жидкости для электронных сигарет [36]. Все капсулы были новыми и находились в оригинальной запечатанной упаковке производителя, пока не были вскрыты для этого теста. Капсулы были куплены в местных розничных магазинах и у национальных онлайн-продавцов. Мы заметили, что стручки Vuse ALTO были идентифицированы с N = 5 уникальных производственных партий, а модули JUUL были идентифицированы как N = 2 производственные партии.
2.5. Статистический анализ
Описательная статистика была рассчитана для каждого плана ЭСДН, включая анализ среднего значения, медианы, межквартильного диапазона и выбросов.
Для оценки всех собранных данных использовались стандартные статистические тесты. Оценка смещения, очевидного между двухпроводной и четырехпроводной конфигурацией метода испытания сопротивления постоянным током, проводилась с помощью t-критерия с повторными измерениями (одного образца) для каждой изучаемой конструкции ЭСДН. Оценка взаимно однозначного внутриклассового коэффициента корреляции, МКК 1:1 [40], было проведено в той же лаборатории с использованием того же испытательного оборудования для оценки воспроизводимости результатов при индивидуальном тестировании одного и того же образца капсул ALTO и JUUL, а затем повторном тестировании через 5-месячный интервал. времени. В общей сложности было снято 120 независимых показаний с использованием четырехпроводной конфигурации каждого уникально идентифицированного модуля в два разных дня с интервалом в пять месяцев. Коэффициент корреляции тест/повторный тест, r тест/повторный тест [40], был проведен для проверки согласованности или надежности измерения.
Для каждого модуля было снято десять показаний с использованием четырехпроводной конфигурации, и модуль был удален из испытательного приспособления и вставлен обратно между последовательными показаниями с интервалом 2–5 с. Коэффициент взаимно однозначной внутриклассовой корреляции, ICC 1:1 [40] и коэффициент корреляции тест/повторный тест, r тест/повторный тест [40], были рассчитаны и зарегистрированы для каждой изученной ЭСДН. Оценка различий в среднем эффективном сопротивлении катушки между конструкциями ЭСДН проводилась с использованием двухвыборочного t-критерия при допущении нормального распределения, неравных размеров выборки и неравных дисперсий. Предположение о нормальном распределении выборок оценивалось с использованием графика квантилей-квантилей (Q-Q) наблюдений данных в сравнении с теоретическим нормальным распределением. Оценка производственных отклонений проводилась с использованием нормального распределения с точечными оценками среднего значения и стандартного отклонения для прогнозирования диапазона сопротивлений катушек ±6σ, ожидаемого для серийно выпускаемых блоков ЭСДН.
Приспособления для измерения сопротивления катушек предназначены для двух продуктов в виде контейнеров: ALTO и JUUL. Метод измерения сопротивления при постоянном токе использовался для измерения N = 22 модулей ALTO и N = 16 модулей JUUL с двух- и четырехпроводной конфигурацией проводов. Для каждого испытуемого образца было проведено выборочное распределение среднего значения, состоящее из 120 повторных измерений сопротивления цифровым мультиметром с интервалом в одну секунду. Вариация между повторными показаниями показала 95% доверительный интервал менее 0,0002 (Ом) для каждого набора из 120 повторных наблюдений на модуль и тестовую конфигурацию (2-проводная по сравнению с 4-проводной), что указывает на превосходную стабильность испытательного приспособления.
Среднее значение сопротивления модулей N = 22 ALTO находилось в диапазоне 1,018–1,304 (Ом) для двухпроводной конфигурации и 0,933–1,214 (Ом) для четырехпроводной конфигурации. Среднее сопротивление модулей N = 16 JUUL имело диапазон 1,631–1,744 (Ом) для двухпроводной конфигурации и 1,544–1,659 Ом.
(Ом) для четырехпроводной конфигурации.
показывает диаграмму четырех групп данных: двухпроводные и четырехпроводные показания для модулей ALTO и JUUL. Среднее сопротивление и стандартное отклонение N = 22 капсул ALTO составили 1,118 (0,053) (Ом) при использовании двухпроводной конфигурации проводов и 1,031 (0,052) (Ом) при использовании четырехпроводной конфигурации проводов. Данные ALTO показывают небольшую положительную асимметрию, а парный t-критерий между конфигурациями двухпроводных и четырехпроводных отведений показывает разницу в средних значениях δ = 0,087 (Ом) (9).0423 р < 0,001). Среднее сопротивление (и стандартное отклонение) N = 16 блоков JUUL составило 1,710 (0,032) (Ом) при использовании двухпроводной конфигурации проводов и 1,624 (0,033) (Ом) при использовании четырехпроводной конфигурации проводов. Данные JUUL демонстрируют отрицательную асимметрию, а парный t-критерий между двух- и четырехпроводной конфигурациями показывает разницу в средних значениях δ = 0,086 (Ом) ( p < 0,001).
Результаты показывают, что двухпроводная конфигурация выводов имеет положительное смещение ≈ 0,087 (Ом), как и следовало ожидать из-за дополнительного сопротивления (2 × R Отведение ), присутствующее в двухпроводной тестовой конфигурации отведения, показанной на . По этой причине на следующий этап анализа передаются только данные четырехпроводной конфигурации.
Открыть в отдельном окне
Блочная диаграмма и результаты t-теста ALTO ( N = 22) и JUUL ( N = 16) показания сопротивления катушки для двухпроводной и четырехпроводной конфигураций с использованием константы текущий метод. Различия между двухпроводной и четырехпроводной конфигурациями составляют 0,087 (Ом) ( p < 0,001) и 0,086 (Ом) ( p < 0,001) для ALTO и JUUL соответственно. Пурпурные полосы различий указывают на средние значения группы, а красная линия на блочной диаграмме относится к медианам группы. Засечки в рамке иллюстрируют 95% доверительный интервал на медиане.
Коэффициент корреляции тест/повторный тест, r тест/повторный тест , и коэффициент взаимной корреляции внутри класса, ICC 1:1 , были рассчитаны для оценки воспроизводимости испытательного оборудования. . Коэффициент внутриклассовой корреляции один к одному проводится на двух наборах показаний. Первый набор представляет собой среднее значение 120 показаний, указанных в предыдущем абзаце. Второй набор состоит из повторных измерений тех же стручков через пять месяцев. Это сравнение покажет стабильность испытательного приспособления и модулей в течение пяти месяцев. МУС 1:1 для ALTO ( N = 13) составляет 0,9997 (13) p < 0,001, а для JUUL ( N = 16) составляет 0,9960 (16) p < 0,001. Коэффициент корреляции между тестом и повторным тестом используется для демонстрации согласованности или надежности измерений. Для каждого модуля снимают серию из 10 последовательных показаний с интервалом 2–5 с. Коэффициент корреляции тест/повторный тест для ALTO ( N = 17) составляет 0,9997 (144) p < 0,001, а для JUUL ( N = 16) составляет 0,9.
873 (135) р < 0,001.
График квантилей-квантилей (Q-Q) каждой выборки данных, полученных с использованием несмещенной четырехпроводной конфигурации отведений, показан на . Данные были сопоставлены с несколькими стандартными распределениями, и было обнаружено, что нормальное распределение наиболее близко подходит как к данным ALTO, так и к данным JUUL, с небольшой положительной и отрицательной асимметрией, соответственно, в соответствии с прямоугольными диаграммами в .
Открыть в отдельном окне
График Q–Q показаний сопротивления четырехпроводной катушки ALTO ( N = 22) и JUUL ( N = 16) для стандартного нормального распределения. Данные были проверены на соответствие нескольким стандартным случайным распределениям, и было обнаружено, что нормальное распределение является наиболее подходящим.
показывает нормализованную гистограмму и адаптированную PDF для четырехпроводных показаний сопротивления ALTO и JUUL. График показывает, что оба продукта pod демонстрируют производственные различия в сопротивлении катушки.
Среднее значение и стандартное отклонение выборочных распределений от несмещенной четырехпроводной конфигурации отведений составляют 1,031 (0,067) (Ом) для ALTO и 1,624 (0,033) (Ом) для JUUL. Был проведен t-критерий с двумя выборками для оценки эффективного среднего сопротивления между двумя продуктами в капсулах, демонстрирующий результат δ ≈ 0,59.3 (Ом) ( p < 0,001).
Открыть в отдельном окне
Нормализованная гистограмма и подобранная функция плотности вероятности (PDF) для сопротивлений четырехпроводных катушек ALTO ( N = 22) и JUUL ( N = 16). Среднее групповое сопротивление модулей ALTO на 0,593 (Ом) ( p < 0,001) меньше, чем у модулей JUUL. Образец протестированных капсул ALTO демонстрирует большую производственную изменчивость, чем образец капсул JUUL.
Метод постоянного тока с четырьмя проводами является предпочтительным методом для количественного определения сопротивления катушки электронной сигареты. Сравнение между продуктами может быть ненадежным, если измерения сопротивления выполняются с использованием популярного двухпроводного метода.
Таким образом, в будущих исследованиях следует избегать популярного двухпроводного метода. Например, в наших контролируемых условиях двухпроводной метод внес смещение 0,086 (Ом), что составило 15% от наблюдаемой разницы между средними произведениями 0,59.3 (Ом). Если не позаботиться о сопротивлении проводов, погрешность может превысить 15 % и скрыть важные различия между продуктами. Точно так же, если двухпроводное сравнение проводится между данными, собранными двумя разными лабораториями с двумя разными приборами, мы можем непреднамеренно заключить, что нет существенной разницы между характеристиками продукта, или приписать продукту различие, которое на самом деле может быть результатом теста. аппарат. Хотя двухпроводные методы измерения сопротивления распространены во многих лабораторных условиях, они могут быть недостаточно точными для измерения сопротивления катушек электронных сигарет с сопротивлением ≈3 (Ом) или ниже.
Результаты показали, что выборка катушек от одного производителя, закупленных из разных производственных партий, демонстрирует различия, которые составляют значительную часть номинального сопротивления катушки.
Такие производственные вариации ожидаются. Величина производственных отклонений в сопротивлении катушки, связанная с конкретным продуктом, может иметь существенное влияние на выбросы, возникающие в результате использования продукта. Коэффициент вариации (стандартное отклонение от среднего) составил 5,1% для ALTO и 2,0% для JUUL. Используя выборочное распределение среднего значения, разумно сделать вывод, что сопротивление катушки ±3σ модулей ALTO и JUUL варьируется на ±15% и ±6% для ALTO и JUUL, соответственно, при рассмотрении истинной популяции больших производственные партии, типичные для национального и глобального канала сбыта.
Различия в сопротивлении катушек, независимо от того, связаны ли они с ошибкой смещения из-за двухпроводной конфигурации, различиями между продуктами или различиями в пределах одного продукта, могут привести к значительным различиям в выбросах общего количества твердых частиц (TPM) и наличии опасных и потенциально опасных компонентов (HPHC) в выбросах.
Кроме того, влияние непостоянства сопротивления катушки в капсуле (или резервуаре электронной сигареты) на выбросы тесно связано с электроникой, используемой в блоке управления мощностью (PCU) электронной сигареты. PCU современных электронных сигарет намного сложнее, чем простая батарея. Тем не менее, изучение влияния изменения сопротивления катушки на мощность, рассеиваемую в катушке простой цепью постоянного тока (DC) батареи через катушку, дает представление о совместном влиянии как катушки, так и PCU на выбросы.
Рассмотрим электронную сигарету с номинальным сопротивлением катушки 1 (Ом) (измерено по четырехпроводной схеме) и питаемую от полностью заряженной батареи с напряжением 3,7 (В). Чтобы проиллюстрировать это, рассмотрим PCU как простой переключатель «вкл/выкл» без активного управления напряжением или током и без поддержки широтно-импульсной модуляции. Номинальная рассеиваемая мощность будет P = 3,721,0 = 13,69 (Вт), как указано в уравнении (1), а номинальный ток, протекающий через катушку, составит 90 423 I 9Катушка 1309 = катушка V / катушка R = 3,7/1,0 = 3,7 (A), как определено по закону Ома, уравнение (2).
Из анализа цепей постоянного тока хорошо известно, что полная энергия, передаваемая от катушки к жидкости, ограничена произведением номинальной мощности и продолжительности активации. Точно так же из анализа тепло- и массопереноса хорошо известно, что на скорость массопереноса от жидкости к аэрозольному потоку влияют площадь поверхности, путь потока и скорость потока. Как сила, P и увеличение энергии, мы можем ожидать большего выброса TPM. По мере увеличения тока I катушки температура самой катушки будет увеличиваться благодаря хорошо известному явлению, известному как «омический нагрев». Таким образом, мы можем ожидать, что увеличение тока, протекающего через катушку, может привести к увеличению производства HPHC в выбросах в результате термического разложения компонентов жидкости для электронных сигарет. Таким образом, понимание влияния изменения сопротивления катушки электронных сигарет имеет важное значение для понимания выбросов.
Мы продемонстрировали, что двухпроводная конфигурация вносит положительное смещение, завышая истинное значение сопротивления катушки на 0,086 (Ом).
Если мы используем эту смещенную оценку сопротивления катушки, мы недооценим мощность P = 3,721,086 = 12,6 (Вт) и ток I катушка = 3,6 (А) в катушке. Эти необъективные оценки не являются консервативными и вполне могут привести к очевидным несоответствиям, наблюдаемым между выбросами, произведенными при сравнении продуктов друг с другом.
То же самое относится и к оценке влияния производственных различий между катушками одной и той же конструкции. Производственное отклонение сопротивления катушки на +/- 15% с простым PCU приведет к изменению мощности катушки и рассеяния тока на -13%/+18%. По мере увеличения производственных различий в змеевиках также увеличиваются потенциальные неблагоприятные последствия изменений выбросов HPHC. Сообщалось, что катушки с более низкими значениями сопротивления могут оказывать более сильное негативное воздействие на здоровье [23,24,25,27]. Таким образом, важно получить полное представление о производственных различиях в сопротивлении катушки, связанных с электронными сигаретами.
Эта большая разница в ожидаемой мгновенной мощности может радикально изменить производительность устройства, составные части производимого аэрозоля и скорость потребления жидкости для электронных сигарет.
Блоки управления мощностью электронных сигарет (PCU), которые используют активное управление напряжением, могут смягчить неблагоприятное воздействие изменения сопротивления катушки. И ALTO, и JUUL оснащены PCU с активной логикой управления. Сложность PCU сильно различается в зависимости от конструкции продукта. Потенциал PCU для смягчения производственных отклонений в сопротивлении катушки заслуживает дальнейшего внимания. Мало что известно о производительности различных PCU и их ограничениях.
Надежный метод, представленный здесь, обеспечивает основу для изучения нескольких исследовательских вопросов, включая следующие. Какое изменение сопротивления проявляется между катушками различных продуктов? Какое изменение сопротивления проявляется в конструкции продукта? Как влияет изменение сопротивления на состав аэрозоля и скорость его образования? Как изменяется сопротивление катушки в течение срока ее службы? Как меняется сопротивление спирали во время парения? Как эти изменения влияют на производительность, срок службы и безопасность литиевой батареи? Какова связь между сопротивлением катушки, мощностью и производительностью PCU? В какой степени PCU может компенсировать колебания сопротивления катушки? Как влияет на выбросы использование сменных змеевиков (таких как распространенный в настоящее время резервуар с резьбой 510) в сочетании с PCU? Как эта схема информирует о потенциальных неблагоприятных последствиях для здоровья от неправильного использования продукта и взлома продукта?
Продемонстрировано, что предпочтительный метод измерения сопротивления при постоянном токе с использованием четырехпроводных проводов обеспечивает стабильные, точные, воспроизводимые и беспристрастные наблюдения сопротивления электронных сигаретных катушек в виде капсул.
Показано, что обычно используемая двухпроводная конфигурация приводит к положительному смещению, величина которого зависит от лабораторного испытательного оборудования и препятствует воспроизведению результатов между независимыми лабораториями. Метод четырехпроводного провода постоянного тока рекомендуется в качестве стандартного метода измерения сопротивления катушек электронных сигарет. Метод измерения сопротивления катушки, который был продемонстрирован на электронных сигаретах двух марок, широко применим к электронным сигаретам других марок и стилей.
Квантиль-квантильная оценка показала, что производственная вариация в эффективном сопротивлении катушки капсул для двух марок популярных электронных сигарет имеет нормальное распределение. Среднее сопротивление катушки капсул значительно различается между марками тестируемых электронных сигарет, демонстрируя, что среднее сопротивление выборки капсул ALTO было на 0,593 (Ом) ниже, чем среднее сопротивление капсул JUUL ( p <0,001).
Кроме того, образец ALTO ( N = 22) испытанные капсулы показали среднее значение и 99% доверительный интервал 1,031 ± 0,0405 (Ом), в то время как у капсул JUUL ( N = 16) среднее значение и 99% доверительный интервал составили 1,624 ± 0,0243 ( Ом). Таким образом, метод измерения сопротивления ценен для оценки различий между марками электронных сигарет и для количественной оценки производственных различий, которые можно ожидать в рамках одного бренда продукта. Продукты, демонстрирующие большую производственную вариацию сопротивления катушки, могут привести к более широкой изменчивости выбросов, создаваемых этими продуктами. В результате рекомендуется, чтобы распределение сопротивления производственной катушки (с использованием метода четырехпроводного ввода постоянного тока) сообщалось в будущих всесторонних исследованиях выбросов и применениях новых продуктов для катушек и катушек в сборе.
Авторы хотели бы выразить признательность Гэри ДиФранческо, который с помощью лабораторного оборудования оценил первоначальную конструкцию испытательного аппарата ЭСДН; Shehan Jayasekera за помощь с программным скриптом для считывания с цифрового мультиметра; Саманте Эмме Сарлес за помощь в первоначальном вскрытии ENDS.
Концептуализация, СМК и Э.Ч.Х.; методология, СМК и Э.Ч.Х.; программное обеспечение, Q.M.S. и Э.Ч.Х.; валидация, Q.M.S., E.C.H. и Р.Дж.Р.; формальный анализ, Q.M.S. и Э.Ч.Х.; расследование, Q.M.S., E.C.H. и Р.Дж.Р.; ресурсы, E.C.H. и Р.Дж.Р.; курирование данных, Q.M.S. и Э.Ч.Х.; написание — первоначальная подготовка проекта, Q.M.S. и Э.Ч.Х.; написание — обзор и редактирование, RJR; визуализация, Q.M.S. и Э.Ч.Х.; надзор, Э.Ч.Х. и Р.Дж.Р.; администрирование проекта, E.C.H. и Р.Дж.Р.; приобретение финансирования, E.C.H. Все авторы прочитали и согласились с опубликованной версией рукописи.
Исследование, представленное в этой публикации, было поддержано Национальным институтом наук об окружающей среде (NIEHS) Национального института здравоохранения и Центром табачных изделий FDA (CTP) под номером R21ES029984. Содержание является исключительной ответственностью авторов и не обязательно отражает официальную точку зрения NIH или Управления по санитарному надзору за качеством пищевых продуктов и медикаментов.
Авторы заявляют об отсутствии конфликта интересов.
Примечание издателя: MDPI сохраняет нейтралитет в отношении юрисдикционных претензий в опубликованных картах и институциональной принадлежности.
1. Robinson R.J., Eddingsaas N.C., DiFrancesco A.G., Jayasekera S., Hensel E.C., Jr. Система для исследования влияния топографии и характеристик продукта на выбросы электронных сигарет. ПЛОС ОДИН. 2018;13:e0206341. doi: 10.1371/journal.pone.0206341. [Бесплатная статья PMC] [PubMed] [CrossRef] [Google Scholar]
2. Битцер З.Т., Гоэль Р., Рейли С.М., Фулдс Дж., Мускат Дж., Элиас Р.Дж., Ричи Дж.П., мл. Влияние растворителя и температуры на образование свободных радикалов в аэрозолях электронных сигарет. хим. Рез. Токсикол. 2018;31:4–12. doi: 10.1021/acs.chemrestox.7b00116. [Бесплатная статья PMC] [PubMed] [CrossRef] [Google Scholar]
3. Бехар Р.З., Луо В., МакВиртер К.Дж., Панкоу Дж.Ф., Талбот П. Аналитическая и токсикологическая оценка ароматизаторов в жидкостях для заправки электронных сигарет.
науч. Отчет 2018; 8: 1–11. doi: 10.1038/s41598-018-25575-6. [PMC free article] [PubMed] [CrossRef] [Google Scholar]
Карбонильные соединения в парах электронных сигарет: влияние никотинового растворителя и выходного напряжения батареи. Никотин Тоб. Рез. 2014;16:1319–1326. doi: 10.1093/ntr/ntu078. [Статья бесплатно PMC] [PubMed] [CrossRef] [Google Scholar]
5. Farsalinos K.E., Voudris V. Вносят ли ароматизирующие соединения в выбросы альдегидов в электронных сигаретах? Пищевая хим. Токсикол. 2018;115:212–217. doi: 10.1016/j.fct.2018.02.059. [PubMed] [CrossRef] [Google Scholar]
6. Фарсалинос К.Е., Спироу А., Цимопулу К., Стефопулос С., Романья Г., Вудрис В. Поглощение никотина при использовании электронных сигарет: сравнение между первым и новым поколением устройства. науч. Отчет 2014; 4:4133. doi: 10.1038/srep04133. [Бесплатная статья PMC] [PubMed] [CrossRef] [Google Scholar]
7. Эддингсаас Н., Пагано Т., Каммингс С., Рахман И., Робинсон Р., Хенсел Э. Качественный анализ выбросов жидкости для электронных сигарет в зависимости от вкусовых добавок с использованием двух методов улавливания аэрозолей.
Междунар. Дж. Окружающая среда. Рез. Здравоохранение. 2018;15:323. doi: 10.3390/ijerph25020323. [Бесплатная статья PMC] [PubMed] [CrossRef] [Google Scholar]
8. Hensel E.C., Eddingsaas N.C., DiFrancesco A.G., Jayasekera S., O’Dea S., Robinson R.J. Структура для оценки общей массы твердых частиц и никотина, доставляемого пользователям электронных сигарет, на основе данных мониторинга окружающей среды. науч. Респ. 2019 г.;9:1–9. doi: 10.1038/s41598-019-44983-w. [Бесплатная статья PMC] [PubMed] [CrossRef] [Google Scholar]
9. Robinson R.J., Hensel E.C. Выход на основе поведения пользователей электронных сигарет с жидкостями различной крепости на основе рельефа окружающей среды. Вдох. Токсикол. 2019; 31: 484–491. doi: 10.1080/08958378.2020.1718804. [PubMed] [CrossRef] [Google Scholar]
10. Ким К.-Х. Подход к отслеживанию массовых изменений в качестве руководства по сбору образцов аэрозолей и паров, выделяемых при курении электронных сигарет. Анальный. Методы. 2016;8:2305–2311.
дои: 10.1039/C5AY03385C. [CrossRef] [Google Scholar]
11. Корзун Т., Лазурко М., Мунхенцва И., Барсанти К.С., Хуанг Ю., Дженсен Р.П., Эскобедо Дж.О., Луо В., Пейтон Д.Х., Стронгин Р.М. Скорость воздушного потока электронной сигареты модулирует профили токсичных веществ и может привести к повышенному потреблению растворителей. АСУ Омега. 2018;3:30–36. doi: 10.1021/acsomega.7b01521. [Бесплатная статья PMC] [PubMed] [CrossRef] [Google Scholar]
12. Робинсон Р., Хенсел Э., Аль-Олаян А., Ноннемакер Дж., Ли Ю. Влияние вкуса жидкости для электронных сигарет на топографию электронных сигарет и поведение потребления в 2-недельном исследовании переключения естественной среды. ПЛОС ОДИН. 2018;13:e0196640. doi: 10.1371/journal.pone.0196640. [Бесплатная статья PMC] [PubMed] [CrossRef] [Google Scholar]
13. Ценгель Ю., Гаджар А. Тепломассоперенос: основы и приложения. McGraw-Hill Высшее образование; Нью-Йорк, штат Нью-Йорк, США: 2014. [Google Scholar]
14. Типлер П.А.
, Моска Г. Физика для ученых и инженеров. В.Х. Фриман; Нью-Йорк, штат Нью-Йорк, США: 2003. [Google Scholar]
15. Венс М., Стейарт М. Проектирование и внедрение полностью интегрированных индуктивных преобразователей постоянного тока в стандартный КМОП. Springer Science & Business Media; Нью-Йорк, штат Нью-Йорк, США: 2011. [Google Scholar]
16. Вагенер Т.Л., Флойд Э.Л., Степанов И., Дрискилл Л.М., Франк С.Г., Мейер Э., Ливенс Э.Л., Тэкетт А.П., Молина Н., Кеймаду Л. Соответствовали ли горючие сигареты своим соперникам? Профили доставки никотина и воздействие вредных компонентов на пользователей электронных сигарет второго и третьего поколения. Тоб. Контроль. 2017;26:e23–e28. doi: 10.1136/tobaccocontrol-2016-053041. [Бесплатная статья PMC] [PubMed] [CrossRef] [Google Scholar]
17. Талих С., Салман Р., Караогланян Н., Эль-Хеллани А., Салиба Н., Айссенберг Т., Шихаде А. «Сок Монстры»: субомное парение и выброс токсичных летучих альдегидов. хим. Рез. Токсикол. 2017;30:1791–1793.
doi: 10.1021/acs.chemrestox.7b00212. [PubMed] [CrossRef] [Google Scholar]
18. Soulet S., Duquesne M., Toutain J., Pairaud C., Mercury M. Влияние режимов парения на эффективность электронных сигарет. Междунар. Дж. Окружающая среда. Рез. Здравоохранение. 2019;16:4753. doi: 10.3390/ijerph26234753. [Бесплатная статья PMC] [PubMed] [CrossRef] [Google Scholar]
19. McAdam K., Warrington A., Hughes A., Adams D., Margham J., Vas C., Davis P., Costigan S. , Proctor C. Использование социальных сетей для определения поведения вейперов: выводы и последствия для лабораторной оценки выбросов электронных сигарет. Регул. Токсикол. Фармакол. 2019;107:104423. doi: 10.1016/j.yrtph.2019.104423. [PubMed] [CrossRef] [Google Scholar]
20. Веб-сайт SMOK. [(по состоянию на 10 апреля 2020 г.)]; Доступно в Интернете: https://www.smoktech.com/
21. Веб-сайт Vaporasso, TARGET PM80. [(по состоянию на 24 апреля 2020 г.)]; Доступно в Интернете: https://www.vaporesso.com/vape-kits/target-pm80
22.
Веб-сайт Innokin, Z-BIIP. [(по состоянию на 24 апреля 2020 г.)]; Доступно онлайн: https://www.innokin.com/vaporizers/z-biip/
23. Чирилло С., Урена Дж.Ф., Ламберт Дж.Д., Виварелли Ф., Канистро Д., Паолини М., Кардения В., Родригес -Эстрада М.Т., Ричи Дж.П., Элиас Р.Дж. Влияние сопротивления нагревательной спирали электронной сигареты на выработку активных карбонилов, активных форм кислорода и индукцию цитотоксичности в клетках рака легких человека in vitro. Регул. Токсикол. Фармакол. RTP. 2019;109:104500. doi: 10.1016/j.yrtph.2019.104500. [Бесплатная статья PMC] [PubMed] [CrossRef] [Google Scholar]
24. Cirillo S., Vivarelli F., Turrini E., Fimognari C., Burattini S., Falcieri E., Rocchi M.B.L., Cardenia V., Родригес-Эстрада М.Т., Паолини М. Настраиваемая устойчивость к электронным сигаретам влияет на токсикологические результаты: дегенерация легких, воспаление и окислительный стресс, вызванные в модели крыс. Токсикол. науч. 2019;172:132–145. doi: 10.1093/toxsci/kfz176.
[PubMed] [CrossRef] [Академия Google]
25. Гиллман И.Г., Кистлер К.А., Стюарт Э.В., Паолантонио А.Р. Влияние различных уровней мощности на выход общей массы аэрозоля и образование альдегидов в аэрозолях электронных сигарет. Регул. Токсикол. фарм. 2016;75:58–65. doi: 10.1016/j.yrtph.2015.12.019. [PubMed] [CrossRef] [Google Scholar]
26. Chausse P., Naughton G., Dutheil F. Электронные сигареты. Грудь. 2015;148:e29–e30. doi: 10.1378/сундук.15-0497. [PubMed] [CrossRef] [Google Scholar]
27. Хилер М., Караогланян Н., Талих С., Мэлони С., Бреланд А., Шихаде А., Эйссенберг Т. Влияние сопротивления нагревательной спирали электронной сигареты и жидкости концентрация никотина при доставке никотина пользователем, частоте сердечных сокращений, субъективным эффектам, топографии затяжки и потреблению жидкости. Эксп. клин. Психофармак. 2019doi: 10.1037/pha0000337. [PMC free article] [PubMed] [CrossRef] [Google Scholar]
28. Sleiman M., Logue J.M., Montesinos V.N., Russell M.
L., Litter M.I., Gundel L.A., Destaillats H. Выбросы от электронных сигарет: основные параметры, влияющие на выделение вредных химических веществ. Окружающая среда. науч. Технол. 2016;50:9644–9651. doi: 10.1021/acs.est.6b01741. [PubMed] [CrossRef] [Google Scholar]
29. Ogunwale M.A., Li M., Ramakrishnam Raju M.V., Chen Y., Nantz M.H., Conklin D.J., Fu X.-A. Обнаружение альдегидов в аэрозолях электронных сигарет. АСУ Омега. 2017;2:1207–1214. doi: 10.1021/acsomega.6b00489. [Бесплатная статья PMC] [PubMed] [CrossRef] [Google Scholar]
30. Soulet S., Duquesne M., Toutain J., Pairaud C., Lalo H. Влияние диапазонов мощности катушки на потребление жидкости для электронных сигарет в устройства для вейпинга. Междунар. Дж. Окружающая среда. Рез. Здравоохранение. 2018;15:1853. doi: 10.3390/ijerph25091853. [Бесплатная статья PMC] [PubMed] [CrossRef] [Google Scholar]
31. Веб-сайт Coil Master. [(по состоянию на 24 апреля 2020 г.)]; Доступно онлайн: https://www.coil-master.net/product/coil-master-521-mini-v2
32.
Каллен К.А., Генцке А.С., Содей М.Д., Чанг Дж.Т., Аник Г.М., Ван Т.В., Кример М.Р., Джамал А., Амброуз Б.К., Кинг Б.А. Использование электронных сигарет среди молодежи в США, 2019 г. JAMA. 2019;322:2095–2103. doi: 10.1001/jama.2019.18387. [Бесплатная статья PMC] [PubMed] [CrossRef] [Google Scholar]
33. Тан А.С., Сонеджи С.С., Чой К., Моран М.Б. Распространенность использования устройств для вейпинга на основе капсул по брендам среди молодежи и молодых людей. Тоб. Контроль. 2019 г.: 10.1136/tobaccocontrol-2019-055064. [Бесплатная статья PMC] [PubMed] [CrossRef] [Google Scholar]
34. Кавулуру Р., Хан С., Хан Э.Дж. О популярности электронной сигареты JUUL в виде флешки. Тоб. Контроль. 2019;28:110–112. doi: 10.1136/tobaccocontrol-2018-054259. [Бесплатная статья PMC] [PubMed] [CrossRef] [Google Scholar]
35. Веб-сайт VUSE. [(по состоянию на 10 апреля 2020 г.)]; Доступно онлайн: https://vusevapor.com/alto-complete-kit
36. JUUL Webstie. [(по состоянию на 10 апреля 2020 г.
[1]
Поскольку он переменный, то и параметры электромагнитного поля во времени меняются, то есть оно тоже переменное;
1 Проверяем первичную обмотку мультиметром
Здесь инструкцию дать не сможем, все индивидуально и зависит от машины. Информацию, как извлечь катушку зажигания для проверки мультиметром ищите в документации.



