Принцип работы промышленного парогенератора — ЭКО-Гидропресс
Многие сферы современной жизни трудно себе представить без парогенераторов. Это оборудование обладает различной паропроизводительностью. Его назначение – производство насыщенного пара, который имеет рабочую температуру до 160оС. Подбирать агрегаты нужно с учетом того, в какой сфере они будут использоваться, и какой объем работы ими должен выполняться.
Содержание:
Конструктивные особенности
Промышленный парогенератор состоит из металлического бойлера. Его герметичность обеспечивается с помощью пробки. Нагревательный прибор внутри устройства доводит воду до кипения, которая затем переходит в состояние пара. Его температура достигает 160оС и выше. Все функциональные модули оборудования располагаются на каркасе. Они представлены несколькими компонентами:
- котлом парогенератора – это резервуар, в котором находится вода. Контролировать уровень жидкости позволяют специальные датчики;
- электронным оборудованием – это различные приборы, реле, выключатели и датчики, без которых устройство не смогло бы функционировать стабильно;
- датчиками давления – их задача состоит в удержании под контролем давления в самом оборудовании.
Промышленные парогенераторы различаются принципами работы, так как они имеют отличия в составе. Так, основным компонентом нагревания в них может быть ТЭН, электрод или индукционный элемент.
Особенности нагревания
Самым простым способом нагревания выступает нагрев с помощью ТЭНов. Они имеют разную мощность. В пользу такого решения говорит стойкость к растворению в воде и минимальный риск вероятности загрязнений. Но на поверхности самого ТЭНа появиться накипь, что со временем, приведет к значительному уменьшению теплоотдачи и перегоранию.
Электродный нагрев воды предполагает, что через воду пропускается ток. За счет этого происходит выделение тепла, которое превращает воду в водяной пар. Считается, что это не самый безопасный способ нагревания. Но здесь также остаются проблемы с накипью и перегоранием, так же ,прибавляются затраты на приобретение соли, которая используется для увеличения электропроводности.
Индукционные парогенераторы пользуются популярностью благодаря тому, что нагрев выполняется на основе высокочастотного магнитного излучения и высоких токов. Плюсами такого решения является получение идеально чистого пара, но само оборудование стоит недешево. В любом случае, применение оборудования – наиболее экономичное решение. Сниженные затраты достигаются низким потреблением электроэнергии (2-3 раза) для выработки одного кг.пара и рациональным использованием устройств.
Преимущества промышленных генераторов
Данный вид широко применяется в технологических операциях различных производств. Производство бетона и других строительных материалов, производство и стерилизация пищевых продуктов, деревообработка, нефтехимия, медецина – все эти отрасли требуют обработки с помощью водяного пара. Все модели различаются техническими характеристиками, принципом действия, источником энергии.

Парогенератор промышленный электрический купить целесообразно по нескольким причинам:
- высокая маневренность – само оборудование отличается компактными размерами, при этом все процессы автоматические. Если вдруг оно отключается, то потребление пара сразу прекращается;
- безопасность эксплуатации – устройства отличаются высоким уровнем безопасности, несмотря на то, что способны производить пар высокой температуры под давлением;
- эффективность – парогенераторы имеют высокий показатель КПД, работают автоматически, при этом обладают способностью применения при переменных нагрузках;
- экономичность – самыми экономичными считаются индукционные устройства, потребляющие энергии в 2-3 раза меньше по сравнению с оборудованием с нагревом ТЭНом или электродом. Газовые и дизельные парогенераторы тоже затратное оборудование по содержанию, обслуживанию и эксплуатации. Здесь экономический эффект индукционных парогенераторов чуть меньше 1.4 раза, но и нет этих проблем с содержанием.
Промышленные парогенераторы – это безопасное и надежное оборудование, которое способно проработать при грамотном обслуживании порядка 20 лет. Чтобы запустить его в работу, требуется всего 5-10 минут. Достигается такая оперативность за счет системы быстрого запуска.
Об особенностях выбора

На современном рынке представлено многообразие оборудования, которое широко применяется в разных сферах промышленности. Все они различаются функциональными возможностями, основными характеристиками, дизайном и уровнем сборки. При выборе промышленных парогенераторов стоит исходить из следующих параметров:
типа парогенератора – электродные отличаются удобством управления и использования, но потребляют много энергии. Автономные модели хороши для применения в разных условиях, а ТЭНовые устройства можно использовать даже в небольших производствах;- функциональных возможностей – они напрямую влияют на то, насколько удобным и надежным в эксплуатации будет оборудование. Кроме того, индукционные парогенераторы имеют систему защиты от накипи, а также системы, контролирующие уровень воды или температуры. Все эти параметры направлены на то, чтобы сделать использование оборудования более удобным и комфортным;
- производительности – ее можно оценить по показателям производства пара. Производительность оборудования измеряется в килограммах пара, который вырабатывается в течение часа. Имеет значение и давление пара, которое образуется на выходе из котлов.
Благодаря всем этим параметрам, данные устройства широко применяются в переработке разной продукции – пищевой, сельскохозяйственной. Не обойтись без парогенераторов и при обработке и стерилизации таких товаров, как автоцистерны, вторичные полимеры.
Особенности электрических устройств
Для крупных производств целесообразно парогенератор промышленный электрический купить. Среди его отличительных особенностей можно выделить:
- компактные размеры, благодаря чему оборудование занимает совсем немного места;
- минимум затрат на содержание;
- возможность монтажа без получения дополнительных разрешений и согласования процесса с вышестоящими инстанциями;
- отсутствие необходимости в специальной подготовке воды.
Электрические парогенераторы вырабатывают объемный насыщенный водяной пар, температура которого может варьироваться в пределах 130-160°С при давлении выше атмосферного. Мощность моделей можно регулировать, за счет чего оборудование используется в различных сферах. Среди технических характеристик электрических индукционных моделей можно отметить:
- паропроизводительность – от 50 до 1000кг.пара/час при давлении до 6 кг/см
2 - регулируемая мощность – 0-100% при рабочем давлении пара до 6 кг/см2.
Электрические парогенераторы работают не на основе горючих материалов, поэтому риск возникновения пожара или взрыва исключен. Каждая модель оснащается цифровым блоком, который выполняет несколько функций:
- устанавливает и поддерживает мощность на заданном уровне;
- поддерживает заданные параметры давления и температуры;
- обеспечивает плавность управления производительностью;
- защищает оборудование от скачков напряжения, автоматически срабатывает на работу в нормальном режиме при наличии перепадов мощности.
Специальный микропроцессорный блок управления с обратной связью отвечает за поддержку температурного режима в определенном положении. Работает по заложенной программе с возможностью удаленного доступа.
Как работает электрический парогенератор
За функционирование электрических устройств отвечают блок управления с сенсорным монитором. На него выводятся все необходимые параметры . Все оборудование располагается на каркасе изготовленного из прокатного профиля. На него крепятся главные сборочные компоненты парогенератора. Котел отвечает за выработку пара и представляет собой сварную конструкцию. Для защиты от внешних факторов он покрывается кожухом.
Принцип работы следующий: на индуктор подается необходимый объем воды, происходит мгновенное закипание этого объема из за высокой температуры индуктора. Полученный пар подается в сепаратор, где удаляется лишняя влага ( влажность пара регулируется) и подается в нагрузку. От количества индукторов зависит количество вырабатываемого пара. В пользу выбора такого оборудования говорят такие факторы, как отсутствие необходимости в получении разрешительной документации, отсутствие воздействия на окружающую среду, модульная конструкция, благодаря которой можно настраивать мощность под конкретные требования пользователя.
Приобрести качественное и надежное паровое оборудование можно в компании Торговый Дом «ЭКО-Гидропресс». Ее специалисты занимаются поставкой, монтажом и запуском парогенераторов индукционного типа действия, оказывают гарантийный и послегарантийный сервис. При необходимости можно установить дополнительные модули для получения нужной мощности оборудования.
tdeko.com
Общее описание парогенераторов
Что такое промышленный парогенератор?
Что такое парогенератор
Парогенератор — это специальный аппарат, который предназначен для производства водяного пара с давлением выше атмосферного. Как правило, выработка водяного пара в аппарате происходит за счет нагрева рабочей среды (например, воды), электрическими нагревательными элементами (электродами, ТЭНами, ВЧ излучением и пр.), хотя существуют и другие типы аналогичных устройств. В их числе можно назвать парогенераторы, в которых пар получают за счёт тепла сжигаемого топлива: газа, мазута, дизельного и комбинированного топлива, а так же узкоспециальные аппараты, служащие для получения вторичного пара, поступающего в турбину атомных электростанций. Поскольку атомные станции в наши дни входит в число общедоступных производств и не является объектом частного бизнеса, то в данной статье останавливаться на сверхсложных «атомных» парогенераторах для них мы не будем, а остальные рассмотрим самым подробным образом.
Несколько слов в пользу парогенераторов разных типов
Самыми удобными и эффективными на сегодняшний день для различных видов производств считаются промышленные парогенераторы с электронагревателями – компактные, достаточно мощные и производительные. Относительно небольшой объем воды, необходимый для работы среднестатистического электрического парогенератора, позволяет сократить до минимальных значений время ее нагрева и практически полностью исключить потери энергии при остановке аппарата. Вместе с тем, при больших колебаниях в паропотреблении, выгоднее использовать корпусные парогенераторы на жидком или газообразном топливе с большим водным объемом. Но самое главное их преимущество заключается в том, что топливные генераторы автономны и способны работать не только в промышленных помещениях, но и в условиях улицы, где нет энергосети.
Устройство парогенераторов
Конструктивно промышленный парогенератор достаточно сложен, поскольку состоит из целого ряда механических и электронных компонентов, деталей и устройств. Вместе с тем, существует большое разнообразие парогенераторов от разных производителей и для разных задач, каждый из которых конструктивно отличен от другого, но основные части в них примерно одинаковы. Принципиальными составными частями прямоточного (когда вода подается из магистрали) парогенератора являются: каркас, котел (внутренняя часть), электронное оборудование. Парогенераторы, которые предназначены для использования вне пределов досягаемости магистральных водопроводов, дополнительно оснащаются специальным электронасосом для подачи воды.
Каркас парогенератора является основой, на которой размещены все основные функциональные модули. Котел электрическогопарогенератора – это резервуар для воды, в верхней части которого присутствует отделенное пространство защищенное крышкой, крепящейся к фланцу, в котором находятся электрические соединения электродов или ТЭНов. Сами нагревательные элементы расположены внутри котла. Котел устанавливается на опорных ножках. В газовых и жидкотопливных парогенераторах, основой конструкции является стальной свитый кольцами парообразующий змеевик, который находится внутри топочного пространства котла установленного на опорных ногах. Стенки котла изнутри изолированы утеплителем. В топке находится горелка (для газа) или форсунка (для жидкого топлива). Вода в змеевик поступает из специального бака, куда периодически закачивается насосом.
В зависимости от конструкции и назначения, промышленный парогенератор может быть оснащен следующим измерительным оборудованием: датчики уровня жидкости и давления, релейные и автоматические выключатели, различные вентили, амперметры, сигнальные лампы и многое другое. Схема парогенератора может предусматривать наличие предохранительного клапана, который открывается при выходе из строя реле давления. Все вышеперечисленное необходимо для нормального функционирования и контроля над работой парогенератора, в тех или иных условиях.
Принцип работы
Электрические парогенераторы
Вода из магистрального водопровода через вентиль подается в котел парогенератора, наполняя его до тех пор пока уровень воды не покроет определенную часть установленных в котле электронагревательных приборов – электродов или ТЭНов. После этого через воду начинает проходить ток (если нагрев осуществляется электродами) или вода нагревается ТЭНами. Это вызывает закипание и превращение соприкасаемой с нагревателями воды в пар. За уровнем воды в парогенераторе следят датчики наверху и внизу котла. При достижении водой высокого уровня, подача воды прекращается — после сигнала верхнего датчика закрывается впускной клапан. В процессе испарения уровень воды падает, а когда достигает минимально допустимого уровня, срабатывает нижний датчик, клапан открывается, и вода вновь начинает поступать в котел. Получаемый влажный пар отводится из парогенератора через специальный отвод с вентилем.
Газовые и жидкотопливные парогенераторы
В парогенераторах работающих на газе или жидком топливе (мазут, дизельное топливо и т.д.), для нагрева воды используется одна или несколько горелок или форсунок, расположенных в камере сгорания. Стенки камеры сгорания образованы кольцами змеевика, однако существуют конструкции, когда змеевик может быть расположен и в верхней части парогенератора, а горелка или форсунка внизу, хотя принцип нагрева воды и получения пара у них один и тот же. При прохождении воды по спиральной трубе змеевика, она нагревается горелкой и превращается в пар. Если потребителю необходим сухой пар, то, на его выходе из змеевика устанавливают дополнительно сепаратор, где происходит отделение от пара остатков влаги. Таким образом, сухой пар из сепаратора поступает в эксплуатацию, а вода проходит через конденсатоотводчик назад, в бак для питательной воды. Если уровень влажности пара не критичен для потребителя, то он идет напрямую из змеевика в эксплуатацию.
Общие принципы работы парогенераторов
Давление пара внутри котла парогенераторов контролируется при помощи реле давления. Например, если электрическийпромышленный парогенератор по своим параметрам допускает максимальное давление пара 3,3 кг/см2, то при достижении этого значения, реле давления размыкает электрическую цепь и нагревательные элементы котла отключаются от сети. В этот момент нагрев прекращается, но вода продолжает превращаться в пар неостывшими электродами. Как только давление пара внутри котла начинает падать, реле давления вновь «включает» электроды, и нагрев воды продолжается. В топливных парогенераторахрегулированием давления пара и объемом воды занимаются так называемые прессостаты (для агрегатов с несколькими горелками) или регуляторы мощности (для одинарных горелок). Эти устройства повышают или понижают мощность насоса в соответствии с реальным расходом пара. Визуальное слежение за давлением пара в котле осуществляется через наружный манометр.
Разновидности парогенераторов
Электрические
Главным различием устройств данного «семейства» является способ превращения электрической энергии в тепловую энергию, т.е. в пар. а) Самый распространенный способ – это получение пара с помощью ТЭНов различной мощности. Они просты конструктивно, недороги в производстве, удобны в эксплуатации, и их легко заменить при необходимости. б) Парогенераторы электродного типа основываются на электропроводности воды. Суть работы таких парогенераторовзаключается в том, что на электроды, погруженные в воду, подается напряжение, за счет чего через воду начинает проходить электрический ток. Поскольку вода является хорошим проводником, то при прохождении через нее тока начинает выделяться Джоулево тепло, под воздействием которого вода превращается в пар.в) Еще один способ нагрева воды в парогенераторе подразумевает использование ВЧ излучения, или так называемый индукционный нагрев, по принципу действия схожий с работой микроволновой печи. Однако, поскольку ВЧ излучение требует особых мер изоляции излучения от окружающих, этот метод в промышленных парогенераторах применяется очень редко.
Газовые и жидкотопливные парогенераторы
Промышленные парогенераторы прямого сгорания работают на газе, дизельном топливе, мазуте и т.д. Парообразователь такогопарогенератора состоит из одной непрерывной спиралеобразной трубы (змеевика), скрученной таким образом, что представляет собой камеру сгорания, внутри которой находится нагревательный элемент – горелка или форсунка. Автономность парогенераторовэтого типа позволяет устанавливать их внутри компактных контейнерных котельных.
Существуют парогенераторы закрытого и открытого типа. В первом случае, парогенератор предназначен для выработки пара в закрытых системах, предполагающих возврат конденсата обратно в парогенератор для повторного превращения в пар. Во втором случае, парогенератор используют в открытых системах, где конденсат в парогенератор не возвращается.
Где используются
Главным образом промышленный парогенератор можно увидеть на тех производствах, где пар принимает непосредственное участие в технологическом процессе. В частности, парогенератор необходим для таких процессов как: формование, тиснение, сушка или увлажнение, приготовление пищи, уборка и обезжиривание, стерилизация, вулканизация, отопление и т.д. Из перечисленного становится очевидным, что парогенераторы жизненно необходимы в очень большом диапазоне человеческой деятельности, включая почти все отрасли промышленности и коммунальную сферу. В пищевой отрасли парогенератор незаменим при варке колбасных изделий и размораживании мяса, для термообработки консервов и их вакуумной укупорке, для расстойки теста, производства сгущенного молока, многих видов кондитерских, кисломолочных изделий и т.п.
В строительстве промышленный парогенератор применяют для пропаривания бетона, удаления снега и льда с конструкций и арматуры в зимний период. В сельском хозяйстве для запаривания кормов для животных, удаления пуха и пера с забитой птицы, приготовления субстрата для выращивания грибов. В табачной промышленности парогенераторы необходимы для поддержания нужного уровня влажности в производственных помещениях, в деревообрабатывающей промышленности – для сушки пиломатериалов, в легкой – для придания формы швейным трикотажным изделиям в процессе глажки. Медики используют пар для стерилизации инструментов, а виноделы для переработки винограда и фруктов. И это только сотая часть, где парогенератор можно и нужно использовать, дабы добиться максимального успеха в бизнесе.
Интересная информация от партнёров и просто полезные ресурсы:
www.sa3.ru
Электрические электродные парогенераторы ПЭЭ — описание, особенности и преимущества, технические характеристики
Электрические электродные парогенераторы ПЭЭ
производительность — 15-500 кг/час | рабочее давление до 16 атм | полностью автоматизированы
Электрические электродные парогенераторы ПЭЭ — промышленные аппараты, в которых в качестве нагревательного элемента применяются электроды. Отличительной особенностью электродных паровых агрегатов является простота конструкции и неперегораемость электродов.
![]() |
| Принцип работы электродного парогенератора основан на электропроводности воды в испарительном цилиндре. Упаривание воды повышает электропроводность воды, а следовательно, возрастает и ток. Электродные парогенераторы оборудованы системами продувки котла от избыточной электропроводности (солей). Важной особенностью электродного нагрева является то, что температура поверхности электрода такая же, как и у воды в котле. Это существенно снижает скорость отложения солей жесткости на поверхности электродов и повышает срок службы парогенератора. |
Преимущества электродных парогенераторов ПЭЭ
- Все режимы работы полностью автоматизированы (автоматическое отключение/включение парогенератора при превышении верхнего/нижнего порога значения давления и превышения тока, автоматическое поддержание заданной мощности;
- Наличие дополнительных опций, необходимых для автоматизация технологических процессов потребителя + внешнее управление оборудованием;
- Быстрый выход на рабочий режим — не более 6 минут;
- Надежность парогенератора (сдвоенная защита: от превышения давления и защита насоса с помощью демпфирующей системы от гидроудара). Работа котла рассчитана на более высокие нагрузки, чем максимально указанные;
- Плавный запуск оборудования с последующим увеличением мощности позволяет избежать перегрузок и скачков напряжения в сети;
- Спец. керамические изоляторы для электрических проводов предотвращают их термоусадку, что значительно продлевает им жизнь;
- Для монтажа электродного оборудования требуется только подключение к электросетям, паропроводу и водопроводу;
- Неприхотливость в обслуживании и ремонте (все необходимые запчасти можно приобрести).
- Широкий диапазон рабочего давления: парогенераторы высокого давления (на 10 или 16 атм), среднего давления (на 5,5 атм), пароиспарители (до 1 атм).
Каталог парогенераторов ПЭЭ
| Модель | Производительность, кг. пара/час | Потребляемая мощность, кВт | Рабочее давление, МПа ( кг/см²) | Объем котла, л | Цена, руб |
парогенераторы без регулировки мощности | |||||
| ПЭЭ-15 | 15 | 12 | 0,1 (1) 0,55 (5,5) 1,0 (10) 1,6 (16) | 25 | от 63 000 |
| ПЭЭ-30 | 30 | 24 | от 73 000 | ||
| ПЭЭ-50 | 50 | 35 | от 82 000 | ||
| ПЭЭ-100 | 100 | 75 | от 95 000 | ||
| ПЭЭ-150 | 150 | 110 | от 108 000 | ||
| ПЭЭ-200 | 200 | 150 | от 129 000 | ||
| ПЭЭ-250 | 250 | 185 | от 131 000 | ||
| ПЭЭ-15М | 15 | 12 | 0,55 (5,5) 1,0 (10) | 11 | от 62 000 |
| ПЭЭ-30М | 30 | 24 | от 74 000 | ||
| ПЭЭ-15АМ | 15 | 12 | от 77 000 | ||
| ПЭЭ-30АМ | 30 | 24 | от 86 000 | ||
парогенераторы мобильные для строительных площадок | |||||
Модель | Производительность, кг. пара/час | Потребляемая мощность, кВт | Раб. давление, МПа (кг/см²) | Объем бака для воды/котла, л | Цена, руб |
| ПЭЭ-15УШ | 15 | 12 | 0,55 (5,5) 1,0 (10) | 30/25 | от 140 000 |
| ПЭЭ-30УШ | 30 | 24 | 50/25 | от 149 000 | |
| ПЭЭ-50УШ | 50 | 35 | 75/25 | от 158 000 | |
| ПЭЭ-100УШ | 100 | 75 | 150/25 | от 170 000 | |
| ПЭЭ-150УШ | 150 | 110 | 200/25 | от 188 000 | |
| ПЭЭ-250УШ | 250 | 185 | 250/25 | от 201 000 | |
Как мы работаем с клиентами
- Время — самый важный ресурс, поэтому мы ценим ваше время:
Отвечаем на запрос по электронной почте в течение 10 минут;
Отгружаем продукцию со склада в течение 1 рабочего дня после оплаты. - Организуем доставку во все города России и страны ТС по оптимальным ценам:
Мы знаем тарифы и реальные сроки доставки транспортных компаний;
Подберем оптимальный вариант доставки по цене/срочности. - Предоставляем полный комплект закрывающих документов, сертификаты, гарантийные талоны.
Купить электродный парогенератор
Для покупки парогенератора свяжитесь с нами удобным для Вас способом:
Тел. в Москве: +7(499)112-45-65
Тел. в Новосибирске: +7(383)209-99-75
Email: [email protected]
Способы применения электродных парогенераторов ПЭЭ
Парогенераторы электродные ПЭЭ широко используются для производства насыщенного технологического пара в пищевой промышленности, нефтедобыче, на стройплощадках, в муниципальном хозяйстве, сельском хозяйстве, для отпаривания, очистки, дезинфекции. Вот лишь некоторые варианты их применения:
- Гидротермическая обработка продуктов с целью улучшения их технических и пищевых качеств;
- Санитарно-гигиеническая обработка тары и оборудования линий производства различных продуктов;
- Пропаривание и сушка древесины, фанеры, картона;
- Пропаривание железобетонных изделий;
- Пропаривание почвы в теплицах и парниках, для запаривания кормов в животноводстве;
- Отопление и разогрев застывших вязких жидкостей и сыпучих материалов;
- Нагрев и барбатирование жидкостей;
- Подогрев гальванических ванн;
- Очистка поверхностей перед покраской;
- Банно-прачечные предприятия и т.д.
Устройство и принцип работы парогенератора ПЭЭ
![]() | 1. Каркас 10. Электромагнитный клапан |
![]() | 13. Выключатель 14. Электрошкаф 15. Сигнальная лампа 16. Амперметр 17. Манометр 18. Лампы верхнего, среднего и нижнего уровня воды |
Парогенератор включает в себя следующие основные составные части: остов, котел, электрооборудование, электронасос. Остов выполнен из прокатного профиля, на нем закреплены основные сборочные единицы парогенератора. Котел предназначен для выработки пара и представляет собой сварную конструкцию, на фланце которой закреплены три электрода.
Антиэлектрод 4, состоящий из стальной обечайки и дна, прикреплен к фланцу 2 шпильками. Котел установлен на опоре 6. Стенки котла покрыты минеральной ватой 8 и снаружи кожухом 7. Фланец, с размещенными на нем электрическими соединениями, защищен крышкой 1. Котел имеет кассету 5 с датчиками уровня воды, показывающими нижний, средний и верхний уровни воды.
Зависимость производительности парогенератора ПЭЭ от силы тока
![]() | 1 — 15, 30 кг пара/час |
Паровая схема парогенератора ПЭЭ. Описание паровой части
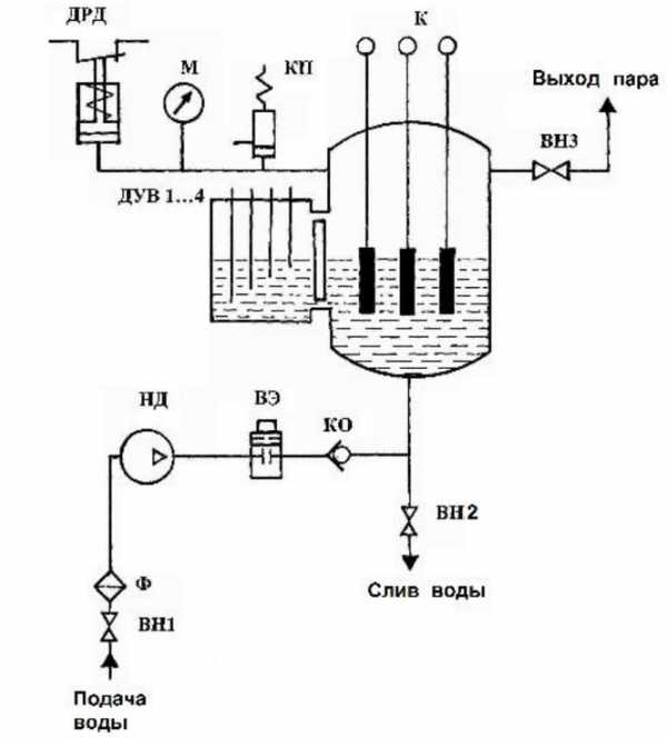
![]() | Ф — фильтр НД — электронасос ВН1…ВН3 — вентили ВЭ — электромагнитный клапан К — котел ДРД — датчик реле давления М — манометр КО — клапан обратный КП — клапан предохранительный ДУВ 1…4 — датчики уровня воды |
Вода из магистрали через вентиль ВН1, фильтр Ф электронасосом НД подается в котел К через электроуправляемый КЭ и обратный КО клапана. После того, как уровень воды достигает электродов и антиэлектродов, начинается прохождение тока через воду. Вода нагревается и испаряется. Повышение уровня воды вызывает увеличение тока, проходящего через нее. При достижении водой верхнего уровня датчик ДУВ4 отключает электроуправляемый клапан КЭ и электронасос НД. Наполнение котла водой прекращается. При испарении воды и падении ее уровня в котле нижний датчик ДУВ1 включает электроуправляемый клапан КЭ и электронасос НД. Котел вновь наполняется водой. Пар из котла отводится через вентиль ВН3.
Давление в котле регулируется с помощью датчика реле давления РД. При достижении давления пара значения настройки датчика реле давления 5,5 кг/см2 электроды котла отключаются от электрической сети. Нагрев прекращается. При снижении давления пара до величины 3,5 кг/см2 датчик реле давления РД возобновляет нагрев. Давление пара в котле показывает манометр М.
Схемой парогенератора предусмотрена установка предохранительного клапана КП, который открывается в том случае, если выйдет из строя реле давления. Через этот клапан происходит выброс пара в поддон парогенератора. Предохранительный клапан открывается если давление пара достигнет 6,5 кг/см2. Вентиль ВН2 предназначен для слива воды из котла и для его продувки.
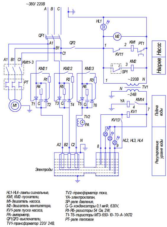
Электрическая схема парогенератора ПЭЭ. Описание электрической части
управление тока нагрева пускателем
| управление тока нагрева тиристорными модулями
|
Электрооборудование парогенератора состоит из электронасоса, автоматического выключателя, сигнальных ламп, амперметра, датчика-реле давления, электроуправляемого клапана и панели, с расположенной на ней электроаппаратурой.
При включении выключателя QF1 напряжение подается на цепи управления и силовые цепи, о чем сигнализирует лампочка HL1. Включается пускатель KM2, осуществляя контактами подачу напряжения на электроды. При отсутствии воды в котле или недостаточном ее уровне реле KV1 выключено, включен пускатель КМ1, осуществляя подачу напряжения на электроуправляемый клапан YA и двигатель M электронасоса подачи воды в котел.
При повышении уровня воды в котле ток через электроды увеличивается, последовательно замыкаются на корпус через воду электроды датчиков нижнего 9 и верхнего 8 уровня. Реле KV1 включается на самопитание контактом KV1:3, отключаются пускатель КМ1 и клапан YA контактами KV1:1 и KV1:4. Подача воды прекращается. Нагрев воды продолжается до достижения максимального давления пара в котле, согласно установке датчика-реле давления SP 5,5 кг/см2 (0,55 МПа), после чего контактом SP1 отключается пускатель KM2, электроды обесточиваются.
При снижении давления пара до величины 3,5 кг/см2 (0,35 МПа), определяемой установкой дифференциа-ла реле давления в 2 кг/см2 (0,2 МПа), его контакт SP1 замыкается, вновь включается пускатель KM2 возобновляется нагрев. Снижение уровня воды вызывает последовательный разрыв цепи электродов верхнего и нижнего датчиков уровня. Реле KV1 отключается, вновь включаются пускатель KM1, клапан YA, двигатель M, тем самым осуществляя регулирование уровня воды. Защита от коротких замыканий и перегрузок осуществляется автоматическими выключателями QF1, QF2 и тепловым реле РТ.
Схема подключения парогенератора ПЭЭ. Присоединительные размеры

Монтаж парогенераторов ПЭЭ
- Место установки парогенератора должно быть обеспечено электроэнергией, водопроводом и дренажной системой (см. рис. выше).
- Расконсервируйте парогенератор, удалите смазку с поверхностей, контактирующих с болтами заземления. Расконсервирование производить путем удаления консервационной смазки моющим препаратом МП 52 ТУ 34-228-76 или другим подобным средством, обеспечивающим удаление смазки, с последующей тщательной протиркой ветошью.
- Установите парогенератор на рабочем месте, на регулируемые ножки которые прилагаются в комплекте к парогенератору. Крепление парогенератора к полу не требуется.
- Произведите заземление парогенератора согласно ПУЭ и ПТЭ.
- Перед подключением парогенератора к электрической сети проверьте соответствие цехового напряжения и мощности сети напряжению и мощности электрооборудо- вания,установленного на парогенераторе. Проверьте надежность подсоединения проводов к электроаппаратам.
- Рекомендуемое сечение кабеля по меди – см. табл. ниже.
Модель парогенератора Сечение жилы кабеля, мм² ПЭЭ-15 10 ПЭЭ-30
10 ПЭЭ-50 16 ПЭЭ-100 70 ПЭЭ-150 95 ПЭЭ-200 120 ПЭЭ-250 120 - Подсоедините парогенератор к электрической, водопроводной линиям, потребителю пара, а также к дренажной системе, проверьте все соединения пароводопровода.
xn—-7sbalka9cffcjdfc2a4pa.xn--p1ai
Типы электрических парогенераторов электродных и теновых, преимущества и недостатки
Электрические парогенераторы по принципу действия делятся на два типа: «Электродные парогенераторы» и с трубчатым нагревательным элементом «ТЭНовые парогенераторы» .(все данные получены на основе собственного опыта работы с такими установками)
Парогенератор промышленный электродный.
Принцип работы парогенератора электродного основан на таком свойстве воды, как проводимость. Между двумя электродами подается электрический ток, за счет явления проводимости, движение молекул воды ускоряется вода закипает и образуется пар, чем выше проводимость воды тем быстрее движение ее молекул.
Недостатки парогенератора промышленного электродного:
При повышении давления в котле расстояние между молекулами воды сокращается, соответственно увеличивается проводимость.
На деле выглядит так: при значении давления 0.5 бар ток на электродах составлял 100 ампер а уже при наборе давления 4,0 бар ток составлял 180-200 ампер, разница 100 ампер! вычислить реальную нагрузку на сеть, можно было только при удержании котла на определенном давлении что тоже было крайне затруднительно, да и то примерно.
ИТОГ- все время меняется нагрузка на сеть и нестабильный выход пара.
Поскольку вода выкипает меняется уровень в котле, электроды оголяются, меняется их рабочая площадь соответственно меняется проводимость, выглядело так: если при полном котле ток составлял 200 ампер, то при минимальном значении уровня падал до 100-120 ампер, в сочетании с пунктом 1 затруднения возникали еще большие, устранить более-менее такой недостаток получалось только сокращая разницу, между максимальным и минимальным уровнем настройки, но все равно работа парогенератора оставалась нестабильной.
Самый существенный недостаток парогенератора промышленного электродного заключается в следующем: вода поступает в котел, там превращается в пар, пар выходит а соль содержащаяся в воде остается в котле, в результате, нарастает проводимость воды и чем больше парогенератор работает тем больше растет в нем проводимость, по нашему опыту получалось так: при заполнении котла чистой водопроводной водой ток составлял 50 ампер, через 2 часа работы ток поднимался до 100-120 ампер, через шесть часов ток уже составлял 250-270 ампер, прибавьте к этому еще пункты 1 и 2 одновременно, а ведь парогенератор с производительностью 150 кг/пара в час изначально требует тока в пределе 200 ампер, чего добиваются вводом в котел электролита, то есть нарастание проводимости начинается еще раньше, частичным решением проблемы была остановка работы и промывка котла чистой водой, а потом опять начинался процесс введения электролита, в среднем это занимало 30-40 мин на каждые 5-6 часов работы (1-1,5 часа из каждой 8-ми часовой рабочей смены!). Некоторые производители пытаются решить проблему таким способом: площадь электродов настраивается на чистую водопроводную воду и в момент работы котла постоянно идет долив и удаление воды из котла, по сути котел постоянно промывается, а это перерасход воды.
Данные парогенераторы в процессе работы под верхним фланцем котла образуют водородный газ, который необходимо периодически удалять. Автоматика по контролю за этим процессом невозможна, поэтому необходимо опираться на обслуживающий персонал, а это проблема.
Наши выводы: парогенераторы электродного типа требуют к себе постоянного внимания, нестабильны в работе, требуют частого утомительного проведения регламентных работ, связанных с нарастанием проводимости, затруднительный расчет реальной производительности в следствии постоянных колебаний нагрузки(на деле посчитать производительность можно было либо по замерам расхода воды но только в некоторых случаях, либо поставив отдельный счетчик на парогенератор суммировать показания за какой-либо промежуток времени и отсюда пересчитав теоретические, ватты на кг/пара, узнать реальную производительность, это если есть время заниматься этим.) Мы также считаем что использование электродного принципа нагрева воды, возможно только в замкнутых системах отопления, где нет прироста солей и проводимость теплоносителя одинакова особенно когда используются стойкие к коррозии материалы
( металлопластиковые трубы , аллюминивые радиаторы, нержавеющие стали и т.д.), это в принципе с успехом и делается многими производителями.
Преимущества: К преимуществам электродных парогенераторов можно отнести следующее: относительную простоту изготовления и более низкую по сравнению с ТЭНовыми себестоимость, заключается это в том, что электрод не может сгореть при оголении, соответственно не требуется установка защитных устройств как в случае с ТЭН предохраняющих его от сгорания, но это весьма спорный вопрос который мы рассмотрим ниже.
Недостатки: Первым по общему мнению недостатком является то что, ТЭН из-за оголения может сгореть, стоят ТЭН дороже чем электрод, и поэтому все это ненадежно. Второй недостаток — образование накипи на ТЭН, вследствие чего ТЭН перегревается и сгорает. Третий недостаток- более высокая стоимость ТЭНового парогенератора по сравнению с электродным. На самом деле это не так.
Начнем с оголения ТЭН вследствие падения уровня воды, это по нашему опыту не проблема вообще, установка электронной кондуктометрической системы контроля уровня полностью решает этот вопрос, мы провели сотни испытаний этой системы и не разу не было отказов, единственным условием надежности этой системы является проведение один раз в шесть месяцев, регламента по проверке состояния датчиков, что не трудно делать даже каждый день, вся операция занимает не более 5 мин, плюс чистота их обеспечивается уникальной системой подготовки воды, в дополнение, на наших ТЭНах стоит датчик на перегрев, в случае превышения температуры он все равно отключит питание.
Накипь существует двух видов: первичная где присутствует активный кальций и магний самая опасная, она и прилипает к поверхности нагревателя создавая слой плохо проводящий тепло и вторичная где кальций связан с другими элементами, накипь уже существует в виде порошка белого цвета, это можно увидеть в электрическом чайнике то что налипло на стенки нагревателя- первичная накипь, а мелкие хлопья плавающие в воде -вторичная, вторичная накипь если ее не удалять тоже в конце концов налипает на стенки, но если ее своевременно удалять, вопрос решается.
Ресурс: бытует мнение что ресурс электродов выше чем ресурс ТЭН, по нашему опыту получились другие данные, нержавеющие электроды диаметром 40мм на парогенераторе производительностью 150кг/ пара в час, при постоянной эксплуатации, истончались примерно через 7-8 месяцев, нужно пояснить что истончение происходит вследствие гальванического эффекта, когда частички металла под воздействием электрического тока отделяются от основного тела, ресурс составил примерно 2800 часов, также выявился еще один минус, по мере истончения электрода уменьшалась его рабочая площадь. По данным производителя ТЭН, ресурс работы одного ТЭН в неподготовленной, чистой водопроводной воде составил не менее 3000 часов, а в подготовленной магнитной системой, увеличится по нашим подсчетам еще на 3000 часов.
Цена: блок электродов на парогенераторе с комплектом уплотняющих элементов ничуть не дешевле комплекта ТЭНов.
Преимущества:
Нет никаких колебаний по нагрузке на сеть и как следствие ровная характеристика по выходу пара, мы добивались практически идеального выхода пара при самых различных режимах давления в котле, по этой же причине температура и насыщенность пара имеют стабильную характеристику, для некоторых производств эти параметры имеют первостепенное значение.
На выходе химически чистый пар.
Не образуется накипь на стенках котла и ТЭНах.
Не требует к себе постоянного внимания во время работы.
Не имеет никакого значительного выхода отработанной воды.
Не требуется отдельной станции подготовки воды.(около 1000 у.е.)
Обладают высокой степенью защиты и как следствие высокую безопасность.
Не требует проведения сложного и утомительного регламента по обслуживанию и применению химических реактивов, вследствие чего не загрязняется окружающая среда.
ИТОГ:
Опыт производства электродных котлов одновременно с ТЭНовыми более 3-х лет. Имеем большой опыт разработки электродных котлов, отзывы по их эксплуатации.
Обратная связь с Заказчиками заставила нас отказаться от их производства электродных парогенераторов, так как работа нашей фирмы – производителя оборудования, превратилась в постоянно действующий ( 24 часа в сутки) консультационный центр по обслуживанию электродного оборудования.
Некоторые сочтут эту статью антирекламой одной и рекламой другой продукции, но мы изложили только факты, основанные на личном опыте, подтвержденные теоретическими знаниями и практическим опытом.
Вы можете ознакомиться так же с электрическими промышленными парогенераторами, твердотопливными парогенераторами и газовыми парогенераторами.
tesi.com.ua
Типы электрических парогенераторов электродных и теновых, преимущества и недостатки. Электрический парогенератор принцип работы
Электрические электродные парогенераторы ПЭЭ — описание, особенности и преимущества, технические характеристики
Электрические электродные парогенераторы ПЭЭ
производительность — 15-500 кг/час | рабочее давление до 16 атм | полностью автоматизированы
Электрические электродные парогенераторы ПЭЭ — промышленные аппараты, в которых в качестве нагревательного элемента применяются электроды. Отличительной особенностью электродных паровых агрегатов является простота конструкции и неперегораемость электродов.
Принцип работы электродного парогенератора основан на электропроводности воды в испарительном цилиндре. Упаривание воды повышает электропроводность воды, а следовательно, возрастает и ток. Электродные парогенераторы оборудованы системами продувки котла от избыточной электропроводности (солей). Важной особенностью электродного нагрева является то, что температура поверхности электрода такая же, как и у воды в котле. Это существенно снижает скорость отложения солей жесткости на поверхности электродов и повышает срок службы парогенератора. |
Преимущества электродных парогенераторов ПЭЭ
- Все режимы работы полностью автоматизированы (автоматическое отключение/включение парогенератора при превышении верхнего/нижнего порога значения давления и превышения тока, автоматическое поддержание заданной мощности;
- Наличие дополнительных опций, необходимых для автоматизация технологических процессов потребителя + внешнее управление оборудованием;
- Быстрый выход на рабочий режим — не более 6 минут;
- Надежность парогенератора (сдвоенная защита: от превышения давления и защита насоса с помощью демпфирующей системы от гидроудара). Работа котла рассчитана на более высокие нагрузки, чем максимально указанные;
- Плавный запуск оборудования с последующим увеличением мощности позволяет избежать перегрузок и скачков напряжения в сети;
- Спец. керамические изоляторы для электрических проводов предотвращают их термоусадку, что значительно продлевает им жизнь;
- Для монтажа электродного оборудования требуется только подключение к электросетям, паропроводу и водопроводу;
- Неприхотливость в обслуживании и ремонте (все необходимые запчасти можно приобрести).
- Широкий диапазон рабочего давления: парогенераторы высокого давления (на 10 или 16 атм), среднего давления (на 5,5 атм), пароиспарители (до 1 атм).
Каталог парогенераторов ПЭЭ
| Модель | Производительность, кг. пара/час | Потребляемая мощность, кВт | Рабочее давление, МПа ( кг/см²) | Объем котла, л | Цена, руб |
парогенераторы без регулировки мощности | |||||
| ПЭЭ-15 | 15 | 12 | 0,1 (1) 0,55 (5,5) 1,0 (10) 1,6 (16) | 25 | от 63 000 |
| ПЭЭ-30 | 30 | 24 | от 73 000 | ||
| ПЭЭ-50 | 50 | 35 | от 82 000 | ||
| ПЭЭ-100 | 100 | 75 | от 95 000 | ||
| ПЭЭ-150 | 150 | 110 | от 108 000 | ||
| ПЭЭ-200 | 200 | 150 | от 129 000 | ||
| ПЭЭ-250 | 250 | 185 | от 131 000 | ||
| ПЭЭ-15М | 15 | 12 | 0,55 (5,5) 1,0 (10) | 11 | от 62 000 |
| ПЭЭ-30М | 30 | 24 | от 74 000 | ||
| ПЭЭ-15АМ | 15 | 12 | от 77 000 | ||
| ПЭЭ-30АМ | 30 | 24 | от 86 000 | ||
парогенераторы мобильные для строительных площадок | |||||
Модель | Производительность, кг. пара/час | Потребляемая мощность, кВт | Раб. давление, МПа (кг/см²) | Объем бака для воды/котла, л | Цена, руб |
| ПЭЭ-15УШ | 15 | 12 | 0,55 (5,5) 1,0 (10) | 30/25 | от 140 000 |
| ПЭЭ-30УШ | 30 | 24 | 50/25 | от 149 000 | |
| ПЭЭ-50УШ | 50 | 35 | 75/25 | от 158 000 | |
| ПЭЭ-100УШ | 100 | 75 | 150/25 | от 170 000 | |
| ПЭЭ-150УШ | 150 | 110 | 200/25 | от 188 000 | |
| ПЭЭ-250УШ | 250 | 185 | 250/25 | от 201 000 | |
Как мы работаем с клиентами
- Время — самый важный ресурс, поэтому мы ценим ваше время:Отвечаем на запрос по электронной почте в течение 10 минут;Отгружаем продукцию со склада в течение 1 рабочего дня после оплаты.
- Организуем доставку во все города России и страны ТС по оптимальным ценам:Мы знаем тарифы и реальные сроки доставки транспортных компаний;Подберем оптимальный вариант доставки по цене/срочности.
- Предоставляем полный комплект закрывающих документов, сертификаты, гарантийные талоны.
Для покупки парогенератора свяжитесь с нами удобным для Вас способом:
Тел. в Москве: +7(499)112-45-65
Тел. в Новосибирске: +7(383)209-99-75
Email: [email protected]
Способы применения электродных парогенераторов ПЭЭ
Парогенераторы электродные ПЭЭ широко используются для производства насыщенного технологического пара в пищевой промышленности, нефтедобыче, на стройплощадках, в муниципальном хозяйстве, сельском хозяйстве, для отпаривания, очистки, дезинфекции. Вот лишь некоторые варианты их применения:
- Гидротермическая обработка продуктов с целью улучшения их технических и пищевых качеств;
- Санитарно-гигиеническая обработка тары и оборудования линий производства различных продуктов;
- Пропаривание и сушка древесины, фанеры, картона;
- Пропаривание железобетонных изделий;
- Пропаривание почвы в теплицах и парниках, для запаривания кормов в животноводстве;
- Отопление и разогрев застывших вязких жидкостей и сыпучих материалов;
- Нагрев и барбатирование жидкостей;
- Подогрев гальванических ванн;
- Очистка поверхностей перед покраской;
- Банно-прачечные предприятия и т.д.
Устройство и принцип работы парогенератора ПЭЭ
1. Каркас2. Котел в кожухе3. Кассета с датчиками4. Кран выхода пара5. Кран сброса воды6. Кран подачи воды7. Поддон8. Датчик-реле давлен9. Электронасос 10. Электромагнитный клапан11. Фильтр сетчатый12. Предохранительный клапан |
| 13. Выключатель14. Электрошкаф15. Сигнальная лампа16. Амперметр17. Манометр18. Лампы верхнего, среднего и нижнего уровня воды |
Парогенератор включает в себя следующие основные составные части: остов, котел, электрооборудование, электронасос. Остов выполнен из прок
rinnipool.ru
Применение парогенераторов
Применение парогенераторов
К промышленному оборудованию относятся парогенераторы, предназначенные для получения водяного насыщенного пара на производствах. Парогенераторы подразделяются на электродные и ТЭНовые. Применение парогенераторов имеет ряд преимуществ перед аналогичным оборудованием, работающем на других видах топлива, многочисленны. Одним из первых является высокий КПД — до 98% и их быстрое включение в работу. Запустить и вывести парогенератор на рабочую мощность можно за 6 мин. Использование парогенератора позволяет отказаться от централизованной поставки теплоносителей, что, по подсчетам специалистов, дает реальный экономический эффект. Потребитель избавляется от необходимости оформления документации для разрешения на строительство газовой котельной, затрат на само строительство, а так же на заработную плату обслуживающего персонала. Кроме этого, парогенератор может применяться как резервный источник пара при аварийных и плановых отключениях котельных. Одним из главных плюсов в пользу использования электроэнергии в производстве пара является то, что это наиболее экологически чистый способ, не наносящий вреда окружающей среде, позволяющий экономить расходы на топливо, его доставку и дополнительные трудозатраты. Парогенераторы не требуют регистрации в Гостехнадзору, что кроме всего прочего, сэкономит время и деньги. На сегодняшний день на предприятиях пар используется в широком спектре производственных процессов. В технологии спиртового производства парогенераторы применяют в процессе разваривания зерна и картофеля с водой для разрушения клеточной структуры и растворения крахмала, а так же с целью дезинфекции питательной среды для выращивания культур плесневых грибов и прочих специально-подобранных штаммов микроорганизмов — продуцентов необходимых ферментов. В пивоваренном производстве пар необходим для перевода сжиженной углекислоты в газообразную фазу и все чаще «в роли» паропроизводителей на современных предприятиях выступают парогенераторы. Парогенераторы, паровые котлы – оборудование, с помощью которого получают пар.Пар в свою очередь — важный энергоноситель, который находит широкое применение в разных отраслях промышленности.Рассмотрим подробнее сферы применения пара и соответственно паровых котлов и парогенераторов.
При производстве пищевых продуктов пар используется:
- В кондитерском производстве при варке различных кондитерских масс, которые нагревают в варочных котлах подачей пара в паровые рубашки этих котлов;
- В хлебопекарной промышленности пар применяют при расстойке теста, а также для придания глянца бараночным изделиям;
- В мясоперерабатывающей промышленности с помощью пара возможно размораживание мясных туш, или в арка колбасных изделий в варочных камерах. Наши парогенераторыпозволяют поддерживать температуру необходимую при варке колбасных изделий 70-80ºС;
- В молочной промышленности на молокозаводах с помощью пара производят стерилизацию молока, возможно применение пара для стерилизации прохладительных напитков, соков, подавая его на греющую сторону теплообменников, а также для стерилизации внутренних поверхностей трубопроводов пищевого оборудования при его санитарной обработке.
- В сельском хозяйстве пар применяется для запаривания кормов в кормозапарниках, а также при производстве гранулированных кормов.
В строительстве и производстве строительных материалов пар применяется:
- В строительстве для очистки площадок и арматуры от снега и льда под заливку бетоном и подогрева залитой бетонной массы в зимний период;
- При производстве товарного бетона для подогрева инертных материалов (песка, щебня) подачей пара в регистры или непосредственно в материалы;
- На заводах ЖБИ для пропарки железобетонных изделий в пропарочных камерах;
- При производстве пенополистирола. В технологических операциях вспенивания, довспенивания и спекания.
- В деревообрабатывающей промышленности пар применяется при сушке пиломатериалов. В том числе ценных пород древесины таких, как дуб, бук и др.
Также пар применяется:
- В медицине для стерилизации спецодежды и медицинских инструментов;
- В фармацевтической, химической, косметической отрослях промышленности;
- В коммунальном хозяйстве парогенераторы применяются в общественных банях и прачечных и химчистках.
Парогенератор — это не фантастический прибор и не реквизит фокусника. Не надо ожидать от него чуда. Вроде того, что включаете парогенератор, напускаете много-много пара, а когда клубы пара рассеиваются, то Вы обнаруживаете совершенно чистыми пол, стены, ковры, кухонную плиту, ботинки и ванную за стенкой.Применение парогенераторов эффективно при удалении жирных загрязнений с твердых поверхностей. Поверхность обрабатывается паром. Жир растворяется. Вытираете поверхность тряпкой. Не пользуйтесь никакими химическими веществами, не надо потом долго и безуспешно отмывать руки от жира. Но участие человека не исключается. Если человек ленится возиться с жиром и лежит на диване, то парогенератор ему не поможет. Но если человек привык справляться с жиром традиционным способом, то пар, неоспоримо, окажет ему большую помощь. Котел (бойлер) нашей конструкции позволяет производить насыщенный пар с высокими показателями температуры и рабочего давления. Такой пар гарантирует высокую эффективность уборки. Насыщенный сухой пар является непревзойденным инструментом уборки и стерилизации. Разрывая химические связи между поверхностью и грязью без применения чистящих средств, он представляет собой эффективный и экологичный способ глубокой очистки.Парогенераторы во многих случаях по своему воздействию похожи на водоструйные аппараты. И там, и там проникающая струя рабочего тела срывает грязь с поверхности, вымывает и выдувает загрязнения из целей, швов и зазоров. Однако, водоструйные аппараты применимы не везде и не всегда из-за большого количества используемой воды (например, стены бассейна удобно мыть водоструйными аппаратами, а стены в работающем магазине или дома в прихожей уже затруднительно). Там, где есть электропроводка пользоваться водоструйными насосами просто опасно. При мойке водоструйными аппаратами двигателя автомобиля, вы рискуете не завести двигатель сразу после мойки (о чем Вас обязательно предупредят работники автомойки). При использовании парогенераторов от конденсации пара образуется небольшое количество воды, которое можно просто вытереть тряпкой. Кроме того, конденсат сам по себе быстро испаряется, т.к. он горячий. Поэтому иногда можно обойтись вообще без тряпки. Для любой домохозяйки глажка утюгом с парогенератором может превратиться в любимое развлечение. Кажется, что утюг на паровой подушке передвигается по отглаживаемым вещам сам собой, без каких либо усилий со стороны человека. Большое давление пара просто «прошибает» насквозь несколько слоев ткани. Так что брюки достаточно прогладить только с одной стороны. А пододеяльник сложить в 5-7 раз и тоже прогладить только с одной стороны. Кроме того, утюгом с парогенератором можно гладить вещи, не снимая с вешалки. Конструкция утюга позволяет гладить на вертикальных плоскостях. Очень полезны дезинфицирующие и стерилизующие свойства пара. Быстро и аккуратно, удобно и без пахучих химических веществ. Туалеты, ванны, сиденья и кресла в автомобилях, автобусах, самолетах… А на сколько эффективен пар при удалении неприятных запахов в каких-нибудь замкнутых объемах! (Например, в холодильниках.) Сколько ни мой холодильник шампунем, сколько ни распыляй дезодорант, а от запаха не избавиться. Обработка же паром поможет Вам справится с этой задачей за 5 минут. Дело в том, что пар убивает бактерии во всех местах, труднодоступных для традиционных методов обработки. Убивает все бактерии, в том числе и те, которые ответственны за появление запахов.
parovik1.ru
Принцип работы промышленного парогенератора
В этой статье рассмотрим, как работает промышленный парогенератор – оборудование, которое применяется в промышленных отраслях для создания сухого и влажного пара, необходимого для обеспечения производственных процессов.
Основные характеристики устройства
Агрегат состоит из следующих блоков и компонентов, закрепленных на прочной раме:
- герметичный металлический бойлер с нагревательным элементом, который обеспечивает нагрев воды до кипения и образование пара, температура которого может достигать 160 градусов и выше;
- котел паронагревателя – специальная емкость для воды, оснащенная датчиками для контроля за уровнем жидкости
- датчики давления – для мониторинга за показателем давления в агрегате.
Также агрегат оснащен электроникой – реле, выключателями и другими элементами, которые обеспечивают его стабильную работу.
При выборе агрегата необходимо учитывать следующие технические характеристики:
- показатель производительности – килограмм пара в час;
- мощность, от которой непосредственно зависит производительность;
- габариты – выбираются с учетом особенностей эксплуатации.
Принцип работы промышленного парогенератора
Промышленные модели отличаются принципом работы, который определяется видом используемого нагревательного элемента – ТЭН, электродный или индукционный компонент.
Принцип действия электродного устройства основано на токопроводящих свойствах воды. Между двумя элементами проходит электроток и за счет этого происходит закипание воды и образование пара. По сравнению с другими моделями данный тип оборудования отличается простой конструкцией и сравнительно невысокой стоимостью. Но, оно требует постоянного технического обслуживания, не всегда стабильно функционирует и имеет плавающий показатель производительности.
Использование такого нагревателя целесообразно только в замкнутых отопительных системах, которые характеризуются стабильностью теплоносителя.
Самый простой вариант образования пара – использование электрического ТЭНа. Эти элементы имеют разный показатель мощности, что позволяет выбрать подходящий вариант для конкретных условий эксплуатации. Преимуществом данного механизма является производство чистого, без химических примесей пара, нетребовательность к обслуживанию, высокий уровень безопасности и защиты оборудования от неполадок в электросети.
Агрегаты индукционного типа состоят из бака с водой и блоков, в которых происходит образование пара. Вода с помощью насоса подается в блоки, где она мгновенно превращается в пар. Расход пара регулируется с помощью специального крана. Это самый экономичный тип оборудования, которое потребляет в 4 раза меньше электроэнергии по сравнению с обычными электрическими устройствами. Для полноценного функционирования достаточно подготовки в течение пятнадцати минут. Период эксплуатации современных моделей при соблюдении правил составляет не менее 20 лет.
www.magazinprokata.ru










