Универсальный блок стабилизированного питания 2 | Meanders.ru
В данной статье расскажем про универсальный блок стабилизированного питания, про их основные требования и сбор схемы описанного блока питания.
В различных источниках – интернете, книжных изданиях встречаются схемы стабилизированных источников питания. Как правило, чем совершеннее (лучше) схема, тем она сложнее.
Источники питания стабилизированным напряжением имеющие широкие пределы регулирования выходного напряжения, высокую нагрузочную способность, защиту от превышения тока нагрузки и при этом – низкий коэффициент пульсаций классически состоят из следующих основных элементов:
— понижающий трансформатор;
— выпрямительный мост;
— сглаживающие фильтры;
— схема компенсационного стабилизатора напряжения.
Дополнительно используются:
— контрольные измерительные приборы;
— схема (элементы) защиты от перегрузки.
Мной были изучены различные варианты лабораторных блоков стабилизированного питания, схемы которых публикуют в различных изданиях.
Основные требования, предъявленные к источникам питания:
1. Пределы регулировки постоянного выходного напряжения – 0…25 вольт;
2. Максимальный ток нагрузки – 10 А;
3. Напряжение пульсаций на нагрузке током 10 А – не более 0,2 вольта;
4. Нестабильность выходного напряжения при нестабильности напряжения в сети 20% — не более 0,3%;
5. Порог срабатывания защиты по току – от 6 А и выше (устанавливается по желанию).
Эти требования довольно высоки и очень мало вариантов получения таких характеристик без значительного усложнения схем.
В результате изучения и переработки схем мощных источников питания была разработана наиболее оптимальная простейшая схема источника стабилизированного напряжения, полностью удовлетворяющая высоким предъявленным требованиям по параметрам.

Для уменьшения количества элементов (упрощения схемы), за основу стабилизатора был взят микросхемный стабилизатор напряжения с плавной регулировкой выходного напряжения – LM317 (его отечественный аналог – КР142ЕН12А). Исполнена микросхема в обычном транзисторном корпусе ТО-220. Возможна замена этой микросхемы на LM350, LM338, LТ1083 (аналог – КР142ЕН22А), LТ1084 (аналог – КР142ЕН22), LТ1085 (аналог – КР142ЕН22Б). Все эти микросхемы обладают хорошей нагрузочной способностью (в зависимости от микросхемы – от 3-х, до 7,5 ампер). Они все имеют собственную защиту от перегрузки по току, но так как предъявлено требование к выходному току в 10 ампер, то эта защита в моей схеме не используется. Кроме того, имеется недостаток – минимальное напряжение, которое микросхема выдаёт – 1,25 вольта, а нам надо – 0 вольт. Для возможности получения выходного напряжения от нуля, радиолюбителями предлагаются схемы с дополнительными источниками отрицательного напряжения смещения, но мы пойдём по другому пути.
Для получения выходного напряжения от 0 вольт и повышения нагрузочной способности до тока более 10 ампер, в представленной мной схеме используются два составных транзистора КТ827А. Суть снижения минимального предела выходного напряжения до нуля состоит в том, что эти самые 1,25 вольта «падают» на базово-эмиттерных переходах транзисторов. О том, что это за падение, я описывал в своей статье Стабилизаторы напряжения, их расчёт. Кроме того, поставив в схему два составных транзистора КТ827А мы «убиваем второго зайца» – значительно увеличиваем нагрузочную способность блока питания, подняв запас по току до 40 ампер, чем повышаем надёжность блока питания. Для выравнивания токов нагрузки между транзисторами в эмиттерных цепях транзисторов используются резисторы R13 и R14. Регулировка выходного напряжения блока питания осуществляется резистором R10.
В основном все «продвинутые» изученные мной схемы в качестве элементов защиты используют либо оптопары, либо электромагнитные реле. Мне это крайне не понятно потому, что оптопары обычно используются для гальванической развязки, а в п
meanders.ru
Универсальный блок питания своими руками
Доброго времени суток уважаемые самоделкины!Сегодня я расскажу и покажу вам как сделать универсальный блок питания своими руками на 5А.
Для этого нам понадобится:
два переменных резистора по 10 кОм
кнопка вкл
Разъем USB
Клемма на приборный блок , L-16.8 мм(BP-10) сквозная, красная и черная.

Импульсный Источник Питания ПЕРЕМЕННОГО ТОКА 110 В 220 В в ПОСТОЯННЫЙ 24 В 6A AC-DC (ссылка на блок питания)


Цифровой амперметр-вольтметр (ссылка на вольт-амперметр)

Регулируемый преобразователь напряжения и тока 5А (ссылка на преобразователь)


Корпус я использовал из старого компьютерного блока питания,убрав всю электронику оставив только охлаждающий кулер.
Шаг первый
Из преобразователя выпаиваем подстроечные резисторы взамен им ставим два переменных резисторы на 10кОм

Шаг второй
Собираем все как показано на схеме

В схему добавил на питание кулера кренку на 12В, так как кулер питается непосредственно от 24В
Также рекомендую на разъеме USB между 2 и 3 контактом поставить перемычку иначе при зарядке мобильного режим зарядки будет медленный и соответственно повысится время зарядки телефона.Выходное напряжение регулируется от 1,25В-до 24В и ток от 0 до 5-6А
Шаг третий
Сборка всех блоков в корпус,вот что получилось у меня




Шаг четвертый
Проверка работоспособности схемы

Зарядка телефона

Зарядка автомобильного аккумулятора на 60 А/ч

Вообщем блок питания показал себя хорошо ток 5 А держит на отлично! Всем удачи до новых встреч! Становитесь автором сайта, публикуйте собственные статьи, описания самоделок с оплатой за текст. Подробнее здесь.
Периодически возникающая потребность запитать всевозможные устройства, имеющие как правило разные требования к величине питающего напряжения, побудило наконец создать универсальный блок питания на нагрузку до 1,5 А. В инете масса схем подобного рода устройств. Я взял за основу одну простую и подходящую для меня на основе стабилизатора LM317, решил несколько доработать ее и воплотить в жизнь. Дело в том, что в этой схеме регулировка выходного напряжения осуществляется переменным резистором 4,7 ком. Собрав схему на макетной плате, я понял, что такая регулировка уж очень неудобна, — очень сложно точно выставить нужное напряжение вращая движок резистора. Слишком большая чувствительность, и любое прикосновение к ручке вызывает значительное изменение напряжения на выходе. Я его заменил на дискретный галетный переключатель вот такого типа:
В результате нужное напряжение выбирается положением этого переключателя, коммутирующего соответствующие постоянные резисторы. Получилась вот такая схема.
Линейный регулируемый стабилизатор LM317 позволяет регулировать напряжения в диапазоне от 1,2 до 35 вольт. Мне нужен был следующий ряд — 1,5; 5; 9; 12; 15в. Это было выполнено путем подбора сопротивлений резисторов соответствующих положению переключателя на напряжения этого ряда. Правда один вывод переключателя я оставил не задействованным ( фактически разрыв в управляющей цепи микросхемы). Это я оставил сознательно (пусть будет), так как в этом положении на выходе появляется входное напряжение за минусом незначительного падения на микросхеме. У меня это — 33 вольта. Может когда пригодится. Теперь о питании. У меня применен тороидальный трансформатор ТТП-40 с действующим напряжением вторичной обмотки 25в. После входного фильтра (конденсатор С1) напряжение на входе микросхемы 35в. Это почти предел по входному напряжению данного стабилизатора, больше подавать на него не желательно. При работе микросхемы на нагрузках с низким напряжением на ней выделяется значительное тепло. Поэтому она помещена на ребристый радиатор с площадью поверхности около 300 см2. Но его нужно чем-то охлаждать в закрытом корпусе. Решил поставить вентилятор, не очень злобный, 60х60 мм. Но желательно, чтобы он работал, когда на то есть основания, то есть соответствующая температура радиатора, иначе зачем гонять зря воздух с пылью. Появилась схема управления кулером.
Подстроечным резистором Р1 настраивается температура срабатывания реле на включение вентилятора. Я настроил примерно на 40 градусов по замеру пирометром Fluke. Но питание схемы – 12в. . Значит нужно где-то его брать. После диодной сборки выпрямителя и конденсатора фильтра основной схемы блока питания – 35в. Можно конечно его подать на микросхемный стабилизатор типа L7812 и получить на выходе вожделенные 12в, но в таком режиме стабилизатор будет успешно работать еще и нагревателем воздуха, просаживая на себе эту дельту. Что ж городить и под него ацкий радиатор с гектар? Нет конечно. Нужно делать еще одну обмотку на трансформаторе с выходом примерно 15в. А это вторая часть моего марлезонского балета. Трансформатор тороидальный и намотать на него очень не просто. Но начнем. Ибо глаза бояться, а руки чешутся. Для начала нужно определить, сколько витков мотать. Ведь количество витков на первичной обмотке мне не известно. Делаем следующее. Наматываем поверх обмоток 10-20-30 (кто на сколько сподобится) витков любого провода и замеряем напряжение на получившейся новой миниобмотке. Я намотал 10 витков и получил 1, 28в. Следовательно, чтобы получить 15в нужно 15 разделить на 1,28 и умножить на 10. Результат – 117 витков. Это не десять и не двадцать, козьи пляски на лугу гарантированы! Несмотря на предстоящий ужас делаем следующее приспособление, — челнок типа рыбацкого мотовильца.
Его я сделал из того, что было под рукой – вырезал из блистерной упаковки и для жесткости примотал изолентой к получившемуся челноку небольшой гаечный ключ (если бы был ключ рожковый с двух сторон, то можно было бы использовать его в качестве челнока). При этом, когда вырезал ножницами по концам блистерного челнока пазы для укладки провода, я не стал отрезать средние части, а просто их загнул, чтобы было за что закрепить начало провода. Длина челнока по средним вырезам получилась 15 см, то есть 30 см – один виток на челноке. Замерил длину одного витка провода на самом трансформаторе. Пересчитал, сколько витков намотать на челнок, чтобы гарантированно хватило намотать на трансформатор 117 витков плюс запас процентов 5, который как известно, что-то там не трет и не делает и того хуже, прости Господи. Это не сложно. Намотал на челнок необходимую длину провода, Рис.4 ( сечение провода рассчитывается из предполагаемой нагрузки на обмотку и мощности трансформатора, я мотал диаметром 0,4 мм).
И, собственно, закрепив изолентой начало обмотки, начал аккуратно мотать 117 витков. Вот что получилось.
В процессе намотки я решил не доматывать 10 витков, чтобы получить напряжение где-то около 14в, учитывая, что входной фильтр поднимет его до 15-16в, что мне и нужно. Лишние вольты на входе – лишние калории тепла на микросхеме стабилизатора. После намотки закрепил обмотку изолентой, сделал отводы и замерил напряжение – 14,08 вольт. Ок! Не зря старался! Да, забыл. Когда собирал схему, чтобы не искать клеммы Vago ( на фото) дабы соединить щупы тестера и концы обмотки трансформатора, в дурном порыве соединил их зажимами типа «крокодил» от выключенного лабораторного блока питания. Смотрю, что такое?! Напряжение чуть выше 6 вольт и транс начал греться, как конфорка стремительно. Отключил. Секунды чесал репу, а потом догнал, — я же нагрузил его потрохами выключенного лабораторника. Чуть не спалил. Нашел клеммы, соединил, как положено, без дурного фанатизма. Результат на фото. Мораль — никогда не делай быстрее, чем думаешь.
Быстро собрал схему стабилизатора на микросхеме L7812 по типовой схеме его включения, установив на входе электролит 2200 мкф 35в, а на выходе 100 мкф 35в, предварительно на макетной плате, чтобы проверить его работу от новой обмотки. В качестве нагрузки подключил 5 ваттный резистор 51 ом. Ток нагрузки в результате получился 235 мА, что примерно соответствует потреблению вентилятора охлаждения.
Дальше собрал схему стабилизатора питания блока управления вентилятором на плате и установил в корпус устройства, чтобы проверить работу всего в целом. Универсальный блок питания работал штатно. В качестве нагрузки использовался резистор 25 вт 10 ом. На напряжениях от 9 до 15 вольт ток изменялся от 1 до 1,5А в строгом соответствии с законом Ома. L317-я благополучно грелась в своем седалище на радиаторе, но под контролем блока управления кулером, который включал вентилятор при нагреве в зоне микросхемы свыше 40 градусов и отключал его при остывании ниже оного предела с небольшим гистерезисом.
В качестве индикации напряжения и тока я применил цифровой китайский вольтамперметр. Очень удобная фишка. Единственно, что при выставлении переключателя на 1,5в индикация пропадает. Девайс рассчитан на минимальное напряжение 4 в. Предварительно я откалибровал его на лабораторном блоке питания. Для этого в его схеме предусмотрено два подстроечных резистора.
У меня применен стальной корпус. Я не стал крепить тор штатно через центральный болт, дабы не гневить судьбу и не думать, а вдруг верхний торец болта коснется верхней крышки, когда на нее поставишь бутылку или еще чего прижмешь не дай боже ( за нижнюю то ведь он надежно с изумительным контактом закреплен!). Поступил по другому. Просверлил в днище отверстия и закрепил тор четырьмя диаметрально противоположными кабельными полиэтиленовыми хомутами (Рис.9). И держит хорошо, и «козы» не будет.
Вот в общем-то и все. Теперь есть и что питать, и чем питать. На переднюю панель корпуса изготовил в программе Front Desinger лицевую часть с учетом расположения элементов, распечатал на бумаге, заламинировал и наклеил. А это готовое изделие.
|
radioskot.ru
Схема универсального лабораторного источника питания
С помощью универсального источника питания (УИП) можно питать транзисторное устройство, портативные магнитофоны, испытывать маломощные электродвигатели, заряжать аккумуляторы и т. д.
Рис. 45. Принципиальная схема универсального источника питания
УИП с регулируемым выходным напряжением предназначен для .радиомастера, работающего в лаборатории, могут им пользоваться и радиолюбители. УИП имеет три автономных выхода на три регулируемых напряжения (одно переменное и два постоянных). Переменное напряжение регулируется в пределах 0—250 В, ток нагрузки — до 2 А.
Постоянное напряжение, снимаемое непосредственно с выпрямительного моста, регулируется в пределах 0—90 В, ток нагрузки — до 5 А. Наконец, напряжение, отфильтрованное электронным фильтром, регулируется в пределах 0—36 В, ток нагрузки — до 1,2 А. УИП можно ^включать в сеть с напряжением 127 и 220 В. Мощность, потребляемая от сети, составляет 450 Вт. Габариты прибора 300 Х150 X 160 мм.
Принципиальная схема источника питания приведена на рис. 45. На входе прибора установлен автотрансформатор Трі, которым регулируется переменное напряжение (0—250 В). Это же напряжение подается на первичную обмотку понижающего трансформатора Тр2, к .вторичной обмотке которого подключен выпрямитель Д1 — Д4. Если используется только переменное напряжение, трансформатор Тр2 отключают тумблером В2. На выходе выпрямителя включен конденсатор С1 для уменьшения пульсаций.
Постоянное напряжение, снимаемое с конденсатора С1, подается на сглаживающий фильтр, выполненный на транзисторах Т1 и Т2. Схема сдвоенного транзистора позволяет получить высокий коэффициент сглаживания пульсаций постоянного тока. Транзисторный фильтр выбран потому, что его размеры и масса значительно меньше размеров и массы дросселя и конденсаторов LC фильтра, а КПД — гораздо больше, так как на транзисторе теряется меньшая часть мощности выпрямленного тока. Кроме того, транзисторный сглаживающий фильтр имеет меньшее выходное сопротивление. Последнее свойство очень важно при питании многокаскадных устройств на транзисторах, так как с уменьшением выходного сопротивления источника питания уменьшаются паразитные связи между каскадами через источник питания, снижается вероятность самовозбуждения усилительного тракта, улучшаются частотные и фазовые характеристики устройства.
Рис. 46. Внешний вид универсального источника питания
Предусмотрена защита электронного сглаживающего фильтра от перенапряжения. Для этого использованы диннстор Д5 и электромеханическое реле Р1. В исходном состоянии напряжение на динисторе не превышает напряжения включения, поэтому цепь обмотки реле разомкнута. Через размыкающие контакты РШ и фильтр напряжение поступает на разъем UI2. Если же напряжение питания превысит допустимую величину, динистор включается, вызывая срабатывание реле Р1 и размыкание контактов РЦ1.
Для возвращения устройства защиты в исходное состояние необходимо уменьшить напряжение автотрансформатором Трі и нажать кнопку К.НІ. Сопротивление резистора R3 подбирают таким, чтобы напряжение включения дннистора составляло 36 В. Возможно использование защиты и при пониженном напряжении (до 12В). В этом случае резистор R3 исключают, а сопротивление R4 и R5 изменяют на 47 кОм.
Для облегчения условий работы контактов реле при размыкании параллельно им включен искрогасящий конденсатор С2. Для контроля напряжений и токов предусмотрен стрелочный измерительный прибор ИП1, который переключателем В1 подключается через добавочные резисторы или шунты к измеряемой цепи. Измеряемое переменное напряжение выпрямляется диодом Д6 н через добавочный резистор R7 подается на измерительный прибор.
Конструктивно регулируемый источник питания состоит нз следующих основных узлов: автотрансформатора, электронного блока, понижающего трансформатора н измерительного прибора. Транзисторный фильтр и детали защиты размещены на стеклотекстолнтовой плате. На этой же плате размещены добавочные резисторы и шунты измерительного прибора. Транзисторы 77 и Т2 установлены на общей пластине (радиаторе) из алюмнння толщиной 1,5 мм, размер пластины 125 X X 60 мм. Пластина прикреплена к плате.
Диодный мост собран на отдельной гетинаксовой плате и закреплен на горизонтальной панели корпуса прибора. Весь электронный блок с помощью стоек прикреплен к горизонтальной панели корпуса прибора. На переднюю панель (рис. 46) выведены ручки регулировки напряжения и переключения рода измерений, размещены измерительный прибор, кнопка, тумблер включения питания, сетевой предохранитель, сигнальная лампа, гнезда разъемов Ш2, U13. На лимбе ручки автотрансформатора нанесены деления шкалы с цифрами переменного напряжения для ориентировочной установки необходимых напряжений. Гиезда разъема Ш4 и тумблер В2 укреплены на горизонтальной плате прибора и выведены на заднюю стенку корпуса прибора.
В конструкции применены следующие детали: резисторы R2 — R7— МЛТ-0,5, Rl, R8, R9 — проволочные; конденсатор Сі, состоящий из трех параллельно соединенных конденсаторов К-50-3 200,0 мкФ X 160 В, С2—МБМ, СЗ—С6—К50-6; тумблеры В1, В2—ТВ2-1, переключатель Ві — ПМ, кнопка Кні — КМ-1. В качестве автотрансформатора Трі может быть применен лабораторный автотрансформатор ЛАТР-2м. Реле Р1—РЭС-10, паспорт РС4.524.302. Измерительный прибор ИП1 — миллиамперметр М4200 на 1 мА. Сигнальная лампа — 12,6 В X 0,16 А. Трансформатор Тр2 собран из Г-образных пластин, его сечение 17,5 см2, толщина набора 55 мм. Обмотка I содержит 465 витков провода ПЭВ-2 0,6, обмотка II — 205 витков провода ПЭВ-2 2,0. Корпус прибора выполнен из дюралюминия толщиной 1,5 мм.
nauchebe.net
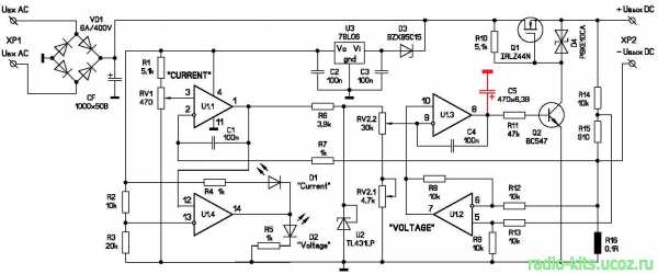
СХЕМА УНИВЕРСАЛЬНОГО БЛОКА ПИТАНИЯ
Всем привет, прошло не так долго времени как я собрал свой первый радио конструктор или как известный в народе Master KIT, первое впечатление было очень позитивное после сборки этого действительно интересного и полезного конструктора. И вот недавно увидел в Интернете ещё одну интересную схему, тем более был радио конструктор по очень привлекательный цене, решил купить и собрать блок питания на микросхемы lm324.
Схема универсального БП

Это однополярный блок питания с «грубой» и «плавной» регулировками выходного напряжения, регулировкой ограничения по току и индикацией режима работы. В качестве регулирующего элемента используется полевой транзистор IRLZ44N.

Технические характеристики
- Входное напряжение: 7-32 В переменного тока
- Регулируемый ток нагрузки: 0-3 А
- Нестабильность выходного напряжения: не более 1%
- Выходное напряжение: 0-30 В
Описание работы
Схема стабилизации напряжения собрана на U1.3 и U1.4. На U1.4 собран дифференциальный каскад, усиливающий напряжение делителя обратной связи, образованного резисторами R14 и R15. Усиленный сигнал поступает на компаратор U1.3, сравнивающий выходное напряжение с образцовым, сформированным стабилизатором U2 и потенциометром RV2. Полученная разница напряжений поступает на транзистор Q2, управляющий регулирующим элементом Q1. Ограничение тока осуществляется компаратором U1.1, который сравнивает падение напряжения на шунте R16 с опорным, сформированным потенциометром RV1. При превышении заданного порога, U1.1 изменяет опорное напряжение для компаратора U1.3, что приводит к пропорциональному изменению выходного напряжения. На операционном усилителе U1.2 собран узел индикации режима работы устройства. При понижении напряжения на выходе U1.1 ниже напряжения сформированного делителем R2 и R3, светится светодиод D1, сигнализирующий о переходе схемы в режим стабилизации тока. В случае работы устройства от питающего напряжения ниже 23В, стабилитрон D3 необходимо заменить перемычкой. Так же, возможно питать слаботочную часть схемы от отдельного источника, подав напряжение 9-35 В непосредственно на вход стабилизатора U3 и удалив стабилитрон D3.
Сборка устройства



После распаковки посылки меня сразу насторожило то, что отсутствует стабилитрон и некоторые резисторы — такое впечатление что этот комплект собирали кое как. Ничего, пусть будет, я думал что на этом все сюрпризы закончились, но как я ошибался: во время пайки дорожи улетали, паяльная маска была везде, должен был проходить наждачной бумагой зачищая контакты после чего их заново залуживал, пайка продолжалась несмотря ни на что, припаял основные резисторы это 1К и 10К, ну а дальше пошел на поиски недостающих резисторов. Нашел и запаял, после чего взялся за транзисторы — здесь было все нормально.



Что было интересно — это инструкция или схема по которой нужно собирать радио конструктор, первое что бросается в глаза это то, какой здесь разброс номиналов резисторов. Сама печатная плата разведена неграмотно, переменные резисторы на плате прикасаются друг к другу, при выключении схемы из сети идет скачок до 30 вольт и медленно падает. Чтоб это исправить припаял конденсатор к 8 и 11 ноге микросхемы — этот глюк проявляется при малых загрузках.



Вообще схема по параметрам реально неплохая, поэтому развел свою печатною плату. Может кто-то захочет повторить конструкцию. Печатная плата и список деталей в архиве. Благодарю за внимание, с вами был Kalyan-super-bos.
Форум по БП
Обсудить статью СХЕМА УНИВЕРСАЛЬНОГО БЛОКА ПИТАНИЯ
radioskot.ru
Универсальный блок питания своими руками — SDELAITAK24.RU
Очень давно в гараже пылился компьютерный блок питания и на досуге решил я его для чего нибудь приспособить. Поскольку у компьютерного блока питания имеется три выходных напряжения 3.3В, 5В и 12В решено было сделать универсальный блок для питания различных автомобильных гаджетов. Например для питания автомобильного компрессора нужен мощный 12 вольтовый источник питания, а для зарядки смартфона достаточно пяти вольт.
Сначала надо проверить работоспособность блока питания. Если в в разъеме, который подключается к материнской плате соединить перемычкой зеленый провод с любым черным, блок будет включаться без компьютера. А в случае короткого замыкания будет срабатывать защита о КЗ. То есть все базовые функции блока питания останутся без изменений.

После очистки печатной платы от пыли надо удалить все лишние провода и обязательно соединить зеленый провод на землю GND. Обычно выводы на печатной плате промаркированы, а все провода разноцветные. При отсутствии маркировки черный провод GND (земля), желтый +12В, красный +5В, оранжевый +3.3В.

Чтобы подключать автомобильный компрессор и другие автомобильные гаджеты, я подключил к двенадцати вольтовой линии гнездо прикуривателя от автотазика ВАЗ 2106. Для зарядки мобильных гаджетов, подключил к пяти вольтовой линии три USB — порта спаянных вместе, конечно USB лучше позаимствовать от старой материнской платы.

На передней крышке блока питания со стороны вентилятора на место удаленного гнезда для сетевого кабеля идеально стали три USB — порта, гнездо прикуривателя поместилось в разработанное круглым напильником отверстие для проводов. Сетевой провод припаял непосредственно к печатной плате через микро выключатель. На верхней крышке блока питания к разъемам «Banana» подвел +3.3В, +5В, +12В и GND. Теперь к ним можно подключать различные потребители: лампочки, моторчики, электронные самоделки, все, что угодно.

Прикуриватель к стати рабочий, только я не нашел ему применение. Просто закрываю им отверстие, чтобы туда никто не заполз.

Мобильные гаджеты заряжаются без проблем. Если у вас много смартфонов поставьте побольше USB — портов и у вас получится настоящая зарядная станция. Питания хватит на всех.

Подкачать колесо на авто в гараже без запуска двигателя, теперь не проблема.

Друзья, если у вас есть другие идеи по применению компьютерного блока питания, обязательно напишите в комментариях.
Друзья, желаю вам удачи и хорошего настроения! До встречи в новых статьях!
Рекомендую посмотреть видеоролик о том, как сделать универсальный блок питания своими руками.
sdelaitak24.ru
Универсальный блок стабилизированного питания | NiceTV
В различных источниках – интернете, книжных изданиях встречаются схемы стабилизированных источников питания. Как правило, чем совершеннее (лучше) схема, тем она сложнее. Источники питания стабилизированным напряжением имеющие широкие пределы регулирования выходного напряжения, высокую нагрузочную способность, защиту от превышения тока нагрузки и при этом – низкий коэффициент пульсаций классически состоят из следующих основных элементов:
- понижающий трансформатор;
- выпрямительный мост;
- сглаживающие фильтры;
- схема компенсационного стабилизатора напряжения.
Дополнительно используются:
- контрольные измерительные приборы;
- схема (элементы) защиты от перегрузки.
Мной были изучены различные варианты лабораторных блоков стабилизированного питания, схемы которых публикуют в различных изданиях.
Основные требования, предъявленные к источникам питания:
- Пределы регулировки постоянного выходного напряжения – 0…25 вольт;
- Максимальный ток нагрузки – 10 А;
- Напряжение пульсаций на нагрузке током 10 А – не более 0,2 вольта;
- Нестабильность выходного напряжения при нестабильности напряжения в сети 20% — не более 0,3%;
- Порог срабатывания защиты по току – от 6 А и выше (устанавливается по желанию).
Эти требования довольно высоки и очень мало вариантов получения таких характеристик без значительного усложнения схем. В результате изучения и переработки схем мощных источников питания была разработана наиболее оптимальная простейшая схема источника стабилизированного напряжения, полностью удовлетворяющая высоким предъявленным требованиям по параметрам.

Для уменьшения количества элементов (упрощения схемы), за основу стабилизатора был взят микросхемный стабилизатор напряжения с плавной регулировкой выходного напряжения – LM317 (его отечественный аналог – КР142ЕН12А). Исполнена микросхема в обычном транзисторном корпусе ТО-220. Возможна замена этой микросхемы на LM350, LM338, LТ1083 (аналог – КР142ЕН22А), LТ1084 (аналог – КР142ЕН22), LТ1085 (аналог – КР142ЕН22Б). Все эти микросхемы обладают хорошей нагрузочной способностью (в зависимости от микросхемы – от 3-х, до 7,5 ампер). Они все имеют собственную защиту от перегрузки по току, но так как предъявлено требование к выходному току в 10 ампер, то эта защита в моей схеме не используется. Кроме того, имеется недостаток – минимальное напряжение, которое микросхема выдаёт – 1,25 вольта, а нам надо – 0 вольт. Для возможности получения выходного напряжения от нуля, радиолюбителями предлагаются схемы с дополнительными источниками отрицательного напряжения смещения, но мы пойдём по другому пути. Для получения выходного напряжения от 0 вольт и повышения нагрузочной способности до тока более 10 ампер, в представленной мной схеме используются два составных транзистора КТ827А. Суть снижения минимального предела выходного напряжения до нуля состоит в том, что эти самые 1,25 вольта «падают» на базово-эмиттерных переходах транзисторов. О том, что это за падение, я описывал в своей статье Стабилизаторы напряжения, их расчёт. Кроме того, поставив в схему два составных транзистора КТ827А мы «убиваем второго зайца» – значительно увеличиваем нагрузочную способность блока питания, подняв запас по току до 40 ампер, чем повышаем надёжность блока питания. Для выравнивания токов нагрузки между транзисторами в эмиттерных цепях транзисторов используются резисторы R13 и R14. Регулировка выходного напряжения блока питания осуществляется резистором R10.
В основном все «продвинутые» изученные мной схемы в качестве элементов защиты используют либо оптопары, либо электромагнитные реле. Мне это крайне не понятно потому, что оптопары обычно используются для гальванической развязки, а в представленных схемах никакой гальванической развязки и не требовалось. Электромагнитные реле, это довольно медлительный элемент схемы, способный «залипать» и тогда Ваш блок питания всё равно сгорит. Реле – это элемент электрики, а не электроники. Я лично использую электромагнитное реле, в крайнем случае, когда транзисторные и тиристорные схемы не могут заменить реле.
Разработанная мной схема защиты проста и надёжна. Работает она следующим образом: В качестве элемента, на котором измеряется ток, используется резистор R2 на 0,1 Ом. При токе нагрузки, равном 6 ампер, на нём падает напряжение равное ровно 0,6 вольта (по закону Ома). Если шлиц резистора R4 находится в крайнем правом положении, то это напряжение в 0,6 вольта прикладывается к переходу эмиттер-база транзистора VT1. Транзистор открывается. Ток, протекающий через открытый транзистор VT1, открывает транзистор VT2, а тот в свою очередь откроет транзистор VT3. Открытый транзистор VT3 закорачивает вывод 1 микросхемы (управления выходным напряжением) на корпус и выходное напряжение стабилизатора падает до нуля. Транзисторы VT1 и VT2 совместно представляют собой схему тиристорного управления, они «самоблокируются» в открытом состоянии двумя токами, протекающими по пути: 1) плюс выпрямителя – эмиттер VT1 – база VT1 – коллектор VT2 – эмиттер VT2 – элементы R7, VD3, R8, R9, транзистор VT3 – минус выпрямителя; 2) плюс выпрямителя – эмиттер VT1 – коллектор VT1 – база VT2 – эмиттер VT2 – элементы R7, VD3, R8, R9, транзистор VT3 – минус выпрямителя. Одновременно загорается светодиод VD3 «Перегрузка». Для отключения защиты, необходимо кратковременно нажать кнопку S2, которая разорвёт цепь протекания первого тока и транзисторы закроются. Если причина срабатывания защиты не устранена (например замыкание выходных клемм), то нажатие кнопки не сбросит защиту. Для уменьшения чувствительности схемы защиты по току, необходимо двигать ползунок резистора R4 из крайнего правого положения влево. Настройка производится экспериментально, путём кратковременного создания соответствующей нагрузки. Я сделал просто: в качестве нагрузки использовал внешний 10-ти амперный Амперметр, подключив его напрямую к выходным клеммам. Повышая выходное напряжение резистором R10 от нуля, я добился срабатывания схемы защиты на выбранном мной уровне (9,5А). Дополнительная защита по первичной обмотке – предохранитель FU1.
Особое внимание следует уделить выбору трансформатора. Он должен быть достаточной мощности. Я использую всё тот же ТПП-320-220-50, который я использовал и в зарядном устройстве, подобрав выходное напряжение на выходе выпрямителя VD1, равным 30 вольтам, путём выбора определённых обмоток. Не смотря на использование мощных транзисторов, при эксплуатации блока питания необходимо помнить, что нагрузочные способности любых блоков питания ограничены суммарной рассеиваемой мощностью выходных транзисторов. В данном случае, это — 250 ватт (по справочнику). Силовые транзисторы будут сильно греться и могут выйти из строя от падения на их переходах отдаваемого трансформатором напряжения. Так, при выходном напряжении 2,5 В и токе нагрузки 9 А, рассеиваемая на транзисторах мощность будет равна (30 – 2,5) * 9 = 247,5 Ватт. Эта работа «на пределе» приведёт к быстрому выходу транзисторов из строя от перегрева. Поэтому транзисторы необходимо установить на радиаторы достаточного размера. Я использовал в качестве радиаторов алюминиевый корпус своего блока, установив транзисторы через слюдяные прокладки. В качестве выпрямителя VD1, как и в зарядном устройстве, я использовал силовой выпрямительный мост типа КЦ419 (импортный аналог – МВ5010), как результат – не нужна изоляция, компактность и запас по току до 25 ампер (МВ5010 – до 16А). Он также прикручивается непосредственно на корпус. При сборке конструкции обязательно учтите тот факт, что ушко крепления микросхемы соединено с входным выводом микросхемного стабилизатора. Поскольку её выходные токи не превышают 0,2 А, то можете её даже не прикручивать на радиатор, но лучший вариант, если вы прикрутите её через диэлектрическую прокладку на радиатор, на котором стоят выходные транзисторы. Таким образом, Вы сможете использовать тепловую защиту, встроенную в микросхему. Если установить транзисторы и микросхему на отдельный изолированный теплоотвод, то никаких изолирующих прокладок не потребуется. Для контроля тока использован миллиамперметр, резистор R3 подбирают таким, чтобы при подаче напряжения в 1 вольт, было отклонение стрелки прибора на максимум шкалы (на значение = 10). Вольтметр использован заводской, на 25 вольт, без дополнительных добавочных резисторов. Большинство радиоэлементов блока питания размещено на радиоплате размерами 130 х 75 мм, изготовленной из одностороннего фольгированного текстолита. Размещение элементов приводится на рисунке ниже. Микросхема D1 установлена со стороны печатных проводников, под её ушко просверлено большое отверстие в плате (чтобы можно было прикрутить микросхему к металлическому корпусу винтом).

Правильно собранная конструкция начинает работать сразу. Настройке подлежит только установка уровня срабатывания защиты по току нагрузки. Если не установите, то блок всё равно будет выдавать требуемое Вам напряжение, но без защиты. В крайнем случае – самое правое положение ползунка резистора R4 соответствует защите при токе около 6 Ампер. Обратите внимание, что при включении блока с выставленным на выходе выходным напряжением отличным от нуля, сразу срабатывает защита. Это нормальная работа, связана с тем, что на выходе блока питания стоит конденсатор С5 достаточно большой ёмкости. Для работы блока необходимо нажать кнопку сброса аварии. Впрочем, можете уменьшить номинал конденсатора на целый порядок, но это увеличит чувствительность схемы защиты к резким импульсным изменениям нагрузки, и на больших токах увеличит коэффициент пульсаций.
Автор разработки Александр Мельник
nice.artip.ru










